| Dokumendiregister | Kultuuriministeerium |
| Viit | 13-5/34-3 |
| Registreeritud | 21.01.2026 |
| Sünkroonitud | 22.01.2026 |
| Liik | Sissetulev kiri |
| Funktsioon | 13 VÄLISABI JA EUROOPA LIIDU TOETUSTE PROGRAMMIDE KORRALDAMINE (2021-2027) |
| Sari | 13-5 Valdkondlike digipöörete toetamine |
| Toimik | 13-5 Valdkondlike digipöörete toetamine |
| Juurdepääsupiirang | Avalik |
| Juurdepääsupiirang | |
| Adressaat | Eesti Rahvusraamatukogu |
| Saabumis/saatmisviis | Eesti Rahvusraamatukogu |
| Vastutaja | Kristiin Meos (KULTUURIMINISTEERIUM, Kultuuriväärtuste osakond) |
| Originaal | Ava uues aknas |
Kommentaarid ++ Kommentaarid: Lugupeetud/For attention of Anneli Nappus ++
Tarnija AS PricewaterhouseCoopers Advisors Tatari 1 10116 Tallinn Eesti
KMKR nr: EE100066287 Registrikood: 10325507
Klient Eesti Rahvusraamatukogu Endla tn 3 // Tõnismägi 2 15189 Kesklinna linnaosa, Tallinn, Harju maakond Eesti
KMKR nr: EE100179475 Registrikood: 74000139
Makse andmed
Summa:
67.952,00 EUR Tähtaeg: 27-11-2025
Pangakonto: EE912200221002156760
BIC: HABAEE2X
Kirjeldus Kogus Ühik Ühiku hind KM % Summa KM-ta (EUR)
Raamatukogude sündmus-, proaktiivse- ja nõusolekuteenuse ärianalüüs. Hanke viitenumber: 292286.
1 Ühik 54.800,00 24,0% 54.800,00
Summa KM-ta 54.800,00 EUR
KM 13.152,00 EUR
Kogusumma: 67.952,00 EUR
KM 24,0% summast 54.800,00 EUR = 13.152,00 EUR
ARVE Dokumendi number: TLL45200150
Dokumendi kuupäev: 13-11-2025 Tähtaeg: 27-11-2025
AS PricewaterhouseCoopers Advi- sors
AS PricewaterhouseCoopers Advisors, Tatari 1, 10116, Tallinn, Eesti KMKR nr: EE100066287, Registrikood: 10325507
1/1
DFC_BEGINRECORDSNUMFIELDS:21DOCTYP NAME:B2BInvoiceSYS EMI :"BANQUP"Invoice umber:"TLL45200150"2B nvoiceNumber:"TLL4520 150"CurrencyCod :"EURAmou t:"67952.00ate " 25-11-13"eDa :"2025-11-27"PayerUt lity umber: 7 0 139"RN:""Gl b vID "EMK_ 0 5_ 8 4782d X STREAM"Typ OfSo rc S-A ved"r xyIDOwn k 4000 39EBillC de b:"Un fiedpost"Adr 74 39Typ Tp_pA n E 91 20022 2156760"V TReg od 1 25
E - a r v e o p e r a a t o r U n i f i e d p o s t
TÖÖDE ÜLEANDMISE-VASTUVÕTMISE AKT
Tallinnas, kpv digiallkirjas
Võttes aluseks Eesti Rahvusraamatukogu (edaspidi “Tellija”) ja AS PricewaterhouseCoopers
Advisorsi (edaspidi “Töövõtja”) vahel 11. juunil 2025. a sõlmitud Kliendilepingu tingimusi (Tasud)
annab Töövõtja üle ja võtab Tellija vastu järgneva töö: Raamatukogude sündmus-, proaktiivse- ja
nõusolekuteenuse ärianalüüsi lõpparuande koos järgnevate dokumentidega:
1. Lisa 2_RaRa_Mittefunktsionaalsed nõuded
2. Lisa 3_RaRa_Tehnoloogiline profiil
3. Lisa 4_Detailne õigusanalüüs
4. Lisa 5_RaRa arendustööd- ja maksumused
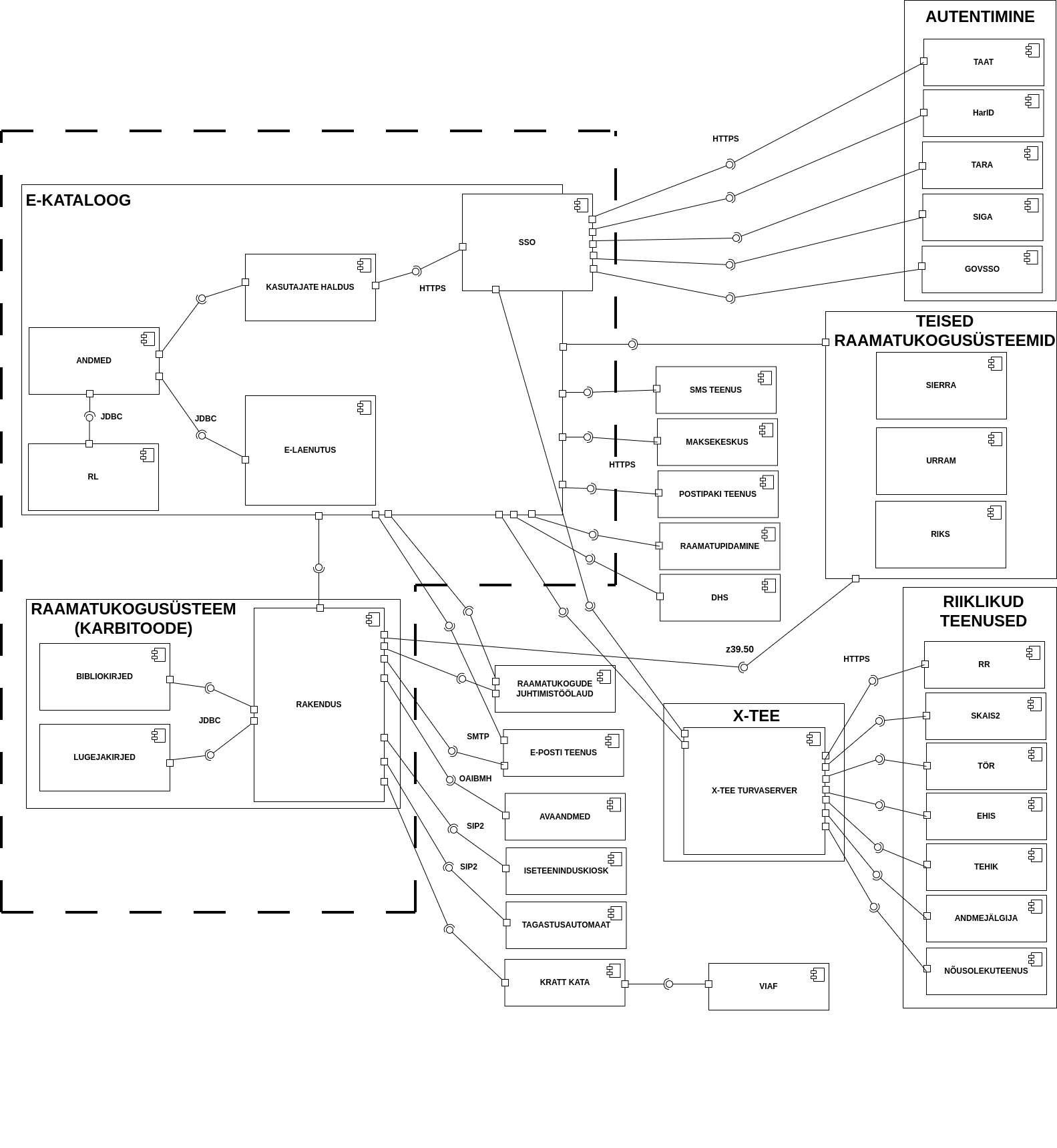
5. Joonised:
a. RaRa_architecture.png
b. RaRa_jada1.png
c. RaRa_jada2.png
d. RaRa-arhitecture.xml
e. RaRa_jada1.xml
f. RaRa_jada.xml
Nimetatud töö on teostatud ja üle antud täies mahus. Tellijal ei ole pretensioone töö teostamise
osas.
Akt ning selle põhjal koostatud arve on aluseks Töövõtjale tasu väljamaksmiseks, tasumisele
kuulub 54 800 (viiskümmend neli tuhat kaheksasada) eurot, millele lisandub käibemaks.
Töövõtja: Tellija:
/allkirjastatud digitaalselt/ /allkirjastatud digitaalselt/
Tarmo Meresmaa Anneli Nappus
Direktor Projektijuht
AS PricewaterhouseCoopers Advisors Eesti Rahvusraamatukogu
RAHVUSRAAMATUKOGU RAAMATUKOGUDE MITTEFUNKTSIONAALSED NÕUDED 2025-1
ÜLDNÕUDED
Dokument ja selle lisad määratlevad mittefunktsionaalsed nõuded Rahvusraamatukogu (RaRa) raamatukogude uutele infosüsteemidele ja nendega seotud
dokumentatsioonile.
Nõuded on kohustuslikud ka olemasolevate infosüsteemide lisaarendustele ja versiooniuuendustele mahus, mis on lisaarenduse ja versiooniuuenduste
käigus võimalik.
Nõuded on kohustuslikuks täitmiseks kõikidele tulemitele.
Alternatiivsete, käesolevas mittefunktsionaalsete nõuete dokumendis puuduvate tehnoloogiate, vahendite ja metoodikate valikul rakendab hankija
järgnevaid kriteeriume: sobivus olemasoleva infrastruktuuriga, platvormi tehnoloogilised omadused, kompetentsi olemasolu ja kättesaadavus tööjõuturul.
Kui mõnda konkreetselt kohalduvat nõuet ei ole pakkuja arvates võimalik või otstarbekas täita, tuleb selle mittetäitmise fakt ja põhjendus pakkumuses
välja tuua.
Kõik erikokkulepped fikseeritakse tellijaga kirjalikku taasesitamist võimaldaval viisil.
NÕUDE KIRJELDUS MÄRKUS
Vastavus standarditele ja seadusandlusele
Lahendus peab vastama „Eesti avaliku teabe masinloetava
avalikustamise roheline raamat“ sõnastatud põhimõtetele ja
nõuetele.
Dokument on leitav: https://www.aki.ee/sites/default/files/documents/2024-
03/avaliku-teabe-masinloetava-avalikustamise-roheline-raamat-20141125.odt
Lahendus peab vastama „Aadressiandmete süsteem“ määruses
kehtestatud aadressiandmete nõuetele
Määrus on leitav https://www.riigiteataja.ee/akt/103122022011?leiaKehtiv
Lahenduses tuleb tegevusalade määramiseks kasutada Eesti
Majanduse Tegevusalade Klassifikaatorit (EMTAK 2025).
Klassifikaator on leitav:
https://emtak.rik.ee/EMTAK/block/resource/MTU5MjQ4NzE5Nw==/EMTAK_20
25.pdf
Lahendus peab vastama „Avaliku teabe seaduses“ kehtestatud teabe
avalikustamise ja juurdepääsu võimaldamise nõuetele.
Seadus on leitav: https://www.riigiteataja.ee/akt/114032011019?leiaKehtiv
Lahendus peab vastama „Riigi infosüsteemi haldussüsteem“
(edaspidi RIHA) esitatud nõuetele ja reeglitele.
Määrus on leitav: https://www.riigiteataja.ee/akt/12933746?leiaKehtiv
Lahendus peab vastama “Võrgu- ja infosüsteemide küberturvalisuse
nõuded“ määruses esitatud nõuete alusel määratud turbeastmele M,
kui ei ole nõutud teisiti.
Määrus on leitav: https://www.riigiteataja.ee/akt/113122022030?leiaKehtiv. Täpne
rakendamise ulatus lepitakse kokku lähtuvalt konkreetsest infosüsteemist.
Eesti infoturbestandard https://www.riigiteataja.ee/akt/121122022034?leiaKehtiv
https://eits.ria.ee/
Loodav lahendus peab vastama isikuandmete kaitse üldmäärusele ja
direktiivile andmete edastamisel politseikoostöö ja õigusalase
koostöö valdkonnas sätetele.
Isikuandmete kaitse üldmäärus ja direktiiv on leitavad: http://eur-
lex.europa.eu/legal-
content/ET/TXT/HTML/?uri=CELEX:32016R0679&from=ET http://eur- lex.europa.eu/legal- content/ET/TXT/?uri=CELEX:32016L0680
Lahenduses peavad X-tee teenused olema realiseeritud vastavalt
RIA kirjeldatud nõuetele.
Nõuded on leitavad: https://www.ria.ee/riigi-infosusteem/andmevahetuse-
platvormid/andmevahetuskiht-x-tee
Lahendus peab vastama "Infosüsteemide andmevahetuskiht"
määruses kirjeldatud põhimõtetele.
Määrus on leitav: https://www.riigiteataja.ee/akt/127092016004?leiaKehtiv
Digiallkirjastamislahenduse kasutamisel kasutatakse riigi
allkirjastamisteenust.
https://www.ria.ee/riigi-infosusteem/elektrooniline-identiteet-ja-
usaldusteenused/digiallkirja-serverteenused
Kuupäeva ja aja (kuupäev, kellaaeg, ajaintervall) talletamisel teksti
kujul tuleb aluseks võtta ISO 8601 standardis kirjeldatud põhimõtted.
Põhimõtted on leitavad: https://en.wikipedia.org/wiki/ISO_8601 või
http://www.w3.org/TR/NOTE-datetime
Veebirakenduse kasutajaliides peab vastama vähemalt WCAG 2.1
tasemele AA.
Soovituste kogum on leitav: http://www.w3.org/TR/WCAG21
Veebipõhine kasutajaliides peab ühilduma HTML ja CSS
standarditega.
Standardiseerimata HTML ja CSS kasutamine peab olema eelnevalt tellijaga
kooskõlastatud.
Arhitektuur
Realiseeritud lahendus peab tellija poolt kinnitatud arhitektuurile
vastavalt töötama tellija poolt nõutud funktsionaalsete ja
mittefunktsionaalsete nõuete ulatuses.
Arhitektuuri kirjeldus peab sisaldama C4 või analoogseid diagramme.
Diagrammid peavad kajastama süsteemi ülesehitust ja komponente,
nende omavahelist suhtlust sealhulgas andmevooge.
https://c4model.com/
Kõik infosüsteemis kasutatavad komponendid peavad olema
tuvastatavad, põhjendatud ja dokumenteeritud.
Kõik lahenduses kasutatavad kolmanda osapoole komponendid (nt
välised süsteemid, teegid) peavad olema tuvastatavad ja
dokumenteeritud.
Liidesed väliste süsteemidega peavad olema standardsed (allutatud
sarnastele reeglitele) ja liidestamise detailid peavad olema
dokumenteeritud.
Rakenduse liidesed peavad olema tõrkekindlad.
Lõppkasutaja peab saama jätkata rakenduse kasutamist ulatuses, mis on
protsessiliselt võimalik.
Süsteem peab tõrke korral võimalikult lühikese aja jooksul väljastama asjakohase
veateate.
Infosüsteemide platvormid (nt rakendusserver, andmebaas) ja
topoloogia peavad olema tellijaga kooskõlastatud enne reaalse
tarkvaraarenduse algust.
Detailne infrastruktuur on kirjeldatud KuM haldusala tehnoloogilises profiilis.
Kõik arendamisel kasutatud komponendid peavad vastuvõtmise
hetkel olema viimased stabiilsed versioonid.
Infosüsteemi ülesehituses peab kasutama kolmekihilist arhitektuuri:
andmekiht, kontrollerkiht (äriloogika) ja esitluskiht.
Infosüsteem peab olema üles ehitatud nii, et eessüsteemid (front-
end) ja tagasüsteemid (back-end) on arhitektuuriliselt selgelt lahutatud.
Liideste loomisel teiste süsteemidega ei tohi liidestuda otse
eessüsteemist (front-end) vaid läbi rakenduse tagasüsteemi (back- end).
Andmebaasid ja rakendused peavad kasutama UTF-8 kodeeringut
ja UTC aega.
Lahendused peavad olema projekteeritud laiendatavana ja edasi
arendatavana.
Komponendid peavad olema sõltumatud ja taaskasutatavad.
Rakendust peab saama liigutada ilma ümberprogrammeerimiseta
erinevate domeenide, domeenisaitide ja keskkondade vahel.
Rakendusel peab olema haldusliides. Haldustoimingute tegemine otse andmebaasis peab olema viidud miinimumini.
Peakasutajal peab olema selge ülevaade kasutajate õigustest.
Kui rakendused saadavad e-kirju, siis peavad nad selleks kasutama
välist e-posti serverit.
Rakendus peab suutma kasutada keskkonnamuutujaid.
Arhitektuur peab olema modulaarne, teenuste põhine.
Ebaõnnestunud logimiste arvu peab saama piirata ajaühiku kohta. Muudatusi (logimiste arv, ajaühik) peab saama seadistada konfiguratsioonifailis.
Klientrakendus ei tohi teostada otsepöördust andmebaasi poole. Peab kasutama rakendusserverit või adapterit.
Rakenduse failid, mis ei tohi olla kasutajale nähtavad, peavad
olema kaitstud (rakenduse kasutajale mittekättesaadavates) kaustades.
Sorteerimisreeglistik peab vastama eesti tähestikule,
tõstutundlikkus peab olema väljalülitatud.
Lihtsamatele päringutele (nt ühe konkreetse andmeobjekti otsing)
peab loodav lahendus vastama maksimaalselt 2 sekundi jooksul.
Keerulisemate päringute (nt nimekirja filtreerimine) puhul on
ajaline piirang 5 sekundit.
Loodav lahendus peab võimaldama serveri poolt lõppkasutajale
tagastatavate andmeobjektide arvu piirangut ja/või mahukate
andmekomplektide lehekülgjaotust (pagination / positioned lazy loading).
Kui rakenduse toimimiseks on vajalik autentimine, tuleb selleks
kasutada RIA TARA, vajadusel ka RIA GovSSO-d.
https://www.ria.ee/riigi-infosusteem/elektrooniline-identiteet-ja-
usaldusteenused/kesksed-autentimisteenused
https://e-gov.github.io/TARA-Doku/
Turvalisus, sh infoturve
Välistele kasutajatele mõeldud rakendustes ei ole kasutajanime ja
parooliga autentimine lubatud.
E-ITS
Veebirakenduste arendus CON.10.M1 Turvaline autentimine veebirakenduses
Veebirakendused APP.3.1.M1 Veebirakenduste autentimine
Rakenduse autentimise jõustamine peab toimuma serveri poolel. Veebirakenduste arendus CON.10.M1 Turvaline autentimine veebirakenduses
Ebaõnnestunud autentimine peab lõppema viisil, mis ei jäta
ründajale võimalust rakendusse sisse tungida ega tohi võimaldada
kasutajale ligipääsu süsteemi toimimise informatsioonile.
E-ITS Veebirakenduste arendus
CON.10.M10 Tundliku taustainfo avaldamise piiramine
Rakendus (sh konteineris käitatav) ei tohi töötamiseks vajada
juur(root)/administraatori õigusi.
E-ITS Identiteedi- ja õiguste haldus
ORP.4.M2 Õiguste andmine, muutmine ja tühistamine
Autentimist võimaldav informatsioon (nt autentimissaladused, API
võtmed, salasõnad) ei tohi sisalduda lähtekoodis.
E-ITS
Tarkvaraarendus CON.8.M5 Turvaline süsteemi kavandamine
Rakenduse kasutajale kuvatavad URL-id ei tohi sisaldada
isikuandmeid.
E-ITS Veebirakenduste arendus
CON.10.M1 Turvaline autentimine veebirakenduses
CON.10.M7 Konfidentsiaalsete andmete kaitse
Rakendusel peab olema konfigureeritav kasutajaseansi aegumise
aeg.
E-ITS Veebirakenduste arendus CON.10.M3 Turvaline seansihaldus
Süsteemist väljumine peab toimuma kasutajale üheselt arusaadaval ja
turvalisel viisil. Seansist väljumine toimub kahel viisil: kasutaja
seansi lõpetab süsteem, sest seanss on olnud pikem kui süsteemile
seadistatud vaikimisi ülempiir või kasutaja lõpetab seansi omal
soovil.
E-ITS Veebirakenduste arendus CON.10.M3 Turvaline seansihaldus
Süsteem peab teavitama kasutajat seansi lõppemisest. E-ITS Veebirakenduste arendus CON.10.M3 Turvaline seansihaldus
Kasutajal peab olema igal süsteemi kasutamise ajahetkel võimalik
seanss omal soovil lõpetada.
E-ITS Veebirakenduste arendus CON.10.M3 Turvaline seansihaldus
Iga eduka süsteemi sisselogimise (autentimise) korral tuleb alati
luua unikaalne seansi identifikaator (session ID)
E-ITS Veebirakenduste arendus CON.10.M3 Turvaline seansihaldus
Seansi identifikaator ei tohi kajastuda ressursilokaatoris (URL-is),
veateadetes ega logides.
E-ITS Veebirakenduste arendus CON.10.M3 Turvaline seansihaldus
Seansi identifikaator peab olema piisava pikkusega, juhuslik ja
unikaalne kogu aktiivse seansi jooksul.
E-ITS Veebirakenduste arendus CON.10.M3 Turvaline seansihaldus
Rakendus ja selle komponendid peavad võimaldama keskkondade
lahusust (nt arendus-, test- ja toodangu keskkond).
E-ITS Tarkvaraarendus
CON.8.M3 Sobiva tarkvaraarenduskeskkonna valimine
CON.8.M7 Tarkvara testimine tarkvaraarenduse käigus
Andmebaasis olevate rakenduste kontod peavad omama ainult
minimaalselt rakenduse tööks vajalikke õigusi.
E-ITS Identiteedi- ja õiguste haldus
ORP.4.M2 Õiguste andmine, muutmine ja tühistamine
Krüptoalgoritmide ja räsifunktsioonide kasutamisel tuleb järgida
RIA veebilehel avaldatud krüptograafiliste algoritmide elutsükli uuringu värskeimas versioonis toodud soovitusi ja põhimõtteid.
Uuring on leitav: https://ria.ee/amet-uudised-ja-kontakt/uudised-
pressikontakt/uuringud-ja-analuusid#kruptouuringud
Andmebaasi ja rakenduse vaheline suhtlus peab olema krüpteeritud
kui suhtlus toimub üle avaliku võrgu.
E-ITS Tarkvaraarendus CON.8.M5 Turvaline süsteemi kavandamine
Veebirakendused APP.3.1.M14 Konfidentsiaalsete andmete kaitse
Rakenduses peab olema tagatud võimekus välja vahetada aegunud
ja ebaturvalisi krüptoalgoritme.
Krüptoalgoritmide väljavahetamine peab olema dokumentatsioonis kirjeldatud.
E-ITS
Krüptokontseptsioon CON.1.M1 Krüptomehhanismide kasutuselevõtu
kavandamine
Kõik paroolid ja salasõnad peab rakendus salvestama kas räsituna
ja soolatuna või krüpteeritud kujul.
E-ITS
Identiteedi- ja õiguste haldus ORP.4.M23 Nõuded paroole töötlevatele IT-
süsteemidele
Tarkvaraarendus CON.8.M5 Turvaline süsteemi kavandamine
Veebirakenduste arendus CON.10.M7 Konfidentsiaalsete andmete kaitse
Kõik võtmed ja salasõnad peavad olema asendatavad ning need
tuleb toodangu keskkonna installatsiooni ajal luua või asendada.
E-ITS Identiteedi- ja õiguste haldus
ORP.4.M23 Nõuded paroole töötlevatele IT-süsteemidele
Võrguliikluse krüpteerimiseks peab olema HTTPS valmidus. Veebirakenduste arendus CON.10.M7 Konfidentsiaalsete andmete kaitse
Tarkvara iga versioon peab läbima koodikvaliteedikontrolli
süsteemi SonarQube või samaväärse lähtekoodi analüüsi vahendiga
nii, et pole Security, Blocker ja Critical tüüpi vigu.
Tarkvara iga versioon peab olema kontrollitud Common
Vulnerabilities and Exposures (CVE®) järgi ja ei tohi sisaldada
teadaolevaid turvanõrkuseid.
https://cve.mitre.org/
Rakendusse ja andmetele tohib olla ligipääs ainult dokumenteeritud
ning kirjeldatud teid mööda ja dokumenteeritud
autentimisprotseduure kasutades.
E-ITS Veebirakenduste arendus
CON.10.M2 Veebirakenduse juurdepääsu reguleerimine
CON.10.M7 Konfidentsiaalsete andmete kaitse
Kui rakendus kasutab brauseri küpsiseid (session cookie) või muid
tehnoloogiaid (nt local storage jm), mis salvestavad kasutaja
arvutisse informatsiooni, siis tuleb kasutajat sellest eelnevalt teavitada.
E-ITS Isikuandmete kaitse
CON.2.M1 Isikuandmete kaitse kavandamine
CON.2.M24 Privaatsusseadistused veebilehtedel
Rakendus ei tohi teostada X-tee päringut otse kasutaja arvutist.
Rakendusserver ja andmebaas peavad olema võimelised töötama
eraldi serveritel.
Veebirakenduse kõik viited failidele ja kataloogidele peavad olema
ilma absoluutse failiteeta.
E-ITS Veebirakenduste arendus
CON.10.M10 Tundliku taustainfo avaldamise piiramine
Kui rakenduse poolt töödeldavate andmete konfidentsiaalsuse klass on 2 või kõrgem, peab rakenduse andmemudel võimaldama lihtsate
vahenditega andmete anonümiseerimist.
Välistele kasutajatele mõeldud veebilehega rakendused peavad
olema kaitstud keelatud päringute eest.
E-ITS Veebirakenduste arendus
CON.10.M2 Veebirakenduse juurdepääsu reguleerimine
CON.10.M6 Kaitse veebirakenduste volitamata automaatse kasutamise eest
CON.10.M7 Konfidentsiaalsete andmete kaitse
Kui rakendus võimaldab mitteautenditud kasutajal edastada
andmeid, tuleb need andmed puhastada XSS filtriga.
E-ITS Veebirakenduste arendus
CON.10.M15 Päringuvõltsingu takistamine
Kui on nõutud andmete jälgimise rakendamine tuleb selleks
kasutada RIA poolt pakutavat andmejälgijat.
https://github.com/e-gov/AJ/
Loodava lahenduse realiseerimisel tuleb arvestada, et rakendus
paigaldatakse Kubernetese klastrisse.
Rakenduste paigaldused tehakse Helm skriptidega.
Juhul, kui rakendus loob faile või võimaldab failide üles laadimist
tuleb failide salvestamiseks kasutada S3 tehnoloogiat.
E-ITS Veebirakendused
APP.3.1.M4 Andmete ja sisu kasutamise piiramine
Lähtekood
Lähtekood tarnitakse koodivaramu koodihoidla KuM sektsiooni. 
Koodihoidlasse üleslaaditud lähtekood peab olema täielik ehk sellest saab koostada ja paigaldada täisfunktsionaalse rakenduse.
https://koodivaramu.eesti.ee/kultuuriministeerium
Üleantavad versioonid peavad olema ilmutatud kujul harudena
(releases) või minimaalselt viitedetega (tags), milliste nimetused
kajastavad üleantavaid versioone.
Koodihoidla failide vaikimisi kodeering on UTF-8 ilma BOM
signatuurita. Välja arvatud juhtudel, kui tehnilises kirjelduses on tehnoloogiliste eripärade või
muude piirangute tõttu sätestatud teisiti. Koodihoidla failide realõpud LF tüüpi.
Koodihoidlasse üleslaaditud lähtekood peab olema kompileeritav
ilma muudatusteta.
Koodihoidlasse tuleb korraga laadida kõik iga muudatusega seotud
materjalid.
Enne materjalide üleslaadimist tuleb koodihoidlast võtta viimane uuendatud koodi
seis.
Materjalide üleslaadimisega peab kaasnema sisuline üleslaetavat
materjali kirjeldav kommentaar.
Rakenduse lähtekood peab olema kommenteeritud detailsusega,
mis võimaldab erialast ettevalmistust omaval tarkvaraarendajal
teostada süsteemi edasiarendust.
Rakenduse lähtekood, kommentaarid, muutujate, tüüpide ja
funktsioonide nimed peavad olema inglise keeles, sisulised ja
andma aimu nende otstarbest.
Koodis kasutatavad konstandid ja lühendid tuleb kirjutada
suurtähtedega.
Rakenduse lähtekood ei tohi sisaldada pöördumispunktide aadresse,
paroole ega võtmeid (ka siis kui need on koodist
väljakommenteeritud).
Rakenduse lähtekoodis peab olema võimalik tuvastada muudatuse
teinud konkreetne füüsiline isik.
Lähtekood peab olema kompileeritav tellija poolt määratletud
arenduskomplekti ja versioonidega.
Tellija poolt aktsepteeritud Java kompilaatorid on Gradle ja MAVEN.
Alternatiivsete vahendite kasutamine on lubatud kui nende rakendamine on
põhjendatud ja kooskõlastatud tellijaga.
Kasutuses mitteolev kood tuleb rakendusest eemaldada või selgelt
eraldada.
Andmebaas
Andmebaasi tabelid ja väljad peavad olema kommenteeritud.
Kommentaarid peavad olema inglise keeles ja sisulised.
Andmebaasi väljapikkused peavad olema väljendatud sümbolites
(tähemärkide arv).
Andmebaasi objektide nimetused peavad olema inglise keeles ning
andma selget aimu otstarbest (va ajutised rakenduse poolt
genereeritavad tabelid nn temp).
Andmebaasi tabelite nimetused tohivad sisaldada ladina tähestiku
väiketähti „a-z“, numbreid „0-9“, alakriipsu "_". Andmebaasi objekti
nimetus ei tohi alata numbriga.
Igas andmebaasi tabelis peab olema defineeritud primaarvõti
(primary key).
Ühest andmetabelist teise viitamisel tuleb kasutada võõrvõtit (foreign
key). Võõrvõtme nimi peab seostuma tabeli ja väljaga, millele see
viitab.
Kõik võõrvõtmed peavad olema indekseeritud.
Indeksite rakendamine peab toimuma vajaduspõhiselt, lähtudes
süsteemi jõudlusanalüüsist. Eesmärk on tasakaalustada päringute
kiirust ja andmebaasi optimeeritust, vältides üle optimeerimist.
Kõik tabelid peavad sisaldama välju "date_created", "date_updated",
"date_deleted".
Andmebaasi objektide loomiseks tuleb kasutada andmebaasi
migratsioonivahendeid.
KUM poolt heaks kiidetud migratsioonivahenditeks on Liquibase ja Flyway
Kui rakenduse versioon nõuab andmebaasi muudatusi, peavad
üleantava koodiga kaasas olema andmebaasi paigalduse
migratsiooniskriptid.
Logimine ja monitooring
Süsteemi muudatused ja rakenduse ning kasutajate tegevused
logitakse seostatuna muudatuse/tegevuse teostanud konkreetse
füüsilise isiku ja tema rolliga.
Logiteadete sisu peab olema kirjutatud inglise keeles.
Logimine peab olema konfigureeritav ning kasutada tuleb
standardseid logiformaate, et võimaldada hilisem logianalüsaatorite kasutamine.
Failisüsteemi logimisel peavad logid olema katalogiseeritud, üldlevinud faililaiendiga (nt .log, .txt, .xml) ja roteeruvad.
Rakendus ei tohi väljastada kasutajale veateateid või aktiivsusjälgi, mis sisaldavad seansi identifikaatorit või isikuandmeid.
Sisselogimise mehhanismid peavad olema võimelised logima nii õnnestunud, kui ka ebaõnnestunud sisselogimise katseid.
Rakendus peab omama sisemist meetrikat ja infot sündmuste kohta. Nt. Prometheus
Rakenduse ärilogi(auditlog) andmebaas peab olema sõltumatu rakenduse tööbaasist.
Auditlogide dokumentatsioon peab sisaldama selget määratlust
logitavate sündmuste ja tegevuste kohta, tagades läbipaistvuse ning
vastavuse turva- ja regulatiivsetele nõuetele.
Logide säilitamise põhimõtted peavad olema selgelt määratletud,
sealhulgas logitavate sündmuste tüübid ning nende säilitamise periood
vastavalt turvanõuetele ja regulatiivsetele nõuetele.
E-ITS OPS.1.1.5 Logimine https://eits.ria.ee/et/versioon/2024/eits-
poohidokumendid/etalonturbe-kataloog/ops-kaeidutoeoed/ops1-oma-
kaeidutoeoed/ops11-itpoohitoeoed/ops115-logimine
Kõik logid peavad olema kaitstud rakenduse kasutaja poolse lubamatu ligipääsu ja muutmise eest.
Kui rakenduse konfidentsiaalsuse turvaosaklass on 2 või kõrgem (S2,
S3) ja/või tervikluse turvaosaklass on 2 või kõrgem (T2, T3), peab
rakendus logima andmete loomist, muutmist (sh kustutamist) ja
vaatamist.
Turvaosaklasside S3 ja T3 korral peab rakendus logima ka administraatorite ja
haldurite poolt tehtavaid andmete muudatusi (sh otse andmebaasis) ja vaatamisi.
Logimise tasandid on:
• DEBUG – arendamise etapis süsteemi olekut kirjeldav
informatsioon (kasutatakse ainult arenduskeskkonnas)
• INFO – kasutaja päringute informatsioon, kasutaja
infoteated (nt „Andmed salvestatud“, „Andmed
muudetud“)
• WARNING – kasutajale kuvatav valest sisendist tekkiv
oodatud viga (nt „Vigaselt sisestatud andmed“)
• ERROR – süsteemi vead, mis tekivad kasutaja sisendist
(nt vigase andmebaasipäringu tekkimine)
• FATAL – rakenduse toimimise kriitilised vead, mis
takistavad rakenduse tavapärast toimimist (nt vigane
konfiguratsioon)
Konfiguratsioon
Kõik komponendid peavad olema ajakohase
turvakonfiguratsiooniga ja versiooniga.
Komponentide vaheline (nt rakendusserveri ja andmebaasi serveri)
suhtlus peab olema krüpteeritud.
Komponentide vahelise ühenduse jaoks tuleb kasutada minimaalselt
vajalike õigustega kontot.
Rakenduste omavahelisel suhtlemisel tuvastatakse üksteist oAuth2
abil.
Rakendus peab olema aedikkäideldud, konteinerdatud või muul
viisil isoleeritud, et takistada ründajal rakenduse kasutamist teise
rakenduse ründamiseks.
Rakenduse konfiguratsiooniparameetrid ei tohi muutmisel vajada
uuesti kokku kompileerimist.
Eraldi konfiguratsioonifail võib olla kasutusel logimise ning arendaja ja
administraatori vastutusala parameetrite jaoks.
Konfiguratsiooniparameetrite nimed peavad olema inglise keelsed
ja sisulised.
Kui sisulist nime ei ole võimalik kasutada, siis peab kasutatava nime kõrval olema
seletus.
Konfiguratsioonifailid peavad olema rakendusserveri tüübile
vastavalt vaikimisi kaitstud.
Samasisulisi konfiguratsiooni parameetreid ei tohi korduvalt
kasutada, lubatud on kirjeldada ainult üks kord.
Kasutajaliides
Kasutajaliidese kõik disainiotsused peavad olema tellijaga
kooskõlastatud.
Kasutajaliideste realiseerimiseks kasutatavad UI raamistikud ja
komponendid tuleb tellijaga eelnevalt kooskõlastada.
Tuleb hakata kasutama Veera disainisüsteemi
https://veera.eesti.ee/08be8a71e/p/48af80-veera-disainisusteem-100
Ühe veebirakenduse realiseerimiseks kasutatavate erinevate UI
raamistikute ja komponentide arv peab olema minimaalne.
Kasutajaliidese kõik osad ja teated peavad olema eestikeelsed.
Peale kasutaja sisselogimist rakendusse kuvatakse sisse loginud
kasutaja nimi ja rolliinfo. Kui ühele kasutajatunnusele on määratud
mitu rolli, kuvatakse kasutajale rollivalik.
Kasutajaliides peab alati küsima kinnitust andmete kustutamise ja
massmuutmise kohta.
Kasutajal peab olema võimalik rakenduses tegevus pooleli jätta ja
hiljem jätkata samast kohast ilma kohustuseta algusesse liikuda.
Kasutajaliides peab veatult toimima brauseritega, mida toetab eID
baastarkvara, kui hanke tehnilises kirjelduses ei ole nõutud teisiti.
eID poolt toetatav brauserite nimekiri on leitav: http://www.id.ee/?id=33993
Lahendus peab toetama brauserite versioone, mille kasutus on vähemalt 5% Eestis ning mille kasutustrend on kasvav.
Kõikide eelnevast nõudest välja jäävate brauserite kasutamise puhul
peab kasutaja saama tõrke korral vastavasisulise teavituse.
Kasutajat tuleb teavitada mittetoetatud brauseri kasutamisest.
Veebilehitseja navigatsiooninupud peavad käituma rakenduses
analoogiliselt klassikalise veebilehitsemisega (nt veebilehitseja
„Tagasi“ nupp navigeerib kasutaja eelmisele kuvatud lehele).
Kasutajaliideses navigeerimine peab lähtuma äriloogikast ja
võimaldama andmete sisestamist ning kasutamist ainult klaviatuuri
kasutades.
Kasutajaliidese toiminguni navigeerimiseks peab kehtima kolme
klõpsu printsiip, väljalogimiseks ühe klõpsu printsiip.
Interaktiivse vormi puhul ei tohi lehe värskendamisega tegevust
korrata (nt faili teistkordselt laadida, saadetud andmeid uuesti saata).
Kui vorm koosneb mahukatest andmeväljadest, peab kasutajaliides
eeldefineeritud ajavahemike järel salvestama välja sisu, et vältida sisestatud andmete kadumist.
Mahukad andmeväljad täpsustatakse/lepitakse kokku detailanalüüsi käigus
arenduse teostamisel. Salvestamine puudutab vaid sisestamise vormi kohta.
Vormide puhul peab tellija poolt nimetatud väljal olles kuvama
kasutajale juhised, mis kujul informatsiooni väljale sisestada tuleb.
Andmete sisestamisel peab rakendus kontrollima nii esitluskihis kui
tagasüsteemis (backend), et sisestatud andmed vastavad välja tüübile.
Rakendus peab võimalikult palju informatsiooni automaatselt
eeltäitma (nt kirje sisestamise kuupäev).
Kasutajaliides peab olema tõlgitav teise keelde ilma rakenduse
lähtekoodi muutmata.
Vältida tuleb kuvasid, mis eeldavad info lugemiseks kerimist
paremale-vasakule.
Kui rakenduses teostatav päring on pikem kui kolm sekundit, peab
kasutajat sellest visuaalselt teavitama (nt ekraanil on liivakella
kujutis; kuvatakse teade, et päringut teostatakse).
Rakenduse esilehel peab olema võimalus halduri poolt lisada
kasutajale mõeldud teavitusi ja informatsiooni.
Kasutajaliides peab teavitama kasutajat ette seansi aegumisest.
Veateade peab olema kirjutatud lühidalt, selges ja lõppkasutajale
arusaadavas keeles. Süsteemi rikete tehnilisi üksikasju ei tohi välja
näidata.
Veateade peab sisaldama probleemi kirjeldust, vea koodi ja
lahendust või infot, mis juhendab kasutajat edaspidiseks vea
vältimiseks.
Süsteem peab asendama vaikimisi veateate lehekülje, kuid säilitama
algse HTTP vastuskoodi.
Testimine
Rakenduse kõik üleantavad versioonid peavad olema enne tellijale
üleandmist täies mahus testitud: testitakse kõiki funktsionaalseid ja
mittefunktsionaalseid nõudeid. Tellija nõudmisel tuleb arendajal koos
rakenduse üleandmisega esitada testitulemuste raport.
Tarkvara peab sisaldama ühik-, integratsiooni- ja E2E teste. Testide
ulatus ja detailid peavad olema määratletud projektidokumentatsioonis
ning kajastuma testiraportis.
Rakenduse igakordsel versiooni üleandmisel tellijale, peab kaasas
olema skript analüüsi käigus kokkulepitud jõudlustestide
teostamiseks.
Jõudlustestid peavad olema läbiviidud vähemalt kahekordse
eeldatava koormuse varuga.
Rakenduse koormuse testimiseks tuleb luua testandmete kogum.
Loodav rakendus peab olema enne tellijale tarnimist testitud
viimase kehtiva OWASP Top 10 väljatoodud turvanõrkuste vastu.
Testimistulemuste raport tuleb esitada tellijale rakenduse üleandmisel.
Dokumentatsioon
Kogu rakenduse dokumentatsioon peab olema kirjeldatud
korrektses eesti keeles.
Erandiks võib olla kolmanda osapoole komponentide dokumentatsioon
(dokumentatsioon, mis pole kirjutatud tellija jaoks). Erandina käsitletakse ka
väliste partneritega seotud projektdokumentatsiooni. Kõik erandid tuleb kirjalikku
taasesitamist võimaldaval viisil kooskõlastada tellijaga enne dokumentatsiooni
koostamist.
Dokumentatsioon peab olema eesti keeles ja sisaldama versiooni
numbrit, muutmise kuupäeva, autori nime ja olema koostatud selge
struktuuriga ja peab olema piisavalt selge, et Tellija iseseisvalt
suudab selle järgi toimida.
Iga dokumendi versiooni kõik uuendused (võrrelduna eelmise kehtinud
versiooniga), peavad olema visuaalselt eristatavad.
Lahenduse dokumentatsioon peab sisaldama RIHA määrusest
tulenevat kohustuslikku informatsiooni.
RIHA määrus on leitav: https://www.riigiteataja.ee/akt/13147268?leiaKehtiv
Lahenduse dokumentatsioon peab sisaldama E-ITS'is nõutud
dokumente.
Nõuded on leitavad (CON.8.M12 Detailne tarkvara dokumentatsioon):
https://eits.ria.ee/et/versioon/2024/eits-poohidokumendid/etalonturbe- kataloog/con-kontseptsioonid-ja-metoodikad/con8-tarkvaraarendus
Kõik dokumendis viidatud ja seotud teised dokumendid peavad
olema tellijale edastatud enne dokumendi heakskiitmist tellija
poolt.
Kõik tellijale esitatud dokumendid peavad olema redigeeritavad
enamlevinud redaktoritega (nt Microsoft Office, LibreOffice).
Loetelu üleantavatest dokumentidest lepitakse kokku konkreetse
lahenduse vajadustest lähtuvalt. Reeglina peab üleantav
dokumentatsioon sisaldama järgmiseid dokumente:
• Spetsifikatsioon ehk süsteemianalüüs;
• Prototüüp ja kasutajaliidese vaated, seejuures
prototüüpimise keskkond peab olema tellija poolt
kontrollitav; • Rakenduse lähtekood;
• Paigaldusjuhendid ja skriptid;
• Kasutusjuhendid; • Testimise kokkuvõte.
Üleantav spetsifikatsioon ehk süsteemianalüüs peab võimaldama
süsteemis realiseeritud lahenduste verifitseerimist andmebaasi tasemel.
Eelistatud keskkond on KuM Atlassian Confluence.
1
RAHVUSRAAMATUKOGU RAAMATUKOGUDE TEHNOLOOGILINE
PROFIIL 2025-1
Käesolev dokument on Rahvusraamatukogu (RaRa) raamatukogude mittefunktsionaalsete
nõuete (MFN) lahutamatu osa. Dokument sätestab RaRa raamatukogude tehnoloogilise
profiili.
Tehnoloogilise profiili eesmärk on anda ülevaade tehnoloogiatest, programmeerimiskeeltest,
raamistikest ja muudest komponentidest, mis on heade referentsidega omavad selget
potentsiaali ning on kindlad ja läbiproovitud vahendid.
Loodava lahenduse realiseerimise käigus tekkivad muudatused infrastruktuurses lahenduses ja
paigaldamise skeemis peavad olema edastatud hankija infrastruktuuriga tegelevale personalile
ajavaruga, mis tagab muudatuste hankijapoolse õigeaegse elluviimise. Konkreetne muudatuste
tegemiseks vajalik aeg lepitakse kokku arenduse käigus.
Märkus: Allolevates tabelites on tehnilised lahendust välja toodud eelistuse järjekorras.
Järjekorras eelistatuima lahenduse mittekasutamist tuleb põhjendada.
Kõikide tarkvarade puhul tuleb kasutada viimast stabiilset versiooni. Kolmandate teekide,
pistikprogrammide ja laienduste kaasamiseks tuleb need tellijaga kooskõlastada.
Kõikide kolmandate osapoolte teekide (libraries), pistikprogrammide (plugins) ja laienduste
(extensions) kasutamine peab olema eesmärgi- ja vajaduspõhine. Nende komponentide
valimisel ja juurutamisel tuleb tagada, et rünnakuvektor (attack surface) hoitakse
minimaalsena, et maandada võimalikke turvariske ja ka liiaseid sõltuvusi.
Infrastruktuur
Komponent Tehnilised
lahendus
Lisainfo
SMTP teenus Kasutusel on standardne SMTP teenus.
LDAP teenus Kasutusel on standardne Active Directory teenus.
Tulemüür
Kasutusel on keskne tulemüüri lahendus, mis
toetab kõiki vajalikke funktsionaalsusi.
Üldine suunis tulemüüri konfigureerimisel on
hoida lahtiste portide arv minimaalsena.
Versioonihaldus GIT Koodivaramu.eesti.ee
Monitooring
Zabbix
Prometheus
https://www.zabbix.com/
Serverite infrastruktuuri poole monitooring Zabbix’iga ja rakenduse seire Prometheus'iga.
Komponentide
repositoorium
Artifactory
Open Source
http://www.jfrog.com/home/
Artifactory Open Source toimib lüüsina avalike
komponentide repositooriumite (nt Maven
Central) ja loodava lahenduse vahel.
2
Rakendused peavad asuma konteinerites
Docker https://www.docker.com/
Konteinerite haldus Kubernetes https://kubernetes.io/
Helm
Objektide hoidla, sh failihoidla
S3
Logihaldus Rakenduse logide formaat peab olema kooskõlastatud, arenduse käigus.
Andmevahetusformaat
REST API-dele
JSON
XML
Eelistatud on JSON.
Pilv Pilvepaindlikus
Andmebaasiserver
Valdkond Tehnoloogia Lisainfo
Andmebaasi platvorm
PostgreSQL
MySQL
mongoDB Neo4j
Database
yugabyteDB
http://www.postgresql.org/
http://www.mysql.com/
https://www.mongodb.com https://neo4j.com
https://www.yugabyte.com
Andmebaasi klaster Vastavalt
vajadusele
Vastavalt andmemahule, kasutajate ja
päringute arvule.
Andmebaasi muudatuste
haldus
LiquiBase
Flyway
Veebiserver
Valdkond Tehnoloogia Lisainfo
Veebiserver Apache HTTP Server NGINX
Eelistatud on NGINX.
http://httpd.apache.org
https://www.nginx.com/
3
Kasutajaliides
HTML
Javascript CSS
Veebikaardid
OpenLayers
Leaflet
http://openlayers.org/
http://leafletjs.com/
Java tehnoloogiad
Valdkond Tehnoloogia Lisainfo
Platvorm
OpenJDK
AdoptOpenJDK
https://adoptopenjdk.net
Rakendusserver
Apache Tomcat
http://tomcat.apache.org/
Juhul, kui loodav lahendus nõuab Java EE
funktsionaalsuste rakendamist, siis on run-time
keskkonnana soovitatav kasutada Oracle poolt
sertifitseeritud JavaEE rakendusserverit Apache
TomEE (http://tomee.apache.org/).
Raamistik
Spring Boot
https://spring.io
Sõltuvuste haldus Spring
Framework
http://projects.spring.io/spring-framework/
Veebiteenused
Spring WS
Apache Axis2
Apache CXF
https://spring.io/projects/spring-ws
http://axis.apache.org/axis2/java/core/
http://cxf.apache.org
Logimine
SLF4J http://www.slf4j.org/
http://logback.qos.ch/
Turvalisus
Spring Security
Apache Shiro
http://projects.spring.io/spring-security/
http://shiro.apache.org/
4
Taustaprotsesside
automatiseerimine
Quartz
Spring
http://quartz-scheduler.org/
http://projects.spring.io/spring-framework
Dokumentide
genereerimine
Jasper Reports
Eclipse BIRT
http://community.jaspersoft.com/project/jasperreports-
library
http://projects.eclipse.org/projects/birt
Kasutajaliideste
testimine
Selenium http://www.seleniumhq.org/
Koormustestimine
Gatling
Tsung
http://gatling.io/
http://tsung.erlang-projects.org/
Komponentide
testimine
Mockito
Junit 5
https://code.google.com/p/mockito/
http://junit.org/
Kompileerimine ja silumine
Maven
Gradle
https://maven.apache.org
Javascript tehnoloogiad
Valdkond Tehnoloogia Lisainfo
Kasutajaliidese
raamistik
Angular
React JS
VUE
PHP tehnoloogiad
Valdkond Tehnoloogia Lisainfo
Platvorm PHP https://www.php.net/
Raamistikud
Laravel
Symphony Phalcon
CMS Drupal Wordpress
https://drupal.org/
5
Python tehnoloogiad
Valdkond Tehnoloogia Lisainfo
Platvorm Python https://www.python.org/
Raamistikud Django https://www.djangoproject.com
Õigusanalüüs
Soodustatud isikute õigus saada juurdepääs autoriõigusega kaitstud teostele
Autoriõiguse seaduse alusel on soodustatud isikutel õigus saada juurdepääs autoriõigusega
kaitstud teostele neile ligipääsetaval kujul ilma autori loata. Andmete töötlemise eesmärk on
kontrollida isiku õigust seadusest tulenevale erandile, st. veenduda, et teos antakse
ligipääsetaval kujul isikule, kellel on seadusest tulenev õigus seda saada.
Raamatukogu töötleb andmeid, mis annavad teavet isiku tervisliku seisundi kohta, mis
kuuluvad isikuandmete kaitse üldmääruse (IKÜM) artikli 9 lg 1 alusel eriliigiliste
isikuandmete hulka.1 Artikkel 4 punkt 15 määratleb terviseandmed kui isikuandmed, mis on
seotud inimese füüsilise või vaimse tervisega, sh andmed, mis tekivad tervishoiuteenuste
osutamisel ja mis annavad teavet inimese tervisliku seisundi kohta. Koos määruse
põhjendusega 35 tähendab see, et terviseandmeteks loetakse kõik isikuandmed, mis annavad
teavet inimese varasema, praeguse või tulevase tervisliku seisundi kohta, sh andmed, mis on
seotud talle osutatud tervishoiuteenustega.
Eriliigiliste isikuandmete töötlemise õigusliku aluse tuvastamine on kahe etapiline: kuna
tegemist on isikuandmetega, peab töötleja tuvastama nii aluse vastavalt IKÜM-i artikli 6 lg-le
1 kui ka eriliigiliste andmete töötlemise aluse vastavalt artikli 9 lg-le 2. Kui artikli 6 lõikes 1
sätestatud õiguslikul alusel ei ole vastavat õiguslikku alust artikli 9 lõikes 2 (ja vastupidi),
peab vastutav töötleja leidma mõlemast sättest sobiva ja vastastikku täiendava õigusliku
aluse, et andmetöötlus oleks seaduslik.
Artikkel 6 lg 1 ja artikkel 9 lg 2 õiguslikud alused:
• (Selgesõnaline) nõusolek (art 6(1)(a) ja art 9(2)(a)). Andmesubjekti nõusolek
peab olema vabatahtlik, konkreetne, teadlik ja ühemõtteline, millega andmesubjekt kas
avalduse vormis või selge nõusolekut väljendava tegevusega nõustub tema kohta käivate
isikuandmete töötlemisega.2 Eriliigiliste isikuandmete puhul on nõusolekul kõrgem
lävend kui artikli 6(1)(a) alusel, kuna nõusolek peab olema “selgesõnaline”. See tähendab,
et nõusolekut ei saa eeldada, vaid see peab olema antud üheselt mõistetava ja täpse
tahteavaldusega konkreetsel isikuandmete töötlemise eesmärgil. Kuigi RaRa võiks küsida
erandit taotlevatelt isikutelt selgesõnalist nõusolekut nende terviseandmete töötlemiseks,
ei ole see õiguslik alus sobilik kolmel põhjusel. Esiteks, määruse põhjenduse 43 kohaselt
ei tohiks avaliku sektori asutused üldjuhul tugineda andmesubjekti nõusolekule
isikuandmete töötlemise õigusliku alusena, sest andmesubjekt võib avaliku sektori
1 IKÜM artikkel 4 lg 15 (terviseandmete definitsioon) 2 IKÜM artikkel 4 lg 11
asutuse suhtes olla ebavõrdses olukorras. Teiseks, seadusega tagatud õiguse
realiseerimine ei tohiks tugineda andmesubjekti nõusolekule. Autoriõiguse seadus
(AutÕS) annab soodustatud isikule õiguse saada neid teoseid ligipääsetavas vormis ning
volitab RaRa-d kui pädevat asutust seda õigust teostama. Korrektsem õiguslik alus sellise
teenuse osutamisele on artikkel 6(1)(e) (avalikes huvides olev ülesanne) või artikkel
6(1)(c)(seadusjärgse kohustuse täitmine), mis tuleneb Eesti Rahvusraamatukogu seaduse
(ERRS) § 7 lg-st 4 (soodustatud isikute andmete töötlemine). Isegi kui andmesubjekti
nõusolek täidaks kõik eelnevalt välja toodud määruse kriteeriumid, muutuks seaduses
sätestatud õiguse teostamine faktiliselt tingimuslikuks (“ligipääs, kui annad nõusoleku”),
mis on vastuolus seaduse eesmärgiga. Kolmandaks, nõusoleku vabatahtlikkus väljendub
andmesubjekti õiguses see igal ajal tagasi võtta, mistõttu ei sobiks see ligipääsu rajamise
põhiliseks aluseks.3 Vabatahtlikkuse olemus on reaalne valikuvabadus ilma negatiivsete
tagajärgedeta. Kui isik keeldub registripäringu nõusolekust, peab tal jääma sisuliselt
samaväärne alternatiiv (näiteks ühekorra digitaalse tõendi esitamine, kehtivuse
perioodiline uuendamine ilma lisatõkenditeta). Niipea, kui keeldumise hind on
märkimisväärne (nt korduv bürokraatia, viivitused, vähem funktsionaalsust), pole
nõusolek enam „vaba.“ RaRa kui vastutav töötleja peab andma andmesubjektile sel puhul
teavet selle kohta, et andmesubjekt võib nõusoleku igal ajal tagasi võtta.4 Rajades
terviseandmete töötlemise andmesubjekti nõusolekule, võib tekkida olukord, kus isik
säilitab seadusliku õiguse ligipääsuks, kuid raamatukogul puudub pärast nõusoleku
tagasivõttu andmesubjekti puude liiki ja staatust kontrollida.
• Lepingu täitmine (art. 6(1)(b)). Kuigi RaRa ja soodustatud isiku vahel sõlmitakse
leping, on teenuse eesmärk tagada ligipääs RaRa kogus olevatele teavikutele. Tavaliselt
on raamatukoguteenus puudega isikule üldtingimustel kättesaadav, ning puude
tuvastamine ei ole kõigi teenuste puhul vältimatult vajalik lepingu täitmiseks. AutÕS’ist
tulenev õigus pole tavalise lepingu osa, vaid erisus, mistõttu ei ole lepingu täitmise alus
siin sobivaks õiguslikuks aluseks.
• Seadusjärgse kohustuse täitmine (art. 6(1)(c)). IKÜM sätestab, et juriidiline
kohustus ei hõlma ainult parlamendi vastuvõetud seadusandlikku akti, vaid võib
põhineda ka teisestel õigusaktidel. Vastav seadusjärgne kohustus peab olema aga selge ja
täpne ning selle kohaldamine peaks olema eeldatav selle kohaldamisalasse kuuluvatele
isikutele.5 Vastutaval töötlejal ei tohi olla sisulist kaalutlusruumi ning säte kohaldub
ainult siis, kui seadus nõuab konkreetset töötlust, järgides seejuures vajalikkuse ja
proportsionaalsuse põhimõtteid.6
3 IKÜM artikkel 7 lg 3; 4 IKÜM arts. 13(2)(c) and 14(2)(d) 5 IKÜM Põhjendus 41 6 WP 2014 [link]
o AutÕS § 252 lg (2) alusel on soodustatud isikutel õigus saada juurdepääs
autoriõigusega kaitstud teosele soodustatud isikule ligipääsetavas vormis. Lõikes
4 on sätestatud, et pädevad asutused, kes sellist ligipääsu peavad võimaldama, on
mh valitsusasutuse hallatav riigiasutus, kes mittetulunduslikel alustel pakub
soodustatud isikutele haridust, väljaõpet, kohandatud lugemist või juurdepääsu
teabele. Selline määratlus hõlmab ka RaRa-d kui avalik-õiguslikku asutust, kes
võib tegutseda nimetatud erandi raames. AutÕS § 254 lg 1 punkt 1 kohustab
RaRa’d kui pädevat üksust tagama, et ta levitab või teeb kättesaadavaks teose
koopiat vaid selleks, et võimaldada sellele juurdepääs mh soodustatud isikule.
IKÜM kohaselt peab vastav liikmesriigi õigus mh sisaldama eesmärgi piirangut
ning olema proportsionaalne taotletava õiguspärase eesmärgiga.7 Esiteks, § 254 lg
3 sätestab täpse ning piiritletud terviseandmete töötluse eesmärgi, tuvastamaks
isik seaduse § 252 lg-e 2 tähenduses, mille alusel tagatakse puudega inimestele
juurdepääs teavikutele neile ligipääsetavas vormis ilma autoritasuta ning vastavalt
erandi tingimustele. Teiseks, selleks, et AutÕS-i alusel oleks soodustatud isikul
võimalik erandit kasutada eeldab pädeva asutuse poolt kontrolli, et isik
kvalifitseerub. § 252 lg-s 2 sätestatud puude liigi tuvastamiseta puudub õiguslik
alus pädeval asutusel teoseid ligipääsetavaks teha seaduses sätestatud moel.
Seetõttu on terviseandmete töötlemine funktsionaalselt vajalik osa seaduse alusel.
Vastav andmetöötlus peab olema ka proportsionaalne ehk see ei tohi kaugemale
minna sellest, mis on eesmärgi saavutamiseks hädavajalik.8 Kuna RaRa piirduks
töötlemisel peamiselt soodustusõiguse tõendi esitamise ja kasutajakontole
eriõiguse märke lisamisega (jah/ei ning võimalusel kehtivusaeg), kusjuures tõendi
sisu pärast eriõiguse lisamist ei säilitata, töödeldakse andmeid minimaalselt ja
ainult niivõrd, kuivõrd on vaja spetsiifilist eesmärki täita. RaRa poolt puude
kehtivuse kontrolli proportsionaalsust on käsitletud allpool.
o ERRS § 7 lg 4 kui lex specialise kohaselt on RaRa-l lubatud töödelda puudega
isiku liigi ja kestuse andmeid avalike teenuste osutamiseks. Samuti tuleneb sättest
RaRa kui pädeva asutuse kohustus tagada, et ligipääsu erandit kasutavad üksnes
soodustatud isikud. Kehtiv sõnastus seostub eriliiki isikuandmete töötlemise
eesmärgiga „avalike teenuste osutamine“. ERRS § 6 lg 1 sätestab, et RaRa avalikud
teenused on „käesolevast seadusest tulenevad üldkättesaadavad infoteenused,
mida osutatakse lugemissaalides, võrguteenustena ja teiste raamatukogude
vahendusel.“ Kuigi selle mõiste hulka võib lugeda mh § 4 lg-s 1 loetletud
rahvusraamatukogu ülesannetest tulenevad teenused, ei piira „avalike teenuste“
7 Artikkel 6 lg 3 IKÜM 8 Artikkel 6(3)
mõiste kui terviseandmete töötlemise eesmärk konkreetsele funktsioonile nagu
AutÕS-ist tuleneva erandi rakendamine, vaid katab potentsiaalselt kogu teenuste
ökosüsteemi. Vastav andmesubjekt ei saa ainult ERRS-i tasandilt piisava
selgusega ette näha, millisteks konkreetseteks toiminguteks tema terviseandmeid
kasutatakse. Seetõttu võib ERRS § 7 lg 4 olla vastuolus eesmärgipärasuse
põhimõttega. Kui aga sätet kitsendada nii, et see seoks eriliiki andmete töötlemise
mõne konkreetse eesmärgiga, suureneb asjakohaste töötlemistoimingute
ettenähtavus nii andmesubjekti kui ka vastutava töötleja jaoks.
• Eluliste huvide kaitse (art. 6(1)(d) ja art 9(2)(c)). See erand hõlmab olukordi, kus
eriliigiliste isikuandmete töötlemine on vajalik andmesubjekti või teise füüsilise isiku
eluliste huvide kaitseks.9 Sellised elulised huvid hõlmavad füüsilist puutumatust ja elu,
mistõttu peab töötlemise olukord puudutama isiku tervist või turvalisust.10 Sellist erandit
saaks rakendada näiteks meditsiinilise abi osutamisel või humanitaarkriisi korral, kui
andmesubjekt ise ei ole võimeline nõusolekut andma. See erand ei ole sobilik õiguslik
alus, kuna soodustatud isiku terviseandmete töötlemine siinkohal ei küündi tema eluliste
huvide kaitsmiseni ning samuti on ta võimeline ise oma nõusolekut andma.
• Avalik ülesanne või avalik huvi (art. 6(1)(e)) / avalikes huvides töötlemine
liidu või liikmesriigi õiguse alusel (art 9(2)(g)). Selle erandi alusel on
isikuandmete töötlemine lubatud juhul, kui see on vajalik ülesande täitmiseks, mis
toimub avalikes huvides või ametivõimu teostamise raames ning mis on vastutavale
töötlejale seadusega antud. Avalikud ülesanded on vahetult seadusega või seaduse alusel
riigile, kohalikule omavalitsusele või muule avalik-õiguslikule juriidilisele isikule pandud
ülesanded. Sellise ülesande määramine eeldab selgesõnalist õiguslikku alust ning pelgalt
lepingu alusel antud ülesanne, isegi kui see teenib avalikku huvi, ei ole piisav.11
Erivajadustega isikute andmete töötlemine RaRa poolt on osa asutuse avaliku ülesande
täitmisest. Vastavalt ERRS §-le 42 on RaRa ülesanded pimedate raamatukoguna
pimedatele, vaegnägijatele või muu trükikirja lugemise puudega isikutele ligipääsetavas
vormis väljaannete valmistamine, komplekteerimine, säilitamine ja kättesaadavaks
tegemine. Lisaks eelnevale pimedate ja vaegnägijate tegevust, rehabilitatsiooni ja
õpetamist käsitlevate tavakirjas väljaannete komplekteerimine, säilitamine ja
kättesaadavaks tegemine. Arvestades RaRa avalikke ülesandeid ning eeltoodut, siis
erivajadustega isikutele sama teenuse osutamine, sealhulgas vajalike erisustega, on RaRa
avaliku ülesande lahutamatu osa.
9 IKÜM põhjendus 46 10 IKÜM põhjendus 112 11 Commentary, page 335
Artikkel 9 lõige 2 punkt g seab eriliigiliste isikuandmete puhul kõrgema lävendi kui
Artiklist 6(1)(c) tulenev õiguslik alus ning kohaldub juhtudel, kui eriliigiliste andmete
töötlemine on vajalik olulise avaliku huviga seotud põhjustel liidu või liikmesriigi õiguse
alusel ning on proportsionaalne saavutatava eesmärgiga, austab isikuandmete kaitse
õiguse olemust ja tagatud on sobivad ja konkreetsed meetmed andmesubjekti põhiõiguste
ja huvide kaitseks. Sotsiaalkaitse on määruses ära märgitud kui üks pädevatest avalikest
huvidest.12 See ületab ka olulisuse künnise, sest teavikutele juurdepääsu tagamine
ligipääsetavas vormis tagab puuetega inimeste võrdse kohtlemise ning nende võrdse
ligipääsu teabele. Nii AutÕS kui ka ERRS-i sätete vajalikkus ja proportsionaalsus on
seadusjärgse kohustuse aluse artikkel 6 lõike 1 punkti c analüüsis välja toodud ning neid
saab kohaldada ka käesolevate õiguslike aluste puhul. Seetõttu hindame siin õiguse
olemuse austust ning konkreetsete kaitsemeetmete tagamist.
o AutÕS. Kuivõrd terviseandmete töötlemine on piiritletud tehnilises kirjelduses
ning ülalpool aruandes kirjeldatud andmeliikidega ning jääb rangelt
eesmärgipäraseks, ei kahjusta see üldiselt isikuandmete kaitse õiguse olemust.
Samas ei sätesta AutÕS kaitsemeetmeid piisava konkreetsusega. § 254 piirdub
ainult sellega, et vastaval pädeval asutusel on luba kohustuse täitmiseks
terviseandmeid töödelda soodustatud isiku staatuse tuvastamiseks, kuid ei
tuvasta, milliseid isikuandmeid või andmeliike selliseks töötluseks kasutada võib.
Sätte ebatäpsus ja menetluse kirjelduse puudulikkus võib tekitada riski, et
töödeldakse eriliigilisi andmeid, mis ei ole nõuetekohased. Seega ei ole sobilik
RaRa’l tugineda AutÕS’ile sätte praegusel kujul kui pädevale õiguslikule alusele
artikli 9 lõike 2 punkti g mõistes.
o ERRS. Samuti on § 7 lõikes 4 liiga ebamäärase sõnastusega, et tagada
andmesubjekti õiguse olemuse austus. Kuigi sättes on ära piiritletud
tõendamisallikad vastava õiguse tuvastamiseks, puuduvad seaduse sõnastuses
piisavad konkreetsed kaitsemeetmed ning eelduslikult tugineb asutuse tasandil
olevatele andmetöötluse eeskirjadele, jättes seega kaitsemeetmed osaliselt
delegeerituks.
• Õigustatud huvi (art 6(1)(f)). Avaliku sektori asutused ei saa isikuandmete
töötlemisel tugineda õigustatud huvile, kui isikuandmeid töödeldakse avaliku sektori
asutuse ülesannete täitmiseks.13
• Töötlemine, mis on vajalik vastutava töötleja või andmesubjekti kohustuste
täitmiseks ja konkreetsete õiguste teostamiseks tööõiguse,
sotsiaalkindlustuse ja sotsiaalkaitse valdkonnas (art 9(2)(b)). Siin on käsitletud
12 IKÜM põhjendus 45 13 IKÜM põhjendus 47 ja Artikkel 6(1) viimane lause
eriliigiliste andmete töötlemise keelu erandit, mis võimaldab tööandjal töödelda selliseid
andmeid, kui see on vajalik vastutava andmesubjekti tööõiguslike kohustuste täitmiseks
või õiguste teostamiseks töösuhete, sotsiaalkindlustuse või sotsiaalkaitse valdkonnas.
Kuna puudega isiku ja RaRa vahel ei eksisteeri töösuhet, ei ole nimetatud erand antud
kontekstis kohaldatav.
• Sihtasutuse, ühenduse või muu mittetulundusühingu õiguspärase tegevuse
raames (art 9(2)(d)). Terviseandmete puhul ei saa seaduslik alus olla töötlemine
õiguspärase tegevuse raames, sest see kehtib filosoofiliste, religioossete või
ametiühinguliste sihtasutuste, ühenduste ja MTÜ-de liikmelisusega soetud andmete
kohta. See erand siin ei kohaldu.
• Andmesubjekt on isikuandmed ilmselgelt avalikustanud (art 9(2)(e)). See
erand siin ei kohaldu.
• Õigusnõude koostamine, esitamine või kaitsmine (art 9(2)(f)). See erand on
ette nähtud andmesubjekti õiguse tõhusale õiguskaitsevahendile ja õiglasele
kohtumenetlusele kaitseks, nagu sätestatud Euroopa Liidu põhiõiguste harta artiklis 47 ja
Euroopa inimõiguste konventsiooni artiklis 6. Erandit saab kohaldada nii
kohtumenetluses (hagi esitaja või kostjana) kui ka haldus- ja eraõiguslikes menetlustes,
sealhulgas vahekohtutes. Kuna seadusega tagatud ligipääsu võimaldamine kui
isikuandmete töötlemise eesmärk ei ühti selle alusega, ei ole see alus pädev.
• Ennetava meditsiini või töömeditsiini raames (art 9(2)(h)). See erand
võimaldab eriliigiliste isikuandmete töötlemist tervishoiueesmärkidel, kui neid andmeid
töötleb või nende töötlemist juhendab tervishoiutöötaja või muu kutsealaselt
konfidentsiaalsuskohustusega isik, näiteks arst, hambaarst, psühholoog, haigla või
kindlustusandja.14 Siinkohal ei ühti soodustatud isikute andmete töötlemise eesmärk ning
ka RaRa kui vastutav töötleja selle erandiga, mistõttu ei ole see sobilik õiguslik alus.
• Rahvatervise valdkonna avalikes huvides (art 9(2)(i)). See erand hõlmab
eriliigiliste isikuandmete töötlemist rahvatervise valdkonnaga seotud avalikes huvides.
IKÜM-i põhjendus 54 viitab määrusele (EL) nr 1338/2008, mille kohaselt rahvatervis
hõlmab kõiki tervisega seotud aspekte, sealhulgas terviseseisundit, haigestumust,
puudeid, tervisemõjureid, tervishoiuvajadusi, tervishoiuteenuste kättesaadavust ja
rahastamist ning suremuse põhjuseid. Artikli 9 lõige 2 punkt i täpsustab, et erandit saab
rakendada eelkõige tõsiste piiriüleste terviseohtude ennetamisel ning tervishoiuteenuste
ja meditsiiniseadmete kvaliteedi ja ohutuse tagamisel. Siinkohal ei ühti soodustatud
isikute andmete töötlemise eesmärk selle erandiga, mistõttu ei ole see sobilik õiguslik
alus.
14 IKÜM artikkel 9 lg 3
• Avalikes huvides toimuva arhiveerimise, teadus- või ajaloouuringute või
statistilisel eesmärgil (art 9(2)(j)). Siinkohal ei ühti soodustatud isikute andmete
töötlemise eesmärk selle erandiga, mistõttu ei ole see sobilik õiguslik alus.
RaRa töötleb isikute terviseandmeid osana oma avalikust ülesandest, pakkudes nendele
ligipääsetavas vormis teavikuid. Kuna isikuandmete töötlemine toimub avaliku ülesande
täitmise raames, ei ole RaRa-l õigust lisaks küsida samade andmete töötlemiseks isiku
nõusolekut, kuna see oleks eksitav ning ei vastaks IKÜM-i nõuetele. Nõusoleku kui õigusliku
aluse rakendamine isikuandmete töötlemisel on asjakohane vaid juhtudel, kus isikutel on
täielik otsustamisvabadus oma andmete töötlemise üle ja see ei kaasa negatiivseid tagajärgi.
Nõusolek peaks olema vabatahtlik, informeeritud ja tagasivõetav, sobitudes hästi
mugavusteenuste kontekstiga.
Üheks oluliseks probleemkohaks on ERRS § 7 lõike 4 sõnastus, mis on üldine ega sisalda
piisavalt konkreetseid juhiseid. Antud seaduse punkt näeb ette üldise informatsiooni
dokumentide kohta, millega määratakse isiku õigus teavikutele ligipääsuks, kuid jätab
täpsustamata konkreetsed diagnoosid või tingimused, mille alusel isikul tekib ligipääsuõigus.
Praegu sõltub terviseandmete töötlemisel tõendi sisulise hindamise eest RaRa töötaja, kellel
ei pruugi olla piisavat meditsiinilist ekspertteadmist, et objektiivselt ja asjatundlikult hinnata
diagnoosi sobivust. See võib kaasa tuua vigu õiguse tuvastamisel ning erivajadustega isikute
teenuse kvaliteeti ja kättesaadavust. Sellisest ekspertiisi puudumisest tulenevad riskid võivad
kahjustada andmesubjektide õigusi ja suurendada ebatäpsuste ning vigade ohtu
terviseandmete käsitlemisel. Oluline oleks täiendada seadust täpsustavate tingimuste ja
kriteeriumitega, mis lihtsustaksid töötajatel õigete otsustuste tegemist ning vähendaksid
subjektiivsuse mõju.
Vastavalt tulevikukontseptsioonile on üheks oluliseks eesmärgiks võimaldada andmevahetust
SKAIS-i või tulevikus loodava uue infosüsteemiga, et lihtsustada soodustatud kasutajate
tuvastamist ja teenuste pakkumist neile, kellel on tervislikel põhjustel erivajadused. Liidestus
SKAIS-i ja RaRa vahel eeldab selget õiguslikku alust, milleks on tuginedes eeltoodule kaks
võimalust, kas seadusjärgse kohustuse täitmine (art. 6(1)(c)) või avalik ülesanne (art.
6(1)(e)). Õigusanalüüsi tulemusel tuleb pidada sobivaimaks õiguslikuks aluseks otsepäringu
tegemisel SKAIS-i RaRa poolt avaliku ülesande teostamist (art. 6(1)(e)).
Vastavalt eelpool toodud tulevikukontseptsioonile on RaRa poolt SKAIS-ist kogutavate
andmete hulgas ka puude määramise otsuse kehtivus. Proportsionaalsuse kontroll isiku
terviseandmete korduvaks töötlemiseks RaRa poolt avaliku ülesande alusel (IKÜM art.
6(1)(e)) hõlmab mitmeid olulisi aspekte. Korduv kontroll peaks tagama, et andmed on
ajakohased ja teenused on erivajadustega isikutele jätkuvalt kättesaadavad vastavalt nende
vajadustele. Tuleb hinnata, kas sama eesmärki saab saavutada vähem invasiivse meetodi
kaudu. Arvestades, et puude kehtivuse kontroll on kõige efektiivsem viis tagada teenuse
asjakohasus, siis võib seda pidada proportsionaalseks. Töötlemine peab olema piiratud ainult
vajalike andmetega, st ainult andmetega, mis on hädavajalikud teenuse osutamise eesmärgi
täitmiseks. Peab olema tagatud piisavad turvameetmed, et kaitsta isikuandmeid
väärkasutuse, volitamata juurdepääsu ja lekkimise eest. Andmesubjektidele peab olema läbi
andmejälgija teenuse tagatud läbipaistev teavitus nende andmete töötlemise eesmärgist,
ulatusest ja ajakohastamisest. Nad peaksid olema teadlikud sellest, kui nende andmeid
kontrollitakse ning miks seda tehakse. Kokkuvõttes võib korduvat kontrolli pidada
proportsionaalseks, kui see vastab ülaltoodud kriteeriumitele ning on selgelt sidus
raamatukogu avaliku ülesande täitmisega. Oluline on tagada, et korduv töötlemine aitaks
reaalselt kaasa teenuse kvaliteedi ja kättesaadavuse säilitamisele erivajadustega isikutele ning
oleks kooskõlas isikuandmete kaitse põhimõtetega.
Haridussüsteemi kasutaja
Haridussüsteemi kasutajatele teenuse osutamiseks andmetöötluse eesmärk on tuvastada, kas
piiratud kättesaadavusega õppematerjalide laenutusteenust sooviv isik kuulub vastavasse
sihtrühma. Samuti tuleb õigusliku aluse tuvastamiseks jaotada teenuse kasutajad kaheks:
i) õppurid ja vähemalt 3 EAP ametikoha koormusega õppejõud, kelle kohta on
EHIS-es andmeid ning kelle sihtrühma kuuluvuse tuvastamiseks saab teha
vastava päringu EHIS-est, ning
ii) õppejõud alla 3 EAP ametikoha koormusega ning muud akadeemilised ja mitte-
akadeemilised töötajad, kelle andmeid ei ole EHIS-es ja kelle sihtrühma
kuuluvuse tuvastamiseks peab tegema päringu TÖRi.
Õppurid ja vähemalt 3 EAP ametikoha koormusega õppejõud
Piiratud ligipääsuga väljaannete laenutamise teenuse pakkumiseks on RaRa sõlminud
vastava haridusasutusega koostöölepingu, mille kohaselt volitab haridusasutus kui vastutav
töötleja RaRa-d töötlema koostöölepingu täitmisel isikuandmeid. Olukorras on keskne
küsimus, kas haridusasutus võib IKÜM-i alusel volitada RaRa-d tegema päringuid EHIS-esse
õppurite ja õpetajate piiratud sihtrühma kuuluvuse kohta. IKÜM artikli 28 lõike 3 kohaselt
võib volitatud töötleja töödelda isikuandmeid üksnes vastutava töötleja nimel ja
dokumenteeritud juhiste alusel. Selleks peab vastutava ja volitatud töötleja vahel olema
sõlmitud leping, milles on sätestatud töötlemise sisu ja kestus, töötlemise laad ja eesmärk,
isikuandmete liigid, andmesubjektide kategooriad ning mõlema poole õigused ja kohustused.
Vastav leping on osapoolte vahel sõlmitud. Antud juhul on probleemiks asjaolu, et EHIS on
riiklik register, mille vastutav töötleja on Haridus- ja Teadusministeerium. Kui RaRa teeb
päringuid otse EHISest, ei toimu andmete töötlemine enam üksnes haridusasutuse nimel,
vaid RaRa omandab iseseisva juurdepääsu registrile. Sellisel juhul ei saa RaRa-d käsitleda
pelgalt volitatud töötlejana, vaid tema roll võib kvalifitseeruda iseseisvaks või
kaasvastutavaks töötlejaks, mis eeldab eraldi õiguslikku alust.
• Nõusolek (art 6(1)(a)). Nõusolek ei ole isikuandmete töötlemisel kõige sobivam
alus, kui andmesubjekti nõusoleku andmine on teenuse kättesaadavuse eeldus. Kuna
andmesubjekti kuuluvus sihtgruppi on vaja tuvastada läbi EHIS-e päringu, et anda
neile ligipääs piiratud ligipääsuga digitaliseeritud õppematerjalidele, oleks teenuse
osutamiseks sobilikum õiguslik alus lepingu täitmine vastavalt IKÜM artikli 6 lõike 1
punktile b.
• Lepingu täitmine (art. 6(1)(b)). Lepingu täitmine saab olla isikuandmete
töötlemise õiguslikuks aluseks vaid juhul, kui isik, kelle andmeid töödeldakse, on
lepingu pool, mistõttu ei ole käesolev koostööleping haridusasutuse ja RaRa vahel
piisav õiguslik alus EHIS-est andmete töötlemiseks RaRa poolt.
• Seadusjärgse kohustuse täitmine (art. 6(1)(c)). Raamatukogudel ei ole
iseseisvat õiguslikku alust digitaliseeritud õppematerjalide laenutusteenuse
pakkumiseks.
• Eluliste huvide kaitse (art. 6(1)(d)). Alus ei ole asjakohane, sest antud eesmärgil
isikuandmete töötlemine ei ole vajalik andmesubjekti eluliste huvide kaitseks.
• Avalik ülesanne või avalik huvi (art. 6(1)(e)). Haridussüsteemi kasutajatele
piiratud ligipääsuga õppematerjalide laenutusteenuse osutamiseks peab RaRa
tuvastama, kas isik kuulub sihtrühma ja leidma selleks õigusliku aluse. Õppurid ja
vähemalt 3 EAP ametikoha koormusega õppejõud saavad nende kuuluvust tuvastada
läbi EHIS-e päringu. Vastava päringu sobilikuks õiguslikuks aluseks võib olla avalikus
huvis oleva ülesande täitmine, eeldusel, et ERRS § 3 lg-s 1 sätestatud RaRa
üldeesmärki tõlgendatakse laialt ning selle hulka arvestatakse ka
kooliraamatukogudele teenuse osutamine. Kehtiva õigusraamistiku järgi on
kooliraamatukogude ülesande täitmise selgesõnaline säte Põhikooli- ja
gümnaasiumiseaduses § 41 , mis käsitleb ainult rahvaraamatukogusid. Õiguskindluse
tagamiseks oleks siiski otstarbekas täiendada ERRS § 4 sättega, mis määratleks
kooliraamatukogudele teenuse pakkumise RaRa ülesandena, nagu on sätestatud
pimedate raamatukogu või parlamendiraamatukoguna tegutsemine puhul.
• Õigustatud huvi (art 6(1)(f)). Avaliku sektori asutused ei saa isikuandmete
töötlemisel tugineda õigustatud huvile, kui isikuandmeid töödeldakse avaliku sektori
asutuse ülesannete täitmiseks.15
Õppejõud alla 3 EAP ametikoha koormusega ning muud akadeemilised ja mitte-
akadeemilised töötajad
Kuna EHIS ei kata kõiki haridussüsteemi töötajaid, peab RaRa selliste isikute ligipääsuõiguse
tuvastamiseks tegema päringu TÖRi. Vastavate isikuandmete töötlemisele on vaja tuvastada
õiguslik alus määruse artiklist 6(1).
• Nõusolek (art 6(1)(a)). Muude haridusasutuse töötajate puhul ei ole nõusolek
isikuandmete töötlemisel kõige sobivam alus. Sarnaselt õppurite ja üle 3 EAP ametikoha
koormusega õppejõududele sõltuks ka nende puhul teenuse kättesaadavus andmesubjekti
nõusolekust TÖR-i päringu tegemiseks.
15 IKÜM põhjendus 47 ja Artikkel 6(1) viimane lause
• Lepingu täitmine (art. 6(1)(b)). Lepingu täitmine saab olla isikuandmete töötlemise
õiguslikuks aluseks vaid juhul, kui isik, kelle andmeid töödeldakse, on lepingu pool,
mistõttu ei ole käesolev koostööleping haridusasutuse ja RaRa vahel piisav õiguslik alus
EHIS-est andmete töötlemiseks RaRa poolt.
• Seadusjärgse kohustuse täitmine (art. 6(1)(c)). RaRa-l ei ole iseseisvat õiguslikku
alust digitaliseeritud õppematerjalide laenutusteenuse pakkumiseks. Seetõttu ei ole see
õiguslik alus sobiv.
• Eluliste huvide kaitse (art. 6(1)(d)). Alus ei ole asjakohane, sest antud eesmärgil
isikuandmete töötlemine ei ole vajalik andmesubjekti eluliste huvide kaitseks.
• Avalik ülesanne või avalik huvi (art. 6(1)(e)). Kuna alla 3 EAP koormusega
õppejõudude ning teiste haridusasutuse töötajate puhul on teenuse olemus võrreldav
õppuritele ja üle 3 EAP koormusega õppejõududele pakutava teenusega, siis ühtib TÖR-
ist päringu tegemise õiguslik alus EHIS-e päringuga.
• Õigustatud huvi (art 6(1)(f)). Avaliku sektori asutused ei saa isikuandmete
töötlemisel tugineda õigustatud huvile, kui isikuandmeid töödeldakse avaliku sektori
asutuse ülesannete täitmiseks.16
Haridussüsteemi kasutajatele piiratud ligipääsuga õppematerjalide laenutusteenuse
osutamiseks peab RaRa tuvastama, kas isik kuulub sihtrühma ja leidma selleks õigusliku
aluse. Selleks, et tuvastada õppuri ja vähemalt 3 EAP ametikoha koormusega õppejõu
kuuluvust vastavasse sihtgruppi EHIS-e päringukaudu, peab RaRa-l olema eraldi ning
iseseisev õiguslik alus. Õiguslik alus ei saa tuleneda koostöölepingus antud volitustest, sest
EHIS-e andmekogu vastutav töötleja ei ole haridusasutus vaid Haridus- ja
Teadusministeerium. Avalik ülesanne võib olla sobilik õiguslik alus, kui ERRS-ist tulenevat
RaRa üldeesmärki tõlgendada laialt. Kuigi kooliraamatukogude ülesanne on sätestatud
Põhikooli- ja gümnaasiumiseaduse § 41 lg-s 5 muuhulgas rahvaraamatukogudele, oleks
õiguskindluse tagamiseks otstarbekas lisada vastav ülesanne ka ERRS § 4 RaRa teiste
funktsioonide kõrvale.
Alla 3 EAP koormusega õppejõudude ning teiste haridusasutuse töötajate puhul on teenuse
olemus võrreldav õppuritele ja üle 3 EAP koormusega õppejõududele pakutava teenusega,
mistõttu jääb töötlemise õiguslik alus (avalik ülesanne) ja töötlemise vältimatus teenuse
osutamiseks samaks.
16 IKÜM põhjendus 47 ja Artikkel 6(1) viimane lause
Volitatud kasutaja
Volitatud kasutajate puhul on vaja eristada kaks juhtumit:
i) alla 18-aastase isiku esindamine lapsevanema või eestkostja poolt;
ii) täisealise isiku volitus kolmandale isikule tema eest toimingute tegemisel.
Alla 18-aastase isiku esindussuhte tuvastamine ja töötlemine
MiRKO platvormil saab kasutajaks registreerida alates 13. eluaastast. Laenutamise teenuse
kasutamiseks vajab aga 13.-17. aastane isik vanema või eestkostja nõusolekut. Alla 13-aastase
kasutaja registreerib lapsevanem või eestkostja. RaRa peab sel juhul töötlema esindaja
andmeid (nimi, isikukood, kontakt) ning siduma need esindatava kasutajaprofiiliga. Ühtlasi
tuleb arvestada, et kui eestkoste suhe lõpeb (näiteks lapse täisealiseks saamise puhul), siis
muutub ka andmetöötluse alus, sest volitus lõpeb.
• Nõusolek (art 6(1)(a)).
o Kuivõrd on sobivam õiguslik alus tuvastatav, ei ole nõusolekule kui õiguslikule
alusele toetumine sobivaim.
o Lisaks sellele ei tohiks IKÜM põhjendus 42 kohaselt lugeda nõusolekut
vabatahtlikult antuks, kui andmesubjekt ei saa kahjulike tagajärgedeta nõusoleku
andmisest keelduda või seda tagasi võtta. Kuna alaealisele osutatav
raamatukoguteenus on tehtud sõltuvaks nii selle isiku kui ka tema seadusliku
esindaja andmete töötlusest, ei pruugi nõusolek olla vaba, sest nõusoleku andmise
alternatiiv on faktiline loobumine teenusest. Kuivõrd alaealise isiku ning tema
seadusliku esindaja andmetöötlus on seadusest tulenev kohus, ei ole nõusoleku
omandamine sobilik kui põhiline isikuandmete töötluse õiguslik alus. Nõusolekut
võib siiski kasutada õigusliku alusena vabatahtlike lisateenuste jaoks või
sekundaarse õigusliku alusena.
• Lepingu täitmine (art. 6(1)(b)). IKÜM artikkel 6 lg 1 punkt b sätestab, et
isikuandmete töötlemine on õiguspärane, kui "töötlemine on vajalik lepingu täitmiseks,
mille pooleks on andmesubjekt". See säte eeldab kahe kumulatiivse tingimuse täitmist: (i)
kehtiva lepingu olemasolu konkreetse andmesubjektiga ning (ii) töötlemise objektiivset
vajalikkust selle lepingu täitmiseks. Alla 18-aastane ehk piiratud teovõimega isik võib
teha tehingu seadusliku esindaja nõusolekul või heakskiiduga.17 Nõusoleku või heakskiidu
puudumisel on leping nn hõljuvalt tühine. Seega on seadusliku esindaja kaasamine
lepingu sõlmimisel kohustus TsÜS mõttes, et tagada lepingu kehtivus. Kasutajaks
registreerides on tehingu poolteks raamatukogu ning alaealine isik ning poolte vahel
17 § 11 lg 2 TsÜS
sõlmitakse raamatukogu poolt pakutavate teenuste kasutamiseks leping. Oluline on
siinkohal mõista, kes on andmesubjekt antud olukorras. Alaealine isik kui andmesubjekt
on vastava lepingu pool ning kuna tema isikuandmete töötlemine on nii lepingu
sõlmimisele eelnevate meetmete võtmiseks kui ka lepingu täitmiseks vajalik, sobib
artikkel 6 lg 1 punkt b alaealise isiku andmete töötluse seaduslikuks aluseks. Lapsevanem
või eestkostja ei ole antud tehingu pool, vaid ühe tehingu poole seaduslik esindaja (välja
arvatud juhul, kui ta kaasatakse lepingusse poolena). Kuigi tehingu toimumiseks annab
nõusoleku seaduslik esindaja, ei tekita ta õiguseid ja kohustusi iseendale, vaid sellele,
kelle esindaja ta on. Kuigi vastava seadusliku esindaja andmeid on tarvis töödelda lepingu
sõlmimisele eelnevate meetmete võtmiseks, ei sobi IKÜM artikkel 6 lg 1 punkt b vastava
töötlemise seaduslikuks aluseks, sest vastava töötlemise andmesubjekt ehk seaduslik
esindaja ei ole sõlmitava lepingu pool. Samuti ei võeta lepingu sõlmimisele eelnevaid
meetmeid mitte seadusliku esindaja, vaid alaealise isiku taotlusel, kes on algatanud
lugejaks registreerumise. Sellise töötlemise jaoks tuleb leida muu õiguslik alus, näiteks
IKÜM artikkel 6 lg 1 punkt c või 6 lg 1 punkt e.
• Seadusjärgse kohustuse täitmine (art. 6(1)(c)). Tsiviilseadustiku üldosa seaduse §
8 lg 2 sätestab, et alla 18-aastasel isikul on piiratud teovõime ehk õigus teha tehinguid.
Kuna raamatukogu lugejaskonnaga ja laenutusteenusega liitumine on mitmepoolne
tehing, mis võib tuua piiratud teovõimega isikule tsiviilkohustusi (näiteks võimalik viivis,
raamatu rikkumise hüvitamine), on sellise tehingu tegemiseks vaja seadusliku esindaja
nõusolekut.18 ERRS § 7 lg 2 näeb ette, et kojulaenutamise õiguse saamiseks on kuni 18-
aastase isiku puhul vajalik lapsevanema või seadusliku esindaja kirjalik nõusolek ning
lugejate andmebaasi kantakse nii alaealise kui ka esindaja kindlaksmääratud
isikuandmed (nimi, isikukood/sünniaeg, aadress, telefon, e-post, kui on olemas).
o Kuivõrd ERRS kohustab RaRa’d sõnaselgelt alla 18-aastase teenuse kasutamiseks
hankima seadusliku esindaja nõusoleku, siis on nõusoleku kogumise ja selle
olemasolu haldamise aluseks artikkel 6 lg 1 punkt c kui kohustuslik toiming, mis
jätab minimaalse kaalutlusruumi. Sama kehtib Rahvastikuregistri päringu kohta
ulatuses, milles eriseadus kohustab kontrollima esindussuhte olemasolu ja
ulatust.
o Sellisel juhul tuleb kontrollida, et seadus kirjeldaks piisavalt täpselt, mida
kontrollitakse (seose liik, kehtivus) ja millal (näiteks laenutuse hetkel või konto
uuendamisel). Üldsõnaline viide teenuse osutamisele ei ole artikli 6(1)(c) jaoks
piisav. ERRS säte määratleb nii töötluse eesmärgi kui ka ammendava loetelu
andmeliikidest, mis võimaldab andmesubjektil piisava selgusega ette näha, mida
18 TSÜS § 11 lg 3
ja milleks töödeldakse. Samuti tagab sätte selgus, et töötlemine on
andmesubjektile etteaimatav.
o Kehtivas õigusraamistikus puudub säte, mis annaks RaRa-le õigusliku aluse
töödelda rahvaraamatukogu alaealise lugeja ja tema seadusliku esindaja
isikuandmeid. Seevastu 08.05.2025 esitatud rahvaraamatukogu seaduse
muudatuse eelnõu näe ette ERRS-i täiendamist sättega, mis võimaldaks RaRa-l
kui raamatukogude andmekogu haldajal töödelda ka rahvaraamatukogude
alaealiste lugejate ja nende seaduslike esindajate isikuandmeid ning teha
vastavate andmete saamiseks ka päringuid teistesse registritesse.
o Seetõttu võib järeldada, et artikkel 6 lg 1 punkt c on pädev alus vaid nende
konkreetsete toimingute jaoks, mida selge ja täpne seadus kohustab tegema (nt
alla 18-aastase esindusnõusoleku olemasolu tuvastamine/registreerimine ja selle
kontroll rahvastikuregistrist tehingu hetkel).
• Eluliste huvide kaitse (art. 6(1)(d)). Alus ei ole asjakohane, sest käesolev
isikuandmete töötlemine ei ole suunatud andmesubjekti või teise füüsilise isiku eluliste
huvide kaitsele.
• Avalik ülesanne või avalik huvi (art. 6(1)(e)). Selle erandi puhul on töötlemine
lubatud avaliku ülesande täitmiseks või avaliku võimu teostamiseks, mille õiguslik alus
on sätestatud EL või riigi õiguses.19 Avaliku sektori kontekstis märgib Euroopa
Andmekaitsenõukogu, et põhiteenuste osutamisel on sobivaimad õiguslikud alused
tavaliselt IKÜM artiklid 6 lg 1 punkt c või e.20 Nõusolekupõhine töötlemine ei ole
võimusuhtest tulenevalt tavaliselt vaba, mistõttu moodustab artikkel 6 lg 1 punkt e
avaliku sektori peamise õigusliku aluse. Rahvusraamatukogu kui avalik-õiguslik
juriidiline isik täidab seaduse ja põhikirja alusel määratletud avalikke ülesandeid, mille
hulka kuulub teavikute kogumine ja kättesaadavaks tegemine.21 Selleks, et võimalikud
kasutajad saaksid kätte raamatukogu kogus olevaid teavikuid, peavad nad registreeruma
lugejaks RaRa kasutuseeskirjas sätestatud korras. Antud eesmärgi saavutamiseks on
RaRa’l vajalik tuvastada isikusamasus ning piiratud teovõimega isikute puhul nende
seaduslik esindaja. Selle eesmärk on õiguspärase teenuse osutamine ja varalise kahju ja
valeesinduse vältimine. Kuivõrd päringu tegemine Rahvastikuregistrist töötleb vähem
informatsiooni (seadusliku esindaja olemasolu, roll, kehtivus) kui muude
tõestusmaterjalide töötlemine, oleks päring vähem sekkuvam meetod. Samuti võib olla
vajalik vastava esindaja korduskontroll iga laenutamisteenuse tehingu korral,
kontrollimaks esindaja staatust ja tehingu õiguspärasust. Teisalt pole perioodiline ja
19 IKÜM Artikkel 6(3) 20 EDPB Guidelines on consent [link] 21 ERRS § 4 lg 1 punkt 1
tehinguväline kontroll seadusliku esindaja olemasolust ning staatusest eesmärgipärane,
kuna sellest ei olene tehingu kehtivus.
• Õigustatud huvi (art 6(1)(f)). Avaliku sektori asutused ei saa isikuandmete
töötlemisel tugineda õigustatud huvile, kui isikuandmeid töödeldakse avaliku sektori
asutuse ülesannete täitmiseks.22
Täisealise isiku volitus
• Nõusolek (art 6(1)(a)). Kui sobivam õiguslik alus on tuvastatav, ei ole nõusolekule kui
õiguslikule alusele toetumine sobivaim. Samuti võib nõusolekule tuginemine kui
teenusele ligipääsu saamine olla ebasobiv õiguslik alus, kuna nõusolek ei pruugi olla
piisavalt „vabatahtlik“. Füüsilise isiku ja avalik-õigusliku asutuse vahel on ebavõrdne
võimuvahekord ning nõusoleku andmine on raamatukogu teenustele ligipääsu eeldus.
Nõusolekut võib siiski kasutada õigusliku alusena vabatahtlike lisateenuste jaoks või
sekundaarse õigusliku alusena.
• Lepingu täitmine (art. 6(1)(b)). Analoogselt alaealise kasutaja ning tema seadusliku
esindaja juhtumiga, ei ole täisealise poolt volitatud kolmas isik raamatukogu ja täisealise
kasutaja vahel sõlmitud lepingu pool, mistõttu võib see olla asjakohane õiguslik alus vaid
täisealise kasutaja enda ning mitte volitatud isiku andmete töötlemiseks.
• Seadusjärgse kohustuse täitmine (art. 6(1)(c)). Kuivõrd täisealise isiku ehk
esindatava ja kolmandast isikust esindaja vahel on lepinguline esindus, ei ole RaRa’l
asjakohane tugineda seadusjärgse kohustuse täitmise alusele, sest selline esindusõigus ei
tulene konkreetsest seadusest, vaid poolte omavahelisest kokkuleppest. Alus võib aga olla
asjakohane, kui kohus on määranud täisealisele isikule eestkostja. Selline eestkoste
määratakse eelkõige vaimse häirega isikule, kes ei ole võimeline oma tegusid ja nende
tagajärgi mõistma ja juhtima.23 Vastavad eestkoste andmed on kohtumääruse alusel
kantud Rahvastikuregistrisse, sh eestkostja isik ja tema ülesannete ulatus.24 Kuigi vastav
esindusõigus on seadusjärgne, ei ole ERRS-is hetkel piisavalt täpset, selget ja
eesmärgipärast õiguslikku sätet nagu alaealiste isikute puhul, mis kohustaks RaRa’d või
lubaks tal täisealise isiku ning tema eestkostja isikuandmete töötlust. Kuigi
Rahvastikuregistri seaduse alusel toimetab RaRa kui avalik-õiguslik asutus „avaliku
ülesande täitmisel“, ei ole see sõnastus piisavalt täpne selle õigusliku aluse jaoks.25
• Eluliste huvide kaitse (art. 6(1)(d)). Alus ei ole asjakohane, sest käesolev
isikuandmete töötlemine ei ole suunatud andmesubjekti või teise füüsilise isiku eluliste
huvide kaitsele.
22 IKÜM põhjendus 47 ja Artikkel 6(1) viimane lause 23 Perekonnaseadus § 203 lg 1 24 vt. Aruande punkt 2.5.3 25 Rahvastikuregistri seadus § 44
• Avalik ülesanne või avalik huvi (art. 6(1)(e)). Eelnevalt on tuvastatud, et RaRa kui
avalik-õiguslik juriidiline isik täidab seaduse ja põhikirja alusel määratletud avalikke
ülesandeid, mille hulka kuulub teavikute kogumine ja kättesaadavaks tegemine. Nagu
seadusjärgse kohustuse täitmise aluse puhul, näeb määruse artikkel 6 lõige 3 ette, et
vastav õiguslik alus peab olema vajalik ning proportsionaalne. Sarnaselt artikli 6 lõike 1
punktiga c ei ole RaRa’l asjakohane tugineda seadusjärgse kohustuse täitmise alusele, kui
ühe isiku volitus teisele on lepinguline. Olukordades, kus eestkoste on seadusjärgne, võib
kohaldada avaliku huvi alust sarnaselt alaealise isiku seadusliku esindaja andmete
töötlemise alusega, sest ka selle töötlemise eesmärk on õiguspärase teenuse osutamine,
varalise kahju ja valeesinduse vältimine ning tehingu kehtivuse kontroll. Seetõttu võib
järeldada, et artikkel 6 lg 1 punkt e on pädev alus töötlemaks nii lepingulise volitatud
isiku kui ka kohtu poolt määratud eestkostja andmeid vaid nende konkreetsete
toimingute jaoks, mida selge ja täpne seadus kohustab RaRa-d tegema (nt
esindusnõusoleku olemasolu tuvastamine/registreerimine ja selle kontroll
rahvastikuregistrist tehingu hetkel).
• Õigustatud huvi (art 6(1)(f)). Avaliku sektori asutused ei saa isikuandmete
töötlemisel tugineda õigustatud huvile, kui isikuandmeid töödeldakse avaliku sektori
asutuse ülesannete täitmiseks.26
RaRa teenuste osutamise eesmärgil on vajalik isikusamasuse kontroll ning piiratud
teovõimega isikute puhul ka nende seadusliku esindaja tuvastamine. Alla 18-aastane isik võib
teha tehingu seadusliku esindaja nõusolekul või heakskiiduga. IKÜM artikkel 6 lg 1 punkt b
võimaldab isikuandmete töötlemist lepingu täitmiseks, mille pooleks on andmesubjekt.
Alaealiste puhul on vajalik seadusliku esindaja nõusolek või heakskiit lepingu sõlmimise
kehtivuse tagamiseks, kuid esindaja ise ei ole lepingu pool. Selle seadusliku aluse põhjal on
võimalik töödelda alaealise isikuandmeid lepingu täitmiseks, kuid seadusliku esindaja
andmete töötlemise aluseks on seadusjärgse kohustuse täitmine nende konkreetsete
toimingute jaoks, mida selge ja täpne seadus kohustab tegema (nt alla 18-aastase
esindusnõusoleku olemasolu tuvastamine/registreerimine ja selle kontroll
rahvastikuregistrist tehingu hetkel). ERRS kehtivas redaktsioonis annab RaRa-le konkreetse
seadusliku aluse nii alaealise lugeja kui ka seadusliku esindaja isikuandmete säilitamiseks,
tingimusel, et alaealine isik on RaRa lugeja. Kui aga jõustub Rahvaraamatukogu seaduse
muudatus, millega lisatakse ka ERRS-i säte, mis annab RaRa-le aluse teiste raamatukogude
lugejate isikuandmete töötlemiseks, saab vastavat sätet kasutada rahvaraamatukogude
lugejate isikuandmete töötlemiseks.
26 IKÜM põhjendus 47 ja Artikkel 6(1) viimane lause
Proportsionaalsuse kontrolli puhul on oluline hinnata, kas iga-aastaste korduspäringute
tegemine seadusliku esindaja andmete õigsuse tagamiseks on vajalik ja põhjendatud.
Esimene aspekt on juriidiline alus: ERRS ei maini otseselt andmete õigsuse kontrolli, kuid
raamatukogu teenust võib käsitleda avalikes huvides oleva ülesandena. Seadusliku esindaja
andmete täpsus võib aidata maandada varalise kahju riske, mis on raamatukogu jaoks
oluline. Siiski, proportsionaalsuse kriteeriumi rakendamisel peab kaaluma, kas korduv
päring on tõepoolest teenuse osutamiseks hädavajalik. Kui tehingu kehtivus ja teenuse
pakkumine ei sõltu otseselt iga-aastasest andmete kontrollist, siis võib sellist tegevust pidada
ebaproportsionaalseks. Kuigi varalise kahju vältimine on oluline, ei pruugi massiline,
tehinguväline ja perioodiline kontroll olla õigustatud, eriti kui selline kontroll ei mõjuta
otseselt tehingu legitiimsust või teenuse katkematut pakkumist. Lõpuks, kaalutlus tuleb viia
tasakaalu: kas iga-aastased päringud seavad ohtu isikuandmete kaitse mõõdukuse põhimõtte
ja kas täiendav kaitse varaliste riskide vastu õigustab sellist ulatuslikku andmete töötlemist.
Kui andmete täpsust ei kontrollita just tehingu hetkel, võib ülemäärase kontrolli läbi viimine
olla ebaefektiivne ja liigne.
Rahvusraamatukogu töötleb täisealiste piiratud teovõimega isikute eestkostja andmeid nende
avaliku ülesande täitmiseks, milleks on teavikute kättesaadavaks tegemine. Kuna andmete
töötlemine toimub avaliku ülesande raames, ei ole vajalik küsida isikute nõusolekut nende
andmete töötlemiseks.
Proportsionaalsuse kontrolli teostamisel andmete säilitamise ja iga-aastaste korduspäringute
osas tuleb hinnata, kas need tegevused on tõepoolest vajalikud avalikus huvis oleva ülesande
täitmiseks. Arvestades, et täisealise isiku eestkostja andmete säilitamist otseselt seadusega
nõutud ei ole, on võimalik tugineda 6(1)(e) artiklile, mis käsitleb andmete töötlemist avalikus
huvis oleva ülesande täitmiseks. Andmete säilitamine võib olla põhjendatud tehingu
kehtivuse tõendamiseks või muude seadusest tulenevate kohustuste täitmiseks. Näiteks võib
andmeid vaja minna hilisemate vaidluste lahendamiseks või tõendamaks, et esindussuhe oli
tehingu hetkel kehtiv. Siiski peab säilitamisaeg olema piiratud vaid sellega, mis on vajalik
nende eesmärkide saavutamiseks, vältides liigset andmete kogumise perioodi. Iga-aastaste
korduspäringute osas tuleb analüüsida, kas selline kontroll on tõesti vajalik, et tagada
raamatukogu teenuse osutamine ja seotud varaliste riskide juhtimine. Kui perioodiline
kontroll ei mõjuta otseselt tehingu kehtivust ega paranda teenuse kvaliteeti, võib selline
tegevus olla ebaproportsionaalne. Massiliste ja sagedaste päringute läbiviimine ilma selge
vajaduseta võib ülemääraselt sekkuda isikuandmete kaitse õigusesse. Kokkuvõttes peab
proportsionaalsuse põhimõtte rakendamine tasakaalustama andmete säilitamise ja
korduspäringute kasulikkust avaliku huvi ülesande täitmise kontekstis, tagades, et
isikuandmete töötlemine toimub viisil, mis ei ületa vajalikku varalise riski maandamise
ulatust ja on kooskõlas andmekaitse põhimõtetega.
Raamatukoguteenuste kasutaja surma korral teenuste lõpetamine
Raamatukogu poolt
Isikuandmete kaitse seaduse § 9 lg 1 kohaselt kehtib andmesubjekti nõusolek tema eluajal ja
10 aastat pärast andmesubjekti surma (alaealisena surnu puhul 20 aastat), kui andmesubjekt
ei otsustanud eluajal teisiti. Lõige 4 aga sätestab, et seda nõusolekut ei ole vaja, kui
töödeldavad andmed on üksnes isiku nimi, sugu, sünni- ja surmaeg, surma fakt ja matmise
aeg ja koht.
Raamatukoguteenuse osutamise kontekstis tähendab see, et RaRa poolt teenuse kasutaja
nime ning surma fakti töötlemisest tulenevad toiminguid (nt Rahvastikuregistrisse päringu
tegemine) on lubatud teha IKÜM-ist tulenevat õiguslikku alust tuvastamata.
Proportsionaalsuse testi rakendamine surma fakti perioodiliste päringute tegemisel
Rahvastikuregistrisse eeldab mitmete aspektide kaalumist, et tagada isikuandmete
töötlemise eesmärgipärasus ja mõõdukus. Esiteks, surma fakti töötlemine on erandlik
olukord, kus ei ole nõutud eraldi õiguslikku alust, kui töödeldavateks andmeteks on ainult
isiku nimi ja surma fakt. Siiski tuleb hinnata, kas päringute sagedus ja ulatus on põhjendatud
raamatukoguteenuse kontekstis.
Esimene kaalutlus on päringute sagedus. Sage, massiline ja perioodiline kontroll võib olla
ülemäärane, kui seda ei tehta konkreetsete põhjustel, nagu näiteks teenuse osutamise
järjepidevuse tagamine. Avaliku huvi ja teenuse kvaliteedi kontekstis võiks kaaluda päringute
vajadust teatud ajahetkedel, nagu näiteks teenuse aastaseks uuendamiseks või
pikendamiseks, et vältida tarbetut kontrolli, mis ei too teenuse osutamisele lisaväärtust.
Teiseks, päringute sihtgrupp. Selleks, et määrata, milliste isikute kohta päringuid teha, võiks
lähtuda põhimõttest, et kontrollida neid kasutajaid, kes on aktiivsed laenutajad, kellel on
pooleliolevaid tehinguid või kelle lepingulised kohustused ja õigused on jäänud kehtima. Kui
kasutaja konto on olnud pikemat aega mitteaktiivne, võiks kaaluda vajadust erakorralise
päringu järele, et tagada lõpptulemuste õigsus.
Kokkuvõttes, päringute tegemisel Rahvastikuregistrisse surma fakti kontrollimiseks tuleks
lähtuda põhimõttest, et andmete töötlemine on kooskõlas teenuse osutamise vajadustega ja
ei ületa vajalikku mahtu. Otsuste tegemisel peaks arvestama päringute eesmärki ja nende
panust raamatukoguteenuse õiguspärasuse ja järjepidevuse tagamisel, hoides tehinguväliste
ja massiliste päringute ulatust kontrolli all, et vältida ülemäärast sekkumist.
Kasutajatele teadete saatmine
Lisaks eelnevale teenusele soovib RaRa saata kasutajatele teateid, mille õiguslik alus tuleb
tuvastada eraldiseisvalt.
Siinkohal tuleb eristada kahte sorti teateid:
i) põhiteenuse teated (nt. laenutähtaegade meeldetuletused); ja
ii) teated personaalse ja/või proaktiivse sisuga (nt. personaalsed teavikute soovitused
või sihtrühmapõhised lugemissoovitused).
Põhiteenuse teated
• Nõusolek (art 6(1)(a)). Kuivõrd on sobivam õiguslik alus tuvastatav, ei ole
nõusolekule kui õiguslikule alusele toetumine siinkohal sobivaim.
• Lepingu täitmine (art. 6(1)(b)). Lepinguline alus eeldab, et töötlemine on
objektiivselt vajalik kasutaja ja RaRa vahelise lepingu täitmiseks. Andmesubjekti
põhiandmete töötlemine, et saata ametlikke meeldetuletusi lepinguliste kohustuste
(laenutatud teaviku tagastamise) täitmiseks saab käsitleda kui lepingu täitmiseks
vajalikku isikuandmete töötlust.27 Kuivõrd RaRa töötleb põhiteenuste teadete saatmiseks
ainult andmesubjekti põhiandmeid (nimi, e-posti aadress, laenutatud teavikute nimekiri),
on sellise meeldetuletuse saatmine seoses laenutähtaegadega otseselt seotud lepingulise
kohustuse täitmisega, olles seega kooskõlas nii proportsionaalsuse kui ka minimaalsuse
printsiipidega. Seega võib lepingu täitmist kohaldada kui sobivat õiguslikku alust
põhiteenuse teadete saatmisega seotud isikuandmete töötlemisel.
• Seadusjärgse kohustuse täitmine (art. 6(1)(c)). RaRa-l ei ole seadusjärgset
kohustust põhiteenuste teadete tegemiseks ning selle raames isikuandmete töötlemiseks.
Seetõttu ei ole see õiguslik alus sobiv.
• Eluliste huvide kaitse (art. 6(1)(d)). Alus ei ole asjakohane, sest personaalne
teavitus ei ole suunatud andmesubjekti või teise füüsilise isiku eluliste huvide kaitsele.
• Avalik ülesanne või avalik huvi (art. 6(1)(e)). Kuigi raamatukogu on avalik-
õiguslik asutus, ei kuulu põhiteenuste teavituste eesmärgil andmete töötlemine tema nii
seadusjärgsete kui ka avalikest huvist tulenevate kohustuste hulka, mistõttu ei ole see
õiguslik alus sobiv.
• Õigustatud huvi (art 6(1)(f)). Avaliku sektori asutused ei saa isikuandmete
töötlemisel tugineda õigustatud huvile, kui isikuandmeid töödeldakse avaliku sektori
asutuse ülesannete täitmiseks.28
27 WP29 Opinion 06/2014, lk.18 [link] 28 IKÜM põhjendus 47 ja Artikkel 6(1) viimane lause
Personaalse/proaktiivse sisuga teated
• Nõusolek (art 6(1)(a)). Kuivõrd muud õiguslikud alused ei ole asjakohased proaktiivse
sisuga teadete eesmärgil isikuandmete töötlemiseks, võib RaRa kasutada nõusolekut
õigusliku alusena. Kuigi põhjendus 43 märgib, et avalik-õiguslike asutuste puhul ei tohiks
tugineda nõusolekule, ei ole määrus sellele tuginemise avalike asutuste poolt täielikult
välistatud, kui nõusolek on vabatahtlik, konkreetne, teadlik ja ühemõtteline. Esiteks,
vastav nõusolek võib olla vabatahtlik, kuivõrd andmesubjekt võib selle tagasi võtta ilma
selleta, et ta jääb tuumik-teenusest ilma. Töötleja saab tagada nõusoleku konkreetsuse,
selguse ja ühemõttelisuse, kui ta annab võimaluse andmesubjektil anda nõusoleku iga
teabe tüübi (nt soovitused) ja teabekanali (nt e-postile) kohta, avalikustab
andmesubjektile teabe iga eesmärgi ning kasutatavate andmeliikide kohta ning ei
rakenda „bundling“ tüüpi nõusolekut.
• Lepingu täitmine (art. 6(1)(b)). Lepinguline alus eeldab, et töötlemine on
objektiivselt vajalik kasutaja ja RaRa vahelise lepingu täitmiseks. Kuigi vastutav töötleja
ja andmesubjekt on sõlminud omavahel lepingu, siis lepingu alusel põhiteenus ehk
teavikute laenutus toimib ka personaalsete pakkumuste saatmiseta. Seepärast ei ole
lepingu täitmine sobilik õiguslik alus personaalsete teavituste eesmärgil isikuandmete
töötlemisel.
• Seadusjärgse kohustuse täitmine (art. 6(1)(c)). RaRal ei ole seadusjärgset
kohustust personaliseeritud pakkumiste tegemiseks ning selle raames isikuandmete
töötlemiseks. Seetõttu ei ole see õiguslik alus sobiv.
• Eluliste huvide kaitse (art. 6(1)(d)). Alus ei ole asjakohane, sest personaalne
teavitus ei ole suunatud andmesubjekti või teise füüsilise isiku eluliste huvide kaitsele.
• Avalik ülesanne või avalik huvi (art. 6(1)(e)). Kuigi raamatukogu on avalik-
õiguslik asutus, ei kuulu personaalsete teavituste eesmärgil andmete töötlemine tema nii
seadusjärgsete kui ka avalikest huvist tulenevate kohustuste hulka, mistõttu ei ole see
õiguslik alus sobiv.
• Õigustatud huvi (art 6(1)(f)). Avaliku sektori asutused ei saa isikuandmete
töötlemisel tugineda õigustatud huvile, kui isikuandmeid töödeldakse avaliku sektori
asutuse ülesannete täitmiseks.29
RaRa saadab kasutajatele kahte tüüpi teateid: põhiteenuse teated (nt laenutähtaegade
meeldetuletused) ja personaalsed/proaktiivsed teated (nt lugemissoovitused). Põhiteenuste
teadete jaoks on sobivaks õiguslikuks aluseks lepingu täitmine, kuna selliste teadete saatmine
on vajalik lepinguliste kohustuste täitmiseks. Personaalse ja proaktiivse sisuga teadete
29 IKÜM põhjendus 47 ja Artikkel 6(1) viimane lause
saadetiste jaoks on nõusolek sobiv õiguslik alus, kui see on vabatahtlik ja konkreetne, kuna
muud tavalised alused, nagu seadusjärgne kohustus või avalikes huvides olev ülesanne, ei ole
siinkohal rakendatavad.
Raamatukogude sündmus-, proaktiivse- ja nõusolekuteenuse ärianalüüs
Lõpparuanne
Tellija: Eesti Rahvusraamatukogu
27.10.2025
AS PricewaterhouseCoopers Advisors, AS PricewaterhouseCoopers Advisors, Tatari 1, 10116 Tallinn, Registrikood:
10325507, T: 614 1800, [email protected], www.pwc.ee
Lp Martin Öövel
Eesti Rahvusraamatukogu
Tõnismägi 2
15189 Tallinn
27. oktoober 2025
Austatud Martin Öövel,
Raamatukogude sündmus-, proaktiivse- ja nõusolekuteenuse ärianalüüs
Aruanne on koostatud AS PricewaterhouseCoopers Advisors (“PwC”) poolt Eesti Rahvusraamatukogule
(„Tellija“) vastavalt Tellija ja PwC vahel 11.06.2025 sõlmitud lepingule (“Leping”).
Aruande projektis sisalduv info pärineb mitmest aruandes detailsemalt kirjeldatud allikast, sh Tellija
poolt jagatud allikatest ja läbi viidud intervjuudest. Me ei ole hinnanud nende infoallikate
usaldusväärsust ega testinud sealt pärineva info tõepärasust. Sellest tulenevalt ei anna PwC ühelegi
isikule (välja arvatud Tellijale Lepingu alusel) mistahes otseseid ega kaudseid kinnitusi aruande täpsuse
või täielikkuse osas.
Tegemist on lõpparuandega, mis on koostatud, võttes arvesse teie esitatud kommentaare meie
lõpparuande kavandile.
Aruande sisu ei ole lubatud teha kättesaadavaks teistele isikutele, välja arvatud Lepingus sätestatud
juhtudel ning vastavatel tingimustel. PwC kannab aruandega seoses õiguslikku vastutust Lepingus
sätestatud ulatuses üksnes Eesti Rahvusraamatukogu ja mitte ühegi teise osapoole ees, kes võib oma
otsustes olla tuginenud selles aruandes sisalduvale teabele või seisukohtadele. Kui Teil on küsimusi
seoses lõpparuandega, võtke palun ühendust Tarmo Meresmaa (+372 5819 3443)
Lugupidamisega
Teet Tender
AS PricewaterhouseCoopers Advisors
3 Lõpparuanne
Oluline teadaanne isikutele, kes ei ole aruande
adressaadid
Isikud, kes ei ole aruande adressaadid ja seda aruannet loevad, loetakse nõustunuks alljärgnevate
tingimustega:
1. Aruannet lugev isik võtab teadmiseks, et AS PricewaterhouseCoopers Advisors on selle koostanud
vastavalt oma kliendilt saadud juhistele ning üksnes kliendi huvisid ja kasu silmas pidades.
2. Aruannet lugev isik tunnistab asjaolu, et ta pole selle aruande adressaat ning vastamaks tema
huvidele ja vajadustele oleks võinud aruande koostamiseks osutuda vajalikuks läbi viia teistsuguseid
või täiendavaid töid.
3. Lugeja nõustub, et AS PricewaterhouseCoopers Advisors (sh tema partnerid, volitatud isikud ja
töötajad) ja allhankijad ei võta aruandega seoses mingeid kohustusi ega vastutust, ei lepingulist ega
lepinguvälist (sh hooletusest ja seadusest tuleneva kohustuse rikkumisest tingitud) vastutust. Lugeja
nõustub, et AS PricewaterhouseCoopers Advisors (sh tema partnerid, volitatud isikud ja töötajad) ja
allhankijad ei vastuta mistahes kahju, saamata jäänud tulu ega kulutuste eest, mis aruannet lugevale
isikule seoses aruande kasutamisega või muul moel aruandega seotult võivad tekkida.
4 Lõpparuanne
Sisukord
Lühikokkuvõte ........................................................................................................ 5
Executive Summary ................................................................................................ 8
1. Projekti eesmärk, metoodika ja tegevused ......................................................... 11
1.1. Projekti eesmärk ja ulatus ................................................................................................... 11
1.2. Projekti aja- ja tegevuskava ................................................................................................. 11
1.3. Projektimeeskond ............................................................................................................... 12
1.4. Töö peamised meetodid ...................................................................................................... 13
2. Hetkeolukorra ülevaade .................................................................................... 14
2.1. Raamatukogude võrgustik .................................................................................................. 14
2.2. Eesti Rahvusraamatukogu teenused ................................................................................... 15
2.3. Tänane õigusraamistik ........................................................................................................ 18
2.4. IT-süsteemid ja kasutusel olevad lahendused ................................................................... 20
2.5. Teenuste kasutajad ............................................................................................................. 26
3. Tulevikukontseptsioon ..................................................................................... 34
3.1. Tulevikukontseptsiooni alused .......................................................................................... 34
3.2. Raamatukoguteenused sündmusteenuste kontseptsioonis ............................................... 42
3.3. Raamatukoguteenuste võimalikud kasutajateekonnad ..................................................... 44
3.4. Õiguslikud alused ................................................................................................................ 51
3.5. Tuleviku raamatukoguteenuste IT arhitektuuriline visioon .............................................. 58
3.6. Tulevikukontseptsiooni tegevuskava .................................................................................. 65
3.7. Tulevikukontseptsiooni teenuste arenduste võimalik maksumus ...................................... 67
Lisad ..................................................................................................................... 68
Lisa 1. Läbiviidud intervjuud ja kohtumised ............................................................................ 68
Lisa 2. RaRa mittefunktsionaalsed nõuded .............................................................................. 69
Lisa 3. RaRa tehnoloogiline profiil ........................................................................................... 69
Lisa 4. Detailne õigusanalüüs ................................................................................................... 69
Lisa 5. RaRa arendustööd ja maksumused ............................................................................... 69
5 Lõpparuanne
Lühikokkuvõte
Töö eesmärk
Käesoleva projekti eesmärgiks oli analüüsida raamatukoguteenuste kasutamisega seotud isikuandmete
töötlemise protsesse ja kättesaadavust, lähtudes ühtse üleriigilise raamatukogusüsteemi (ÜÜRS)
tulevikuvisioonist. Ühtse üleriigilise raamatukogusüsteemi tulevikuvisioon seab eesmärgiks disainida
andmevahetuse ja -töötluse lahendused selliselt, et raamatukoguteenuste kasutamine oleks võimalikult
kasutajasõbralik, tõhus ja mugav.
Probleemi keskmes on asjaolu, et Eesti Rahvusraamatukogu (RaRa) kontrollib raamatukoguteenuste
osutamiseks eriõigusi ja soodustusi ning kogub andmeid käsitsi, kuigi vastavad tõendid ja info (nt puude
liik, eestkosteõigus, hariduslik staatus) on juba olemas riiklikes andmekogudes (nt SKAIS2, TÖR, EHIS,
Rahvastikuregister ehk RR). Selline käsitlus põhjustab andmete dubleerimist ja koormab kasutajat, kes
peab sama infot korduvalt esitama. Lisaks puudub RaRa-s ühtne praktika digiallkirjastatud dokumentide
käsitlemisel ning kasutaja autentimise ja registreerimise protsessides, mis tekitab ebamugavusi nii
kasutajatele kui ka raamatukogutöötajatele.
Analüüs keskendus kolmele peamisele sihtrühmale:
• Soodustusega kasutajad – eelkõige nägemispuudega või lugemishäirega isikud, kellel on õigus saada
autoriõigusega kaitstud teoseid kasutamiseks ligipääsetaval kujul;
• Haridussüsteemi kasutajad – õpilased, õpetajad, õppejõud ja muud haridusasutuste töötajad, kellele
on vajalik tagada ligipääs õppematerjalidele ja teadusinfole;
• Volitatud kasutaja – alaealised ja piiratud teovõimega isikute nimel tegutsevad eestkostjad või
seaduslikud esindajad.
Hetkeolukorra ülevaade
Eesti raamatukoguvõrk on mitmekesine ja organiseeritud süsteem, mis tagab elanikele vaba juurdepääsu
teadmistele, kultuurile ja infoteenustele. 2025. aasta seisuga tegutseb Eestis üle 900 raamatukogu, mis
jagunevad nelja põhiliiki: rahvaraamatukogud, kooliraamatukogud, teadus- ja erialaraamatukogud ning
Eesti Rahvusraamatukogu (RaRa). Raamatukogu teenuseid kasutas 2024. aastal 701 000 lugejat, kes
tegid aastas ligi 12 miljonit laenutust.1
Kasutusel on mitu erinevat raamatukogusüsteemi ja e-kataloogi (RIKS, URRAM, Sierra, RIKSWEB,
Lugeja.ee, ESTER), mis tekitab segadust ja killustab andmete haldamist. Näiteks RaRa infosüsteemis
Minu Raamatukogu (MIRKO) registreeritud eriõigused ei ole automaatselt nähtavad
1 Postimees, Merilin Piipuu: Mida muudab raamatukogude reform? [Link]
6 Lõpparuanne
rahvaraamatukogudes ja vastupidi. Kasutajad soovivad ühtset, mugavat ja läbipaistvat teenust, kus ei pea
eraldi süsteemidesse sisse logima ega dokumente dubleerima.
Hetkel kontrollitakse soodustusi ja eriõigusi käsitsi, mis tähendab, et kasutaja peab igas raamatukogus
esitama tõendid eraldi ning puudub võimalus automaatselt kontrollida eriõiguse aluseks olevate tõendite
autentsust ning kehtivust.
Tulevikulahendus
Tulevikukontseptsioon näeb ette andmevahetuse automatiseerimist ÜÜRS ja riiklike registrite (nt
SKAIS2, TÖR, EHIS, RR, TIS) vahel ning raamatukogude vahelist kasutajate andmete edastamist. See
vähendab andmete dubleerimist ja kasutajate poolt vajalike toimingute teostamist. Andmevahetuse
võimaldamine eeldab kasutajapoolset nõusolekut ja temapoolset võimalust määrata andmete kasutuse
ulatust. Süsteemide liidestamine X-tee kaudu võimaldab andmete turvalist ja tõhusat liikumist.
Oluline on rakendada andmenõusolekuteenust ja andmejälgijat, mis annavad kasutajale ülevaate tema
isikuandmetega seotud toimingutest ja võimaldavad vajadusel anda luba oma andmete edastamiseks
ühekordselt või perioodiliselt ning tähtajaliselt või tähtajatult. Tulevikulahendus võimaldab kasutajal olla
üleriigiline raamatukogude kasutaja, kus andmed liiguvad turvaliselt ja läbipaistvalt ning eriõigused ja
volitused on automaatselt kontrollitavad.
Õiguslik alus
Isikuandmete töötlemise peamine õiguslik alus on avaliku ülesande täitmine. Kui andmeid ei saa
töödelda muul alusel, kasutatakse kasutaja nõusolekut. Soodustusega kasutajate puhul on aluseks
autoriõiguse seadus, mis võimaldab ligipääsu kaitstud teostele ilma autori loata. Haridussüsteemi
kasutajate puhul kasutatakse EHIS-e ja TÖR-i andmeid nende haridusasutusse kuuluvuse tuvastamiseks,
mille õiguslikuks aluseks on avaliku ülesande täitmine raamatukogu seadusjärgsest eesmärgist
tulenevalt. Raamatukoguteenuste osutamiseks on vajalik isikusamasuse kontroll ning piiratud
teovõimega isikute puhul ka seadusliku esindaja tuvastamine. Alla 18-aastane isik võib teha tehingu
seadusliku esindaja nõusolekul või heakskiiduga. Eesti Rahvusraamatukogu seadus annab RaRa-le aluse
nii alaealise lugeja kui ka seadusliku esindaja isikuandmete töötlemiseks. RaRa-l puudub hetkel õiguslik
alus rahvaraamatukogude ning kooliraamatukogude lugejate andmete töötlemiseks, kuid mais esitatud
Rahvaraamatukogude seaduse muudatuse eelnõu sisaldab sätet, mis selle õigusliku aluse looks. Teenuse
osutamiseks on vajalik isikusamasuse kontroll ning piiratud teovõimega isikute puhul ka seadusliku
esindaja tuvastamine. Alla 18-aastane isik võib teha tehingu seadusliku esindaja nõusolekul või
heakskiiduga. Eesti Rahvusraamatukogu seadus annab RaRa-le aluse nii alaealise lugeja kui ka
seadusliku esindaja isikuandmete töötlemiseks.
Arenduse maksumus ja teekaart
Arendustööde kogumahuks on arvestatud hinnanguliselt 6 560 töötundi ning kogumaksumuseks 524
800 eurot, millele lisandub käibemaks. Maksumusest 32% oleks RaRa kanda ning ülejäänud
7 Lõpparuanne
investeeringuid peaksid olema valmis tegema teised riigiasutused (nt MTA, SKA, HTM, SIM). Kuna tööd
on kavandatud perioodile 2026-2027, siis tuleks arvestada ka hindade kasvuga ja korrigeerida
maksumusi tarbijahinnaindeksiga.
8 Lõpparuanne
Executive Summary
Purpose of the work
The objective of this project was to analyse the processes and accessibility of personal data processing
related to the use of library services, based on the future vision of a Nationwide Unified Library System.
This vision aims to design data exchange and processing solutions that ensure library services are as
user-friendly, efficient, and convenient as possible.
The core issue is that the National Library of Estonia and other libraries manually verifies special rights
and privileges for providing library services, even though the relevant evidence and information (e.g. type
of disability, guardianship rights, educational status) already exist in national databases (e.g. Social
Protection Information System (SKAIS2), Employment Register (TÖR), Estonian Education Information
System (EHIS), Population Register (RR)). This manual approach leads to data duplication and places a
burden on users, who must repeatedly submit the same information from library to library. Furthermore,
the National Library of Estonia and other libraries lacks a consistent practice for handling digitally signed
documents and for user authentication and registration, causing inconvenience for both users and library
staff.
Focus of the analysis
The analysis focused on three main user groups:
• Users with special rights – primarily individuals with visual impairments or reading disabilities
who are entitled to receive copyrighted works in accessible formats.
• Users in the education system – students, teachers, lecturers, and other staff of educational
institutions who require access to educational materials and scientific information.
• Authorised users – guardians or legal representatives acting on behalf of minors or individuals
with limited legal capacity.
Overview of the current situation
The Estonian library network is a diverse and well-organised system that ensures free access to
knowledge, culture, and information services for residents. As of 2025, more than 900 libraries operate
in Estonia, divided into four main categories: public libraries, school libraries, research and specialist
libraries, and the National Library of Estonia. In 2024, library services were used by 701,000 readers,
resulting in nearly 12 million loans annually.2
2 Postimees, Merilin Piipuu: Mida muudab raamatukogude reform? [Link]
9 Lõpparuanne
Multiple library systems and e-catalogues are currently in use (RIKS, URRAM, Sierra, RIKSWEB,
Lugeja.ee, ESTER), which causes fragmentation and confusion in data management. For example,
special rights registered in the National Library of Estonia system Minu Raamatukogu (MIRKO) are not
automatically visible in other libraries, and vice versa. Users expect a unified, convenient, and
transparent service that does not require logging into separate systems or submitting duplicate
documents.
Currently, benefits and special rights are verified manually, requiring users to submit proof separately to
each library. There is no mechanism to automatically verify the authenticity or validity of the submitted
evidence.
Future solution
The future concept foresees automated data exchange between Nationwide Unified Library System and
national registers (e.g. SKAIS2, TÖR, EHIS, Population Register, Health Information System (TIS)), as
well as the transfer of user data between libraries. This will reduce data duplication and minimise the
need for user intervention. Data exchange requires user consent and the ability to define the scope of
data usage. Integration via X-Road (the highway for state data exchange) will ensure secure and efficient
data transfer.
It is essential to implement a Data consent service3 and a Data tracker4 that provide individuals with a
transparent overview of activities involving their personal data. These tools should enable users to grant
permission for data sharing either on a one-more time or recurring basis, and for a defined period or
indefinitely, depending on their preferences. The envisioned future solution will empower users to act as
nationwide library patrons, ensuring data flows securely and transparently across institutions, while
special rights and authorizations are automatically validated.
Legal basis
The primary legal basis for processing personal data is the performance of a public task within the
statutory responsibilities of the National Library of Estonia. Where no other legal basis applies, user
consent is required.
For users eligible for benefits, the basis is the Copyright Act, which permits access to protected works
without the author’s permission. For users in the education system, data from EHIS and TÖR is used to
verify their affiliation with an educational institution. This processing is also based on the performance of
a public task, in line with the statutory objectives of the National Library of Estonia.
3 Republic of Estonia Information System Authority, Data consent service [Page]
4 Republic of Estonia Information System Authorityt. Data tracker [Page]
10 Lõpparuanne
To deliver services, identity verification is necessary. In the case of individuals with limited legal capacity,
the identification of a legal representative is also required. A person under the age of 18 may enter into a
transaction only with the consent or approval of a legal representative. The Estonian National Library Act
provides the National Library of Estonia with the legal basis to process the personal data of both minor
readers of the National Library and their legal representatives. RaRa currently lacks the legal basis to
process reader data from public libraries and school libraries, but the Public Libraries Act amendment
bill submitted in May contains a provision that would establish this legal basis. In the context of the
Unified National Library System, the National Library may also act on behalf of their libraries and
process the personal data of their users. Therefore, the legal basis must also cover such delegated
responsibilities.
Development cost and roadmap
The total estimated volume of development work is 6,560 working hours, with a total cost of €524,800
plus VAT. The National Library of Estonia would cover 32% of the cost, while the remaining investment
should be made by other state agencies (e.g. Estonian Tax and Customs Board, Social Insurance Board,
Ministry on Education and Research, Ministry of The Interior). As the work is planned for the period
2026–2027, price increases should be considered, and the costs adjusted according to the consumer
price index.
11 Lõpparuanne
1. Projekti eesmärk, metoodika ja tegevused
1.1. Projekti eesmärk ja ulatus
Käesoleva projekti eesmärgiks oli analüüsida raamatukoguteenuste kasutamisega seotud isikuandmete
töötlemise protsesse ja kättesaadavust lähtudes ühtse üleriigilise raamatukogusüsteemi
tulevikuvisioonist. Ühtse üleriigilise raamatukogusüsteemi tulevikuvisioon seab eesmärgiks disainida
andmevahetuse ja -töötluse lahendused selliselt, et raamatukoguteenuste kasutamine on võimalikult
kasutajasõbralik, tõhus ja mugav.
Lähtuvalt üldisest eesmärgist oli käesoleva analüüsi rõhuasetus sihtrühma põhiste
tulevikukontseptsiooni hõlmavate andmevahetuslahenduste, vajalike eeltegevuste ja koostööpartnerite
kaardistamine ning lähtuvalt ärilistest vajadustest raamatukoguteenuste arhitektuurilise lahenduse
visiooni koostamine. Peamisteks sihtrühmadeks olid soodustusega (nn lugemishäiring), haridussüsteemi
ja volitatud kasutajad ning nendega seonduv andmetöötlus (sh andmevahetus raamatukogude vahel,
sündmuspõhised teenused, andmetöötluse läbipaistvus).
1.2. Projekti aja- ja tegevuskava
Vastavalt projekti tegevusplaanile teostati analüüs 22 nädala jooksul. Järgnevas tabelis (Tabel 1) on välja
toodud projekti sisuetapid ja peamised tegevused lõppeesmärkide saavutamiseks. Projekt jagunes
sisulise töö osas neljaks, kus (II-III etapp) esmalt koondati vajalik informatsioon hetkeolukorra ja
ootuste kohta, seejärel (III etapp) koostati soovitav tulevikukontseptsioon, mille alusel kaardistati
võimalusi teiste andmehaldusega seotud osapooltega ning (IV etapp) seejärel koostati arhitektuuriline
lahendus soovitud tulevikukontseptsiooni rakendamiseks koos eeldatava eelarvega.
Põhiline eelsisendi kogumine oli analüüsi II etapis, kus toimus olemasoleva teadmuse ja hetkeolukorra
kaardistamine, mille raames viidi läbi dokumendianalüüs, andmekorje ja grupiintervjuud RaRa
esindajatega. Kogutud teadmine oli vajalik III etapi tulevikukontseptsiooni analüüsiks, sh õigusanalüüsi
läbi viimiseks. III etapis keskenduti tulevikukontseptsiooni analüüsile, sh õiguskeskkonna võimaluste ja
piirangute tuvastamisele, et piiritleda tänase regulatiivse raamistiku võimalused ja takistused
kontseptsiooni rakendamisel. Viidi läbi intervjuud peamiste osapooltega: Maksu- ja Tolliametiga,
Haridus- ja Teadusministeeriumiga ja Sotsiaalkindlustusametiga, kes tulevikukontseptsiooni vaatest on
olulised partnerid ja osapooled. Lisaks koguti sisendit Siseministeeriumilt ja Sotsiaalministeeriumilt.
12 Lõpparuanne
Tabel 1. Projekti etapid ja peamised tegevused
IV etapis koostati raamatukoguteenuste arhitektuurilise lahenduse visioon, pandi paika tegevuskava ja
hinnastati arenduste eeldatav maksumus. V etapi raames koostati kavandversioon ning esitati tellijale
tagasisidestamiseks. Lähtuvalt RaRa tagasisidest koostati raporti lõppversioon.
1.3. Projektimeeskond
Projekt viidi ellu Eesti Rahvusraamatukogu (RaRa) tellimusel ja AS PricewaterhouseCoopers Advisors
(PwC) eestvedamisel. Töö lähtus RaRa kui Tellija nägemusest ja ühiselt koos PwC-ga otsustatud ja
kooskõlastatud tegevustest. Projekti töörühma koosseis on välja toodud Joonis 1.
I etapp II etapp III etapp IV etapp V etapp
Projekti käivitamine
• Lepingulised läbirääkimised
• Avakohtumine Tellijaga
Hetkeolukorra kaardistus
• Intervjuud RaRa esindajatega
• Taustamaterjalide läbitöötamine
• Tuleviku- kontseptsiooni aluste koostamine
Tulevikukontseptsiooni analüüs
• Teenuste kirjeldamine sündmusteenuste kontseptsioonis
• Kasutajateekondade kirjeldamine
• Õigusanalüüs tulevikukontseptsiooni rakendamisvõimaluste osas
• Intervjuud peamiste sihtrühmade ja seotud osapooltega
• Tulevikukontseptsiooni tegevuskava loomine
Raamatukoguteenuste arhitektuurilise lahenduse visioon ja hinnastamine
• IT-arhitektuurilise visiooni koostamine
• Tuleviku- kontseptsiooni arenduste hinnastamine
Lõppraporti koostamine
• Raporti kavandversiooni loomine Tellijale tagasi- sidestamiseks
• Raporti lõppversiooni koostamine
Joonis 1. Projekti töörühma skeem
13 Lõpparuanne
1.4. Töö peamised meetodid
Analüüsi läbiviimisel rakendati mitmeid metoodilisi lähenemisi, sealhulgas dokumendianalüüsi,
andmekorjet ning selle järgnevat andmeanalüüsi. Lisaks viidi läbi intervjuud kaasatud osapooltega.
Andmekorje läbiviimisel lähtuti põhimõttest, et RaRa ja teiste kaasatavate osapoolte käest küsiti
andmeid vaid analüüsi läbiviimiseks vajaminevas mahus. Dokumendianalüüs hõlmas varasemate
analüüside ja uuringute süstemaatilist läbitöötamist, et saada terviklik ülevaade hetkeolukorrast ning
toetada analüüsi teise etapi eesmärkide saavutamist.
Projekti hetkeolukorra kaardistamise etapis viidi läbi intervjuud RaRa esindajatega (vt Lisa 1. Läbiviidud
intervjuud ja kohtumised), mille eesmärgiks oli saada ülevaade RaRa poolt pakutavatest teenustest ja
juurdepääsu süsteemidest, IT-süsteemidest, hetkeolukorra seadusandlusest ja piirangutest ning
olemasolevatest materjalidest. III etapis kaasati asutuste esindajad, kellega valideeriti
tulevikukontseptsiooni ja koguti osapoolte nägemusi võimalike andmevahetuse lahenduste osas. IV
etapis keskenduti raamatukoguteenuste arhitektuurilise lahenduse visiooni koostamisele ja
hinnastamisele. V etapis koostati raporti lõppversioon.
14 Lõpparuanne
2. Hetkeolukorra ülevaade
2.1. Raamatukogude võrgustik
Eesti raamatukoguvõrk on mitmekesine ja hästi organiseeritud süsteem, mis tagab elanikele vaba
juurdepääsu teadmistele, kultuurile ja infoteenustele. Raamatukogud täidavad olulist rolli elukestvas
õppes, kogukondade ühendamises ja kultuuripärandi säilitamises. 2025. aasta seisuga tegutseb Eestis üle
900 raamatukogu, mis jagunevad nelja põhiliiki: rahvaraamatukogud, kooliraamatukogud, teadus- ja
erialaraamatukogud ja RaRa. Raamatukogu teenuseid kasutas 2024. aastal 701 000 lugejat, kes tegid
aastas ligi 12 miljonit laenutust. Kõige rohkem on rahvaraamatukogusid – 2024. aasta seisuga kokku
480, mille pidajaks on kohalikud omavalitsused.5
2.1.1. Rahvaraamatukogud
Rahvaraamatukogud on kõige arvukam raamatukogutüüp Eestis. Rahvaraamatukogu järgib
Rahvaraamatukogu seadust6 ja Rahvaraamatukogu töökorralduse juhendit7. Rahvaraamatukogud
teenindavad laia sihtrühma – lapsi, täiskasvanuid, eakaid – ning pakuvad lisaks raamatute laenutamisele
ka mitmesuguseid kogukonnateenuseid: koolitusi, töötubasid, näitusi ja kultuuriüritusi.
Rahvaraamatukogude võrgustikku kuuluvad: maakonnaraamatukogud, linna- ja külaraamatukogud ning
keskraamatukogud. Kuigi säilituseksemplari seadus seab ülesanded eelkõige Rahvusraamatukogule,
toetavad rahvaraamatukogud Eesti kultuurile oluliste väljaannete ja nende algmaterjali kogumist,
pikaajalist säilitamist ning kättesaadavust oma tegevuse kaudu. Seadus on kohaldatav trükistele, mida on
välja andnud Eesti kodanikud, Eestis registreeritud juriidilised isikud või Eestis viibivad füüsilised
isikud. Säilituseksemplariks loovutatakse neli trükist, kaks punktkirjas trükist pimedatele, kaks füüsilisel
teabekandjal väljaannet, üks võrguväljaanne ja üks algmaterjal.8
2.1.2. Kooliraamatukogud
Kooliraamatukogud toetavad õppeprotsessi ja õpilaste lugemisharjumuste kujundamist. 2023. aasta
seisuga tegutseb Eestis 348 kooliraamatukogu. Need on tihedalt seotud koolide õppekavadega ning
pakuvad lisaks ilukirjandusele ka õppematerjale, andmebaase ja digiteenuseid. Kooliraamatukogude töö
on viimastel aastatel muutunud mitmekesisemaks, hõlmates ka infootsingu õpet ja digipädevuste
arendamist.9
5 Postimees, Merilin Piipuu: Mida muudab raamatukogude reform? [Link]
6 Rahvaraamatukogu seadus [Link]
7 Rahvaraamatukogu töökorralduse juhend [Link]
8 Säilituseksemplaride seadus [Link]
9 Kultuuriministeerium. Raamatukogud Eestis [Link]
15 Lõpparuanne
Paljud kooliraamatukogud osalevad lugemisprogrammides, näiteks „Lugemisisu“ ja „Raamatukogu
kutsub külla“, mis aitavad arendada laste lugemishuvi ja -harjumusi. Raamatukogud teevad tihedat
koostööd õpetajatega, toetades ainealast õpet ja pakkudes õppematerjalide komplekteerimist vastavalt
õppekavale. Lisaks traditsioonilisele laenutusele pakuvad kooliraamatukogud üha enam ka
digikeskkondi, kus õpilased saavad kasutada e-raamatuid, õppemänge ja hariduslikke andmebaase.
2.1.3. Teadus- ja erialaraamatukogud
Teadusraamatukogu on avalikku teenust osutav raamatukogu, mille ülesanne on teadusinformatsiooni
kogumine, säilitamine, töötlemine ja kättesaadavaks tegemine kõikidele lugejatele. Teadus- ja
erialaraamatukogud on Eesti Rahvusraamatukogu, ülikoolide ja teiste kõrgkoolide raamatukogud ning
mitmesuguste asutuste erialaraamatukogud. Teadusraamatukogude tegevust koordineerib Haridus- ja
Teadusministeerium, erandiks on Rahvusraamatukogu, mille tegevust koordineerib
Kultuuriministeerium, kuigi seda käsitletakse samuti teadusraamatukoguna. Erialaraamatukogud
tegutsevad enamasti asutuste raamatukogudena.10
2.2. Eesti Rahvusraamatukogu teenused
RaRa on avalik-õiguslik juriidiline isik, kes tegutseb Eesti Rahvusraamatukogu seaduse ja põhikirja ning
teiste õigusaktide alusel kooskõlas raamatukogutööd reguleerivate rahvusvaheliste normide ja
põhimõtetega. RaRa täidab lisaks rahvusbibliograafia koostamise, parlamendiraamatukogu ja
raamatukogunduse arenduskeskuse funktsioone.11
RaRa ülesanne on rahvuslike kultuuriväärtuste ja infovarade kogumine, säilitamine ja kättesaadavaks
tegemine ning teadus- ja arendustegevus ning sellele tuginevate infoteenuste osutamine ühiskonnale.
Ühtlasi pakub RaRa kasutajatele mitmesuguseid lisateenuseid.
2.2.1. Raamatute ja teavikute laenutus
Raamatuid ja teavikuid on võimalik laenutada kasutajatel RaRa raamatukogus kohapeal, posti teel,
telefoni kui ka e-posti teel. Laenutamiseks on vajalik registreeruda kasutajaks, mis toimub läbi e-
kataloogi ester.ee, RaRa veebilehe kaudu või raamatukogus kohapeal.12
Laenutamise protsess näeb ette, et lugeja valib teaviku (kui seda pole kohe saadaval, siis lisab võimalusel
laenutusjärjekorda), registreerib laenutuse kas iseseisvalt raamatukogusüsteemis iseteenindusena või
raamatukogutöötaja abiga ning võtab laenutatud teaviku endaga kaasa või tellib selle kättesaamise
raamatukapist või postipakiautomaadist. Vajadusel ja võimalusel pikendab jooksvalt tagastustähtaega ja
10 Kultuuriministeerium. Raamatukogud Eestis [Link]
11 RaRa veebileht [Link]
12 RaRa, raamatukogu kasutajaks registreerimine [Link]
16 Lõpparuanne
tagastab teaviku hiljemalt tähtajal.13 Pimedate raamatukogu tegutseb vastavalt Rahvusraamatukogu
seadusele, mille §4 lõike 4 alusel on Eesti Rahvusraamatukogu ülesandeks muu hulgas ka pimedate
raamatukogu teenuse pakkumine.14 See tähendab, et raamatukogu teenindab nägemispuudega või mõne
muu trükitud teksti lugemist takistava puude, häire või haigusega inimesi. Raamatukogu valmistab,
kogub, säilitab ja laenutab heli- ja punktkirjas teavikuid, puuteraamatuid, e-raamatuid ja
kirjeldustõlkega filme.
Pimedate raamatukogu teenindab lugejaid Eestis ja välismaal. Teavikuid on võimalik laenata
raamatukogus kohapeal, Tondi laenutuspunktis, posti teel kui ka läbi veebikeskkonna
Veebiraamatukogu.15 Lugeja, kellel ei ole võimalik laenutust ise teostada, saab teavikuid laenata ja
tagastada kontaktisiku vahendusel. Lugejad saavad tellida lisaks mittetagastatavaid heli- ja e-raamatuid
ja heliajalehti ja ajakirju CD-plaadil. Nendele raamatutele saavad kasutajad esitada tellimust kord 2
nädala jooksul, korraga 5 raamatut. Vastavalt lugeja tellimusele tehakse heliraamatust või e-raamatust
CD-le koopia ja saadetakse lugejale posti teel koju. Heliajalehed ja -ajakirjad ning e-ajalehed ja e-
ajakirjad on kättesaadavad Veebiraamatukogu vahendusel. Veebiraamatukogus on võimalik kasutajal
teavikuid alla laadida ja voogedastusena kasutada, lisada teavikuid raamaturiiulisse, tellida uute
raamatute teavitusi ja näha oma varasemaid allalaadimisi ja kuulamisi.
2.2.2. Raamatute tellimine koju, pakiautomaati või lähimasse raamatukokku
Minu Raamatukogu teenus MIRKO on RaRa hallatav üleriigiline laenutusteenus, mis võimaldab kõigil
Eesti elanikel otsida ja laenutada raamatuid ning muid väljaandeid erinevate Eesti raamatukogude
kogudest ühelt veebiplatvormilt – mirko.ee. Teenus on loodud selleks, et muuta raamatute kättesaamine
lihtsamaks ja mugavamaks, sõltumata kasutaja või raamatukogu asukohast.16
MIRKO kaudu saab kasutaja tellida paberraamatuid teenusega liitunud raamatukogudest,
pakiautomaati, kulleriga koju või järeletulemise võimalust pakkuvasse raamatukokku ning lugeda või
kuulata e-raamatuid ja audioraamatuid veebibrauseris või mobiilirakenduses. Rakendus on saadaval nii
Androidile kui iOS-ile ning võimaldab lugemist ka ilma internetiühenduseta.
MIRKO teenus koondab raamatukogude kogud ühte virtuaalriiulisse, pakkudes ligipääsu ligi kahele
miljonile teosele. RaRa haldab MIRKO teenust igapäevaselt, pakkudes kasutajatuge nii lugejatele kui ka
raamatukogudele. Raamatukogud saavad teenusega tasuta liituda, soovitada seda oma kasutajatele ning
osaleda koolitustel ja arendustegevustes. MIRKO aitab muuta raamatukoguteenuse kättesaadavamaks,
mitmekesisemaks ja kasutajasõbralikumaks üle kogu Eesti.
13 EY (2022) Raamatukoguteenuste ärianalüüs ja teenusedisain [Link]
14 Eesti Rahvusraamatukogu seadus [Link]
15 Veebiraamatukogu [Link]
16 Minu Raamatukogu [Link]
17 Lõpparuanne
2.2.3. Digitaalarhiiv DIGAR
DIGAR on RaRa digitaalne platvorm, mis teeb kultuuripärandi kättesaadavaks laiemale avalikkusele. See
toimib kui kaasaegne digitaalne raamatukogu, kus saab uurida vanu raamatuid, ajalehti, fotosid ja
tulevikus ka 3D-mudeleid. DIGAR võimaldab luua interaktiivseid näitusi, õppematerjale ja mänge, mis
muudavad kultuuripärandi elavaks ja kaasavaks.
Platvorm toetab raamatukogusid, pakkudes neile vajalikku IT-taristut, ekspertide tuge ja juhendamist.
Rahvusvaheline IIIF17 (International Image Interoperability Framework) protokoll, mis rakendub
lähitulevikus, suurendab kogude nähtavust ja jagatavust, soodustades koostööd nii Eesti kui ka
rahvusvaheliste partneritega. DIGAR aitab muuta keerulise lihtsaks ja toetab kultuuripärandi säilitamist
ning populariseerimist.
DIGAR on pidevas arengus, pakkudes uusi võimalusi digikogude rikastamiseks ja kasutajate
kaasamiseks. Iga päev tegeletakse platvormi arendamise, tehnilise uuendamise ja koostööprojektide
loomisega, et teenus vastaks raamatukoguvõrgu ootustele ja vajadustele.18
2.2.4. Andmebaasid ja teadusinfo
Litsentsiandmebaaside otsing pakub registreeritud kasutajatele veebipõhist ligipääsu teadusinfo
täistekstidele, õppematerjalidele, populaarteaduslikele artiklitele, ajakirjandusele, statistilistele
andmetele ja multimeediaressurssidele, mis pärinevad enam kui kolmekümnest litsentsitud
andmebaasist ning üle viiesajast vabakasutuses teadusmaterjale sisaldavast allikast. Sisaldab ligipääsu
rahvusvahelistele teadusandmebaasidele nii litsentsitud kui ka vabakasutuses allikatele.19
Keskkond võimaldab mugavat ja keskset juurdepääsu võõrkeelsetele teadusressurssidele ühelt
platvormilt. RaRa litsentsiandmebaase saab kasutada läbi otsinguportaali ja selle kasutamist
tutvustatakse kutsekoolitustel ning soovi korral pakutakse koolitusi ka raamatukoguvõrgule.
2.2.5. Õppimis- ja uurimisvõimalused
RaRa pakub mitmekesiseid võimalusi õppimiseks ja uurimistööks. Külastajatele on avatud mugavad
lugemissaalid ja tööruumid, mis sobivad nii individuaalseks süvenemiseks kui ka rühmatööks. Lisaks
toimuvad regulaarselt seminarid ja õppeprogrammid, mis toetavad teadmiste omandamist ja arendavad
info- ning meediapädevust.
17 Võimeka IT-taristu ja IIFI protokolli abil saavad raamatukogud luua digitaalseid lahendusi, mis köidavad nii kohalikke elanikke kui ka
külastajaid. Digaris kasutatav rahvusvaheline IIIFI protokoll võimaldab raamatukogude digikogusid kergemini leida ning neid on lihtsam uurida,
jagada ja rikastada. Kogude taas- ja ristkasutus tagab nende elujõulisuse. IIFI protokoll [Link]
18 RaRa koduleht, DIGAR [Link]
19 RaRa litsentsiandmebaas [Link]
18 Lõpparuanne
2.2.6. Konsultatsioonid ja koolitused
RaRa pakub raamatukogutöötajatele ja teistele huvilistele professionaalseid seminare ja koolitusi, mis
toetavad erialast arengut ja teadmiste täiendamist. Koolitused hõlmavad teemasid alates infootsingust ja
teadustööst kuni autoriõiguse ja tehisintellekti kasutamiseni. Koolitused on tasuta ning toimuvad nii
kohapeal kui ka veebis.20
2.2.7. Kultuuri- ja haridussündmused
Raamatukogu korraldab mitmekesiseid kultuuri- ja haridussündmusi, sealhulgas näitusi, loenguid,
perehommikuid, mänguõhtuid. Need sündmused aitavad tuua kultuuripärandi inimestele lähemale ning
toetavad elukestvat õpet. Erilist tähelepanu pööratakse meediapädevuse ja kriitilise mõtlemise
arendamisele läbi konverentside ja arutelude.
2.3. Tänane õigusraamistik
RaRa on Eesti Rahvusraamatukogu seadusega loodud avalik-õiguslik juriidiline isik. RaRa lähtub avalik-
õigusliku juriidilise isikuna oma põhikirjast.21 RaRa seadusjärgsed ülesanded hõlmavad teavikute
kogumist, säilitamist ja kättesaadavaks tegemist, nende registreerimist rahvusbibliograafia andmebaasis
ning andmebaasi kättesaadavaks tegemist. Samuti koordineerib RaRa rahvusbibliograafia alast
koostööd, kogub ja esitab trükitoodangu – ja raamatukogualaseid riiklikke statistilisi andmeid, tegutseb
rahvusliku agentuurina standardnumbri rahvusvahelises süsteemis ning osaleb rahvusvahelises
koostöös. Lisaks neile ülesannetele toimib rahvusraamatukogu ka parlamendi-, humanitaar- ja
sotsiaalteaduste raamatukogu ning teadus- ja arendusasutusena.22
Täiendavalt on RaRa ülesandeks hoiuraamatukogu funktsiooni täitmine ehk üleriigiline vähekasutavate
trükiste hoiukogu haldamine, sh talletades ja kättesaadavaks tehes Eesti raamatukogudest saadud
säilitamist väärivat kirjandust, ning vahendades vahetuskogusse saadud väljaandeid raamatukogudele ja
teistele asutustele kogude täiendamiseks või hävinenud väljaannete asendamiseks. Ühtlasi on
erivajadusega kasutajatest lähtuvalt RaRa ülesandeks pimedatele, vaegnägijatele või muu
trükikirjalugemise puudega isikutele ligipääsetavas vormis väljaannete valmistamine, komplekteerimine,
säilitamine ja kättesaadavaks tegemine.(ibid)
Rahvaraamatukogude tegevust Eestis reguleerib rahvaraamatukogu seadus, mis määratleb
rahvaraamatukogude tegevuse, kogude, teeninduse, juhtimise ja finantseerimise korralduse alused.
Rahvaraamatukogud pakuvad mitmeid põhiteenuseid, sealhulgas teavikute kohapealset kasutamist, koju
20 RaRa koduleht, seminarid ja koolitused [Link]
21 RaRa põhikiri [Link]
22 Eesti Rahvusraamatukogu seadus [Link]
19 Lõpparuanne
laenutamist ning ligipääsu avalikule teabele arvutite ja andmesidevõrgu vahendusel. Täiendavalt
korraldavad nad koduteenindust tervisliku seisundi tõttu raamatukokku külastada mittesaavatele
elanikele. Kasutajatel on seaduse järgi õigus nende teenuste kasutamiseks.23
Rahvaraamatukogude rahastusallikateks on kohaliku omavalitsuse eelarved, riigieelarve, annetused,
tasulised teenused ning sihtasutuste ja sihtkapitalide laekumised. Kuigi põhiteenused on tasuta, on
tasulised eriteenused nagu kopeerimine, tõlkimine ja andmebaaside kasutamine, mille tasud kinnitab
valla- või linnavalitsus. Raamatukogude vahelise laenutuse kaudu saab nõudmisel tellida puuduvat teost
kasutaja kulul. Elektroonilised teenused hõlmavad avalikku e-kataloogi, raamatukogu veebilehte ja
elektrooniliste teavikute kogu, kus seansid, virtuaalkülastused ning alla laaditud teavikud ja kirjed on
jälgitavad. (ibid)
Kultuuriministeeriumis valmistatakse ette rahvaraamatukogu seaduse muutmist, mis toob kaasa uusi
koostöövorme raamatukoguvõrgu ja teenuste arendamiseks, eesmärgiga muuta raamatukoguteenused
kaasaegsemaks ja paremini lugeja vajadustega vastavaks. Plaanitakse reguleerida rahvaraamatukogude
infovara üldkättesaadavaks tegemise infotehnoloogia arengut ja haldamist, et tagada teenuste
kaasaegsus, ligipääsetavus ja kasutajasõbralikkus. Sh käsitleda rahvaraamatukogude muutunud rolli
infoühiskonnas ja kirjeldada tingimused teenuste nüüdisajastamiseks. Seaduseelnõuga on
rahvaraamatukogudele ette nähtud kohustus ühineda ühtse üleriigilise raamatukogusüsteemiga (ÜÜRS).24
Rahvaraamatukogu töökorralduse juhend sätestab juhised rahvaraamatukogudele kogude
komplekteerimiseks, teavikute hankimiseks, vastuvõtmiseks, arvestuseks, kustutamiseks, inventuuriks,
töötlemiseks ja kataloogimiseks, samuti raamatukogu kasutamiseks, mis hõlmab lugejate registreerimist
ja arvestust, kojulaenutust, kohalkasutust, külastust ning teatme- ja teabeteenindust.25
Teadusraamatukogude tegevust reguleerivad avalik-õiguslike ülikoolide seadused26 ning teadus- ja
arendustegevuse korralduse seadus. Seejuures teadusraamatukogude teenused on õigusakti tasandil
määratlemata.27
Kooliraamatukogude tegevust reguleerib põhikooli- ja gümnaasiumiseadus, mille kohaselt peab koolil
olema raamatukogu, mille põhiülesanne on toetada kooli õppekava järgset õpet trükiste, audiovisuaalsete
ja muude infokandjate säilitamise ja kättesaadavaks tegemise kaudu. Samuti peab raamatukogu toetama
õpilaste iseseisva õpitöö ja teabe hankimise oskust ning lugemishuvi. Raamatukogu kogud jagunevad
põhikoguks ja õppekirjanduse koguks. Rahvaraamatukogu võib täita kooliraamatukogu põhiülesannet
23 Rahvaraamatukogu seadus [Link]
24 Rahvaraamatukogu seaduse muutmine [Link]
25 Rahvaraamatukogu töökorralduse juhend [Link]
26 Tartu Ülikool, Tallinna Ülikool, Tallinna Tehnikaülikool, Eesti Maaülikool, Eesti Kunstiakadeemia, Eesti Muusika- ja Teatriakadeemia.
27 Teadus- ja arendustegevuse ning innovatsiooni korralduse seadus [Link]
20 Lõpparuanne
põhikogu osas, kui see asub kooliga samas hoones või koolile piisavalt lähedal, et kooliraamatukogu
põhiülesande täitmine ei oleks takistatud. Sellisel juhul peab kooliraamatukogus olema vähemalt
õppekirjanduse kogud.28
Kooliraamatukogude töökorralduse alused kehtestab valdkonna eest vastutav minister. Kooli
teenindavad raamatukogud jagunevad kooliraamatukogudeks-õpikeskusteks ja õpperaamatukogudeks.
Õpperaamatukogud pakuvad materjale, mis on vajalikud õppetööks, samas kui kooliraamatukogud-
õpikeskused toetavad üldarendavate materjalidega õpilaste iseseisvat arengut.
Kooliraamatukogu teenindab kooli õpilasi, pedagooge ja töötajaid, pakkudes teenuseid vähemalt 6 tundi
ühe töötaja puhul ja vähemalt 8 tundi mitme töötaja korral koolipäeva jooksul. Raamatukogus
registreeritakse lugejaid, laenutusi ja külastusi vanuserühmade järgi: täiskasvanud (pedagoogid, töötajad
ja 10.–12. klassi õpilased) ning lapsed (1.–9. klassi õpilased). Õpilased registreeritakse lugejaks
õpilaspileti või klassinimekirjade alusel, pedagoogid ja töötajad isikut tõendava dokumendiga.
Õppekirjanduse kogu kujundamisel lähtutakse Eesti Hariduse Infosüsteemi õppekirjanduse
alamregistrist ning tellimused kooskõlastatakse klassi- ja aineõpetajate ettepanekutel kooli
direktoriga.2930
Kohaliku omavalitsuse korralduse seadus määrab, et omavalitsusüksus vastutab valla või linna
koolieelsete lasteasutuste, põhikoolide, gümnaasiumide, huvikoolide, raamatukogude, rahvamajade ja
teiste kohalike asutuste ülalpidamise eest, kui need kuuluvad omavalitsusüksuse omandusse. Kuna
ÜÜRS ja raamatukogude vaheline laenutus hõlmab kõigi Eesti raamatukogude poolt kasutatavat
tehnoloogilist lahendust (st igapäevases kasutuses raamatukogusüsteemid, e-kataloogid ja
integratsioonid teiste süsteemidega), siis kasutajatele suunatud lahenduste vaatest on oluline ka kohaliku
omavalitsuse seisukoht.31 Kohalikud omavalitsused on vabad otsustama, milliseid süsteeme kasutatakse
ja riik ei saa nõuda teatud süsteemide eelistamist. Nõuded süsteemide kasutamisele peaksid tulema RaRa
intervjueeritud esindajate hinnangul Kultuuriministeeriumist.
2.4. IT-süsteemid ja kasutusel olevad lahendused
Eesti raamatukogud toetavad oma teenuseid kolme peamise raamatukogusüsteemi kaudu, igaühe juurde
kuulub erinev e-kataloog. Raamatukogusüsteemidest populaarseim on Raamatukogude Info- ja
Kataloogisüsteem (RIKS) 32, mida kasutab 523 raamatukogu. Järgneb URRAM33, mida kasutab 329
28 Põhikooli- ja gümnaasiumiseadus [Link]
29 Kooliraamatukogude töökorralduse alused [Link]
30 EY (2022) Raamatukoguteenuste ärianalüüs ja teenusedisain [Link]
31 Kohaliku omavalitsuse korralduse seadus [Link]
32 Raamatukogude Info- ja Kataloogisüsteem [Link]
33 Urram veebikeskkond [Link]
21 Lõpparuanne
raamatukogu, ning süsteem Sierra, mida kasutab umbes 100 raamatukogu.34 Kasutusel on kolm erinevat
e-kataloogi: ESTER, Lugeja.ee, RIKSWEB. E-kataloogi süsteemile ESTER vastab raamatukogusüsteem
Sierra, Lugeja.ee süsteemile URRAM ja RIKSWEB süsteemile vastavalt RIKS.
E-kataloogidest on hetkel kasutajatel enim kokkupuudet ESTER kataloogiga35, mis töötab
raamatukogusüsteemil Sierra. Sierrat, mida arendab Ameerika Ühendriikide ettevõte
Clarivate|Innovative Interfaces36, kasutab umbes 100 raamatukogu Eestis. E-kataloog ESTER on Eesti
suuremate raamatukogude ühiskataloog.37 Seda haldab MTÜ Eesti Raamatukoguvõrgu Konsortsium
(ELNET Konsortsium), kuhu kuuluvad Eesti Kunstiakadeemia, Eesti Maaülikool, Eesti Muusika- ja
Teatriakadeemia, Eesti Rahvusraamatukogu, Tallinna linn, Tallinna Tehnikaülikool, Tallinna Ülikool,
Tartu linn ja Tartu Ülikool.38
ELNET Konsortsium tegutseb raamatukogude avalike huvide ühiseks teostamiseks, luues töögruppe ja
koordineerides ühisprojekte infosüsteemide ja -teenuste arendamiseks. Konsortsium arendab ja haldab
raamatukogusüsteemi Sierra, e-kataloogi ESTER, Eesti artiklite andmebaasi ISE, Eesti märksõnastikku
EMS ja Eesti E-varamu portaali. Samuti esitatakse ettepanekuid ja taotlusi toetuste saamiseks nende
süsteemide haldamiseks ja arendamiseks. Konsortsiumi eelarve koosneb liikmemaksudest,
teenustasudest ja toetustest, sh Haridus- ja Teadusministeeriumi aastasest riigieelarvelisest toetusest
ESTER-i ja ISE hoolduseks ja arenduseks. Liikmemaks sisaldab üldisi halduskulusid, liikme osaluse
alusel arvutatud kulusid ja täiendavat varalist kohustust.39
RIKS-i haldab ja arendab Deltmar OÜ, kes on süsteemi loomisel arvestanud erinevate
raamatukogutüüpidega, st süsteemi funktsionaalsused vastavad enamiku raamatukogutüüpide
vajadustele, välja arvatud teadus- ja erialaraamatukogude spetsiifilised vajadused, mida katab Sierra.
Lugejatele on loodud e-kataloog RIKSWEB. RIKS-i kasutas 2025. aasta seisuga 534 raamatukogu,
sealhulgas 1 eraraamatukogu, 32 erialaraamatukogu, 284 kooliraamatukogu, 4 lasteaeda ja 213
rahvaraamatukogu.40
Tarkvara on modulaarne ja täielikult seadistatav, võimaldades juurde osta lisafunktsioone, nagu näiteks
RFID abil inventuuri teostamine. Süsteemi põhiteenused hõlmavad teavikute komplekteerimist,
34 EY (2022) Raamatukoguteenuste ärianalüüs ja teenusedisain [Link]
35 Rethink ja EY (2022) Raamatukogu kliendiuuringu kokkuvõte [Link]
36 Sierra koduleht [Link]
37 E-kataloog ESTER [Link]
38 Eesti Raamatukoguvõrgu Konsortsium [Link]
39 EY (2022) Raamatukoguteenuste ärianalüüs ja teenusedisain [Link]
40 Raamatukogu Info- ja Kataloogisüsteem RIKS [Link]
22 Lõpparuanne
kataloogimist ja väljalaenutamist. Raamatukogutöötajatel on lisaks võimalus hallata kasutajaid ja
raamatukogu inventari ning koostada statistikat. 41
RIKS-i arhitektuuriline ülesehitus on esitatud Joonis 2, kus on toodud süsteemi põhikomponendid nagu
klientrakendus, e-kataloog RIKSWEB, autentimislahendused, bibliograafilased andmebaasid ning
iseteenindusvõimalused, sh pakiautomaadid ja RFID-toega kioskid.
Joonis 2. RIKSi üldine arhitektuur
1. RIKS – RIKS-i infrastruktuuri keskne komponent.
2. RIKS klientrakendus – raamatukogutöötaja töökohaarvutisse paigaldatud kasutajaliides RIKS-i
raamatukogutöötajale mõeldud funktsionaalsuste kasutamiseks.
3. RIKSWEB – RIKS-i e-kataloog, raamatukogu kasutajale mõeldud veebipõhine kasutajaliides.
4. Autentimislahendus – võimaldab autentimist kasutajatunnuse ja salasõna, AD (Active Directory),
ID-kaardi, Facebooki, Google-i või Microsofti kontoga, olemas on ka TARA tugi.
5. Rahvusbibliograafia – keskne bibliokirjete andmebaas, mis on osa Sierra raamatukogusüsteemist.
41 EY (2022) Raamatukoguteenuste ärianalüüs ja teenusedisain [Link]
23 Lõpparuanne
6. Bibliograafia andmebaasid – lisaks Rahvusbibliograafiale võimaldab RIKS üle liidese kirjeid
kopeerida mitmetest bibliokirjete andmebaasidest (nt USA-st ja Venemaalt).
7. Pakiautomaat – eraldiseisev seade, kust kasutajal on võimalik eeltellitud raamat sobival ajal
kontaktivabalt kätte saada.
8. Pakiautomaadi iseteeninduskeskkond – pakiautomaadi kaudu teostatavate laenutuste haldamine
raamatukogu töötaja poolt
9. Iseteeninduskiosk – RIKS iseteeninduskioskite tugi koos RIKS-iga liidestatud
iseteeninduskeskkonna tarkvaraga koos RFID kasutamise võimalusega.
10. Eesti Üldine Märksõnastik (EMS) – RIKS-is saab üle liidese kasutada Eesti Üldises Märksõnastikus
loodud märksõnu.
11. ERP – raamatukoguteenuste pakkumisel osaleb hetkel ühe olulisema taustsüsteemina ka
raamatupidamissüsteem, mis hetkel RIKS-iga liidestatud pole.
Raamatukogusüsteemi URRAM kasutab 2025. aasta jaanuarikuu seisuga kokku 313 raamatukogu üle
Eesti, sealhulgas 9 keskraamatukogu, 252 rahvaraamatukogu ja 14 erialaraamatukogu.42 URRAM-i
arendust koordineerib Rahvusraamatukogu ning süsteemi tehnilist haldust ja arendust teostab Urania
COM OÜ. Nende peamine tegevusvaldkond on koostöös Kultuuriministeeriumiga raamatukogutarkvara
URRAM arendamine ja klienditoe pakkumine rahvaraamatukogudele. URRAM pakub vajalikke
funktsioone, nagu teavikute komplekteerimine, kataloogimine ja laenutamine, samuti kasutajate
haldamist, teadete ja e-kirjade saatmist ning statistika koostamist. Süsteemi teenused on kohandatud
peamiselt rahva- ja kooliraamatukogude vajadustele, pakkudes näiteks kooliraamatukogudele
klassinimekirjade haldamist ja laenutustähtaegade fikseerimist.43
URRAM-i arhitektuuriline ülesehitus on esitatud Joonis 3, kus on välja toodud süsteemi keskne
komponent, klientrakendus, e-kataloog Lugeja.ee, koduloolise infosüsteem Kodulugu.ee,
bibliograafilised andmebaasid ning pakiautomaadid ja ERP liidestamise võimalused.
42 Urramit kasutatavad raamatukogud [Link]
43 EY (2022) Raamatukoguteenuste ärianalüüs ja teenusedisain [Link]
24 Lõpparuanne
Joonis 3. URRAMi üldine arhitektuur
1. URRAM – URRAM-i infrastruktuuri keskne komponent.
2. URRAM klientrakendus – raamatukogutöötaja töökohaarvutisse paigaldatud kasutajaliides
URRAM-i raamatukogutöötajale mõeldud funktsionaalsuste kasutamiseks.
3. Lugeja.ee – URRAM-i e-kataloog, raamatukogu kasutajale mõeldud veebipõhine kasutajaliides.
4. Kodulugu.ee - Eesti rahvaraamatukogude ühine koduloolise info talletamise süsteem, raamatukogu
kasutajale mõeldud veebipõhine kasutajaliides.
5. Rahvusbibliograafia – keskne bibliokirjete andmebaas, mis on osa Sierra raamatukogusüsteemist.
6. Pakiautomaat – eraldiseisev seade, kust kasutajal on võimalik eeltellitud raamat sobival ajal
kontaktivabalt kätte saada.
7. Pakiautomaadi iseteeninduskeskkond – pakiautomaadi kaudu teostatavate laenutuste haldamine
raamatukogu töötaja poolt.
8. ERP – raamatukoguteenuste pakkumisel osaleb täna ühe olulisema taustsüsteemina ka
raamatupidamissüsteem, mis täna URRAM-iga liidestatud pole.
25 Lõpparuanne
Minu Raamatukogu (MIRKO) on üleriigiline platvormteenus, mis võimaldab laenutada väljaandeid
raamatukogudest üle Eesti ja laenutada Eestis ilmunud e-väljaandeid.44 Üle-eestiline raamatulaenutus
võimaldab tasuta laenutada raamatuid teenusega liitunud raamatukogudest, tasudes vaid raamatu
kättetoimetamise eest kulleriga või soovitud pakiautomaati. Samuti on kasutajal võimalik tellimustele ise
tasuta järgi minna ja neid tasuta tagastada nendes raamatukogudes, kus see funktsioon on eraldi lubatud
– see tähendab, et teenusega liitunud raamatukogud peavad selle võimaluse eraldi aktiveerima. MIRKO
koos DIGAR-iga ning tulevase ühtse üleriigilise raamatukogusüsteemiga (ÜÜRS) moodustab üleriigilise
raamatukoguteenuste võrgustiku. MIRKO on hetkel integreeritud raamatukogusüsteemidega URRAM,
RIKS ja Sierra teatud bibliograafiliste andmete osas, kuid tulevikus on suund, et MIRKO kujuneb ühtseks
e-kataloogiks, mis ühendab kõik süsteemid terviklikuks kasutajakogemuseks. MIRKO kaudu on peatselt
kättesaadavad ka Eesti Rahvusraamatukogu Pimedate raamatukogu e-väljaanded erivajadustega
kasutajatele. Tänaseks on MIRKO-ga liitunud 87 raamatukogu üle Eesti ja selle teenuse kasutamine on
rahvaraamatukogudele tasuta– teenust finantseerib Kultuuriministeerium.45
MIRKO kaudu laenutamine toimub füüsiliste raamatute puhul selliselt, et kui kasutaja soovib laenutada
teaviku mõnest raamatukogust, tehakse tellimus MIRKO keskkonnas ning RaRa vahendab laenutuse
vastavast raamatukogust. Raamatukogu, kust füüsiline raamat pärineb, ei suhtle kasutajaga otse ega
salvesta tema andmeid oma süsteemis. MIRKO-l endal ei ole füüsilisi raamatuid – see toimib vaid
tellimiskeskkonnana. MIRKO kasutaja on üleriigiline kasutaja ning laenutuse haldamise ja vastutuse
osas tegutseb RaRa. Näiteks raamatu kadumise või kahjustamise korral tekib nõue laenutanud
raamatukogu infosüsteemis RaRa vastu, kuid MIRKO vahendusel suunatakse nõue laenutajale.
Laekunud viivised või kahjutasud vahendab RaRa lugeja ja kahju kannatanud raamatukogu vahel –
lugeja tasub nõude MIRKO-s ehk (RaRa-le) ning MIRKO edastab tasu vastavalt raamatukogule. Välja
arvatud e-raamatu laenutamisel MIRKO e-laenutuse platvormil, kus laenutus toimub otse MIRKO
süsteemis ning MIRKO tegutseb ise raamatukoguna.
MIRKO teenus võimaldab kasutajal tellida teise raamatukogu valduses oleva raamatu endale sobivasse
asukohta – kas mõnda raamatukokku, postiautomaati või kulleriga postiaadressile. Sellisel juhul edastab
RaRa kliendi poolt juba antud kontaktinformatsiooni teistele osapooltele, nt kullerile, postiautomaadi
operaatorile või sellele raamatukogule, kuhu raamat telliti. Andmeedastuses kolmandale osapoolele ei ole
kasutusel andmejälgija komponenti, mistõttu ei ole isikul võimalik enda andmete kasutust jälgida
(kuidas informatsioon liigub). Selleks, et andmejälgijat rakendada, on tarvilik luua vastavad lahendused
X-tee teenusega.
44 Minu Raamatukogu kasutustingimused [Link]
45 Minu Raamatukogu veebileht [Link]
26 Lõpparuanne
MIRKO on üles ehitatud nii, et dokumendihaldus toimib juurdepääsulahenduse kaudu uue kasutaja
registreerimisel, kasutaja andmete muutmisel ning vastava seadistuse olemasolul ka kasutaja teenusest
loobumisel. MIRKO ise dokumendihaldussüsteemiga ei suhtle.
Juurdepääsulahendus ehk SSO on eraldi süsteem, mis lubab RaRa hallatavatel süsteemidel kasutajaid
autentida, registreerida ja vajadusel eriõiguse andmist registreerida. SSO kaudu saab lisada alaealisele
laenutamiseõigust, kustutada oma kasutajakontot ning anda eri- ja laenutusõigusi. Eriõigust taotleval
isikul on teenusele registreerimisel või oma andmete muutmisel RaRa juurdepääsusüsteemis (SSO)
võimalik lisada taotluse aluseks olevad dokumendid. Taotlused ja lisatud dokumendid kuvatakse RaRa
volitatud töötajale kinnitamiseks või tagasilükkamiseks. Info, mida kuvatakse on isiku nimi, isikukood,
taotlemise aeg ja vajalikud dokumendid.
Töötaja teeb otsuse taotluse kohta, kinnitamisel märgib, kas eriõigus on tähtajaline või tähtajatu. Pärast
otsuse tegemist kustutatakse esitatud dokumendid juurdepääsulahenduse keskkonnast. Kasutajakirjesse
märgitakse, kas isikul on eriõigus ja õiguse kehtivuse aeg (kuupäev või märge tähtajatu õiguse kohta).
Juurdepääsulahenduses, mida MIRKO kasutab isikute registreerimiseks ja eriõiguste haldamiseks, on
logides salvestatud sündmused, mis sisaldavad eriõiguse taotlemist, õiguse andmist või taotluse
tagasilükkamist. Isikuandmed on logides anonümiseeritud.
RaRa juurdepääsusüsteem on liidestatud RaRa dokumendihaldussüsteemiga, kuhu salvestatakse
kasutaja registreerimisega, lapsevanema nõusoleku andmisega, andmete muutmisega ning teenusest
loobumisega soetud dokumendid.
2.5. Teenuste kasutajad
Raamatukoguteenused on suunatud kõigile kasutajatele ning laenutuste ja raamatukoguteenuste
kasutajate arv on suur. Peamise kasutajate sihtrühma moodustavad (kõige aktiivsemad kasutajad)
täisealised naisterahvad (tarbivad teenuseid iseenda või lähedase jaoks), seeniorid ja kooliealised lapsed.
Raamatukoguteenuste vaatest on oluline tavakasutajatele mõeldud teenuste kasutajamugavuse tõstmine,
sest erinevad e-kataloogid, e-keskkonnad ja teenuste kasutamine tekitavad kõigile kasutajatele
segadust.46 Tavakasutaja vaatest on oluline raamatukoguteenuste kasutamise lihtsustamine ja mugavus,
mis ühtlasi kehtib ka käesoleva analüüsi fookuses olevatele sihtrühmadele.
Peatükk keskendub käesoleva analüüsi raames sihtrühmadele (Joonis 4), kes kasutavad RaRa
raamatukoguteenuseid eritingimustel, st erivajadustega isikud, õpilased ja õpetajad ning eestkostja või
volitatud esindaja kaudu teenuseid saavad isikud.
46 EY, Rethink (2022). Raamatukogu kliendiuuringu kokkuvõte. [Link]
27 Lõpparuanne
Joonis 4. Sihtrühmad
Selles peatükis kirjeldatakse iga sihtrühma lõikes, kuidas praegune süsteem toimib ning millised on
peamised probleemid ja väljakutsed.
Raamatukogu 2022. aasta kliendiuuringus osalenud leidsid, et liiga palju on eraldiseisvaid süsteeme
(erinevad e-kataloogid ja andmebaasid). Kasutusel olevate e-kataloogide ja andmebaaside paljusus
tekitavad kasutajates segadust. Kasutajad soovivad saada kõik teenused ühest kohast, ilma et nad peaksid
tegelema tehniliste detailidega või erinevaid süsteeme märkama. Seejuures on raamatukogude esindajad
rõhutanud ühtsesse keskkonda info koondamise ja tegevuste konsolideerimise olulisust. Näiteks lugejaks
registreerimine toimuks ühe korra, muutes inimese automaatselt kõigi raamatukogude lugejaks, ning et
andmeid hallataks tsentraalselt (nt äpid, SAIS, ÕIS, e-kool/stuudium jne). Hetkel ei ole kõik
raamatukogud liitunud ühtsesse süsteemi. Kasutusel on üleriigilise kasutaja konto (MIRKO) ja
raamatukogu kasutaja konto, mis omavahel liidestatud ei ole. Näiteks MIRKO-s kasutaja registreerimisel
eriõiguste kohta informatsioon ei ole automaatselt kättesaadav rahvaraamatukogus ja vastupidi.47
Kõikide kasutajate andmeid hoitakse RaRa ja MIRKO teenustes 3 aastat, välja arvatud
veebiraamatukogu.ee kasutajad, kelle andmeid täna ei kustutata. Kasutajate andmete osas on ette
nähtud, et iga aasta peab kasutaja oma andmeid uuendama. Kui kasutaja logib mingisse süsteemi sisse,
siis nõutakse kasutajalt sisselogimisel oma andmete ülevaatust, eraldi teadet kasutajale ei saadeta. Juhul
kui 3 aasta jooksul kasutaja ei ole andmeid uuendanud, siis saadetakse kasutajale 1 kuu enne
kasutajaprofiili kustutamist teavitus, et teenuste viimasest kasutamisest on möödunud kolm aastat. Kui
teenuste tingimused või isikuandmete töötlemise kord muutuvad ning kasutaja ei nõustu uuendatud
tingimustega keskkonda sisselogimisel, siis kasutaja profiil säilitatakse kuni 3 aastat. Pärast selle
perioodi möödumist teeb haldur profiili kustutamiseks vastavad toimingud. Kasutaja andmeid
kontrollitakse rahvastikuregistrist alaealise ja eestkostja suhte kontrollimiseks, aga ka juhul, kui on
tekkinud võlgnevus ja see antakse üle sissenõudjale. Kui selgub, et kasutaja on surnud, siis kantakse
tekkinud võlgnevus ja kahju kuludesse, kui võlgniku lähedaste poolt võlgnevust ei likvideerita. Eraldi
47 EY, Rethink (2022). Raamatukogu kliendiuuringu kokkuvõte. [Link]
28 Lõpparuanne
teavitust RaRa isiku surma kohta rahvastikuregistrist hetkel ei saa ehk kasutajad kustutatakse kas
juhtumipõhise kontrolli tulemusena või kasutaja mitteaktiivsuse tõttu.
2.5.1. Soodustusega kasutaja
Soodustatud isikutel, näiteks lugemishäirega isikutel, on Autoriõiguse seadusest tulenevalt õigus saada
autoriõigusega kaitstud teostele tasuta ligipääs neile sobivas ligipääsetavas vormis koopiana, mis on
valmistatud spetsiaalselt nende vajadusi arvestades ja mille tegemiseks ei ole vaja autori eelnevat
nõusolekut. Teenus on suunatud eelkõige nägemispuudega ja lugemisraskustega kasutajatele. Seda
teenust on seni pakkunud Pimedate Raamatukogu, peamiselt e-teenusena veebikeskkond.ee portaalis.
Lisaks e- teenusele pakutakse ka füüsilist laenutust, näiteks helisalvestisi ning elektroonilisi teavikuid (nt
e-raamatud), mis liidetakse edaspidi E- kataloogiga. Osapoolte selgituste kohaselt on lugemishäirega
lugejate osakaal kasvamas tänu laiemale teavitustegevusele ja üleüldisele nõudlusele audioraamatute
järele. Hetkel on teenuse kasutajaid eri vanuses ja erineval tasemel infotehnoloogiliste võimekustega,
samuti elab osa kasutajaid välismaal (omavad Eesti isikukoodi ja dokumente).
Veebiraamatukogu kasutajaks saavad registreeruda Pimedate Raamatukogu lugejad, st nägemispuudega
või mõne muu trükitud teksti lugemist takistava puude, häire või haigusega inimesed. Hetkel on
paralleelselt võimalik kasutajaks registreerimine läbi viia Veebiraamatukogus ja MIRKO keskkonnas. See
tähendab, et kasutajal võib olla ainult Pimedate Raamatukogu konto või MIRKO konto. Ühtlasi ei kandu
üle eriõigused RaRa süsteemist teistesse raamatukogudesse ehk kasutaja peab oma eriõigust igas
raamatukogus eraldi tõendama. RaRa tulevikuvisioon kasutajamugavuse vaatest näeb ette liikumist ühe
kasutajakonto suunas juhul kui andmekaitse regulatsioonid seda võimaldavad.
Vastavalt raamatukogu kodulehel esitatud selgitustele võib soodustatud isikuna registreeruda juhul, kui
isikul on nägemispuue või trükitud teksti lugemist takistav puue, häire või haigus. RaRa hinnangul on
selline sõnastus uutele kasutajatele piisavaks juhiseks soodustatud staatuse taotlemisel. Samas ei ole
kehtivas seadusandlus täpselt määratletud, millised sihtrühmad sellele õigusele konkreetselt
kvalifitseeruvad, mistõttu võib tõlgendamisel esineda erinevusi.
Kuna konkreetsed sihtrühmad ei ole seadusandluses välja toodud, ei ole väga täpselt RaRa/Pimedate
Raamatukogu sihtrühmi soodustuse saamiseks piiritlenud. Tõendit võib kasutaja seejuures esitada
registreerimisel e-keskkonnas, saata e-kanali kaudu või esitada paberil raamatukogutöötajale. Praktikas
loetakse sihtrühma sobivaks näiteks ka aktiivsushäirega kasutajad, kui vastav tõend on esitatud ja
raamatukogutöötaja hinnangul asjakohane.
Kuna teenuse kasutaja nõuded ei ole üheselt selged, siis taotlevad teenusele ligipääsu ka isikud, kellel ei
ole tegelikult õigust eriõigustele ja seeläbi suurendavad koormust taotluste menetlemisel. Selle üheks
põhjuseks on asjakohase ja arusaadava nõuete loetelu puudumine, mille alusel on võimalik eriõiguse
taotlejal saada kinnitust, kas ta kuulub soodustatud isikute sihtrühma või mitte. Koormus taotluste
menetlemisel on samas RaRa töötajatel, kes peavad iga taotluse individuaalselt läbi vaatama ja hindama,
29 Lõpparuanne
sh vajadusel täpsustama kasutajate poolt esitatud andmeid. Tõendi hindamine sõltub RaRa esindajate
sõnul dokumentide korrektsusest (tihti esitatakse dokumente mitmes osas) ja esitatava tõendi sobivusest
– sisuliselt on raamatukogu töötaja ekspertarsti rollis selleks vajalikku ettevalmistust omamata, et
hinnata erivajadust lugemishäiringu kontekstis.
Samuti ei ole detailselt kirjeldatud tingimusi esitatava tõendi osas, millest kasutaja soodustuse
taotlemisel lähtuma peab. E-kataloogis võib tõendina üles laadida maksimaalselt 5 faili (PDF, Word,
JPG), aga nende sisu osas piiranguid ei ole. See tähendab, et kasutaja võib esitada puudega isiku kaardi,
pensionitunnistuse, Sotsiaalkindlustusameti puude määramise otsuse, või muu tõendi, mis on
määratletud muu seaduse, rahvusvahelise lepingu või Euroopa Liidu õigusaktiga.48 Praktikas on
olukordi, kus tõend ei sisalda informatsiooni puude või häiringu kestuse kohta. Sellisel juhul märgitakse
kasutajale eriõigus tähtajatult. Samuti, kui on raamatukogutöötaja poolt hinnatav, et kasutaja
lugemishäiring ei muutu (nt nägemine ei saa taastuda), siis märgitake eriõigus tähtajatult. Täna puudub
ka võimalus teostada järelkontrolli, kas kasutaja staatus on vahepeal muutunud (nt eriõiguse alus lõppeb
tähtajast varem või on muutunud muul põhjusel).
Oluline on märkida, et tõendi esitamine ja eriõiguse saamine ei eelda Sotsiaalkindlustusameti poolt
puude tuvastamist ja määramist49 ehk puue ei ole kasutaja eriõiguse saamise ainus alus.
Kui soodustatud isikud kasutavad autoriõigustega kaitstud teavikuid ja materjale, siis see mõjutab
vahetult autoritasusid, sest soodustatud isikutel on õigus tasuta kasutada teoseid ja nende kasutuskorrad
ei too autoritele laenutamisest saadavat tulu.50
2.5.2. Haridussüsteemi kasutaja
Kooli- ja teadusraamatukogudes registreeritakse õpilased sageli automaatselt lugejateks kooli astumisel,
kusjuures kooliraamatukogus ei ole alaealistele lugejaks registreerimiseks vaja vanema nõusolekut. See
tuleneb asjaolust, et kooliraamatukogu on osa haridusasutuse igapäevasest õppetöö korraldusest ning
selle kasutamine toetab õpekava täitmist. Seetõttu ei käsitleta lugejaks registreerimist eraldiseisva
teenusena, mis eeldaks lepingulist suhet või riskantset isikuandmete töötlemist. Õpilase isikuandmete
töötlemine kooliraamatukogus toimub kooli avaliku ülesande täitmise raames ning on seaduslik ilma
vanema eraldi nõusolekuta. 51
48 Eesti Rahvusraamatukogu seadus [Link]
49 Sotsiaalkindlustusamet [Link]
50 Autoriõiguse seadus [Link]
51 Riigi Teataja. Kooliraamatukogude töökorralduse alused [Link]
30 Lõpparuanne
Teatud juhtudel täidab kohalik rahvaraamatukogu ka kooliraamatukogu rolli ehk kirjandusele ligipääs on
ainult seal ning kooliraamatukogudes on ainult õpikute kogu. Teistes raamatukogudes nõutakse aga
alaealise registreerimisel vanema kinnitust ja nõusolekut.
Teadusraamatukogudes registreeritakse üliõpilasi lugejateks üldjuhul Riigi Infosüsteemi Ameti
autentimisteenuse (TARA) või veebivormi kaudu või raamatukogus kohapeal. Välisüliõpilaste puhul
võivad isikukoodid esialgu raamatukogusüsteemis puududa, kui Eesti isikukoodi ei ole veel väljastatud.
Teadusraamatukogudes kasutatavale e-kataloogi süsteemile ESTER vastav raamatukogusüsteem Sierra
kasutab e-kataloogis kasutaja registreerimisel ja sisselogimisel KRAS (Elneti poolt hallatav süsteem
juurdepääsulahendustele) süsteemi, mis on liidestatud TAAT52 süsteemiga. Kuna TAAT süsteemis ei ole
aga kasutaja kirje juures isikukoodi, ei ole võimalik selle kaudu registreerida teenusele neid üliõpilasi,
kellel puudub Eesti isikukood. Seega puudutab see piirang eelkõige välisõpilasi, kellel ei ole veel Eesti
isikukoodi väljastatud. TARA liidestuse kaudu saavad registreeruda need kasutajad, kellel on Eesti
isikukood olemas.
Kooliraamatukogudes kasutatakse üldiselt raamatukogusüsteemi RIKS, mis on integreeritud Stuudiumi,
eKooli, Siseveebi ja Minu Kool süsteemidega. Stuudiumi ja Siseveebiga liidestus võimaldab otse RIKS-ist
õpilaste andmeid importida ja registreerida. Minu Kooliga integratsioon võimaldab importida ka õpilaste
fotosid. Tänu Stuudiumi ja eKooli liidestusele saavad õpilased jälgida oma laenutusi ja tähtaegu otse
vastavates õppeinfosüsteemides.53
Eesti Hariduse Infosüsteemis on kasutusel HarID54, mis võimaldab ühe kasutajaga sisse logida mitmesse
rakendusse ning luua kasutajakonto alaealisele, kellel ei ole ID-kaarti ehk autentimise võimalust. HarID
on seotud isikukoodiga, mis on eestkostja poolt märgitud. See tähendab, et kasutaja on identifitseeritud,
aga kahetasandiline autentimine ei ole võimalik – HarID kasutab kasutajanime ja parooli.
Eesti hariduse infosüsteemi (EHIS), mida haldab Haridus- ja teadusministeerium, registreeritakse täna
koolide, õpilaste, pedagoogide ja õppejõudude andmed. EHIS ei hõlma aga töötajaid, kelle ametikoha
koormus on väiksem kui 3 ainepunkti, ega ka neid töötajaid, kes ei ole seotud otseselt õppetööga –
näiteks tugipersonal, haldustöötajad või muud administratiivsed ametikohad. Sellistel juhtudel peavad
ülikoolid ja teised õppeasutused või kasutajad ise vajalikud andmed raamatukogule esitama. Samuti ei
ole täna võimalik MIRKO kaudu pärida andmeid töötajate registrist selle kohta, kas isik töötab
konkreetses õppeasutuses.55 Juhul kui koolid pakuvad MIRKO e-laenutuse moodulis õppematerjale oma
52 Eesti haridus- ja teadusasutuste vahelise autentimise ja autoriseerimise taristu [Link]
53 EY (2022) Raamatukoguteenuste ärianalüüs ja teenusedisain [Link]
54 HarID [Link]
55 Töötajate register [Link]
31 Lõpparuanne
õpilastele, siis kontrollitakse nende teavikute laenutamise hetkel EHIS-sest, kas õpilasel on õigus antud
materjalidele.
Välisriigist õppima asuvad tudengid saavad ülikooli kaudu kasutajakonto, kuid sellel hetkel võib neil
puududa isikut tõendav Eesti dokument, millega tekib isikukood. Sama olukord võib esineda ka
välisriigist õpetama saabunud õppejõudude või õpetajate puhul. See tähendab, et eesti isikukoodi
olemasolul e-kataloogi kasutajaks registreerides peab inimene looma uue kasutaja, kui ta ei ole eelnevalt
raamatukogus kohapeal oma isikukoodi olemasoleva kasutajaga sidunud. Sellisel juhul võib tekkida
olukord, kus välisriigi kasutajal on kaks kasutajakirjet – üks nimeline ja teine isikukoodi põhine.
2.5.3. Volitatud kasutaja
Volitatud kasutaja all on mõeldud kasutajaid, kes osade raamatukoguteenuste kasutamisel (nt
laenutusteenus) vajavad eestkostja nõusolekut (kasutajad, keda esindatakse). Samuti peetakse volitatud
kasutaja all silmas isikut, kes on volitatud tegema toiminguid raamatukoguteenuste kasutaja nimel
(hetkel vastav teenus MIRKO-s puudub, aga osades rahvaraamatukogudes on see kasutusel).
MIRKO kasutajaks saavad registreeruda Eesti isikukoodi omavad inimesed alates 13. eluaastast. Alla 13-
aastase peab kasutajaks registreerima tema seaduslik esindaja ehk lapsevanem või eestkostja. Selleks, et
raamatukogust laenutamise teenust kasutada, peab alla 18-aastane kasutaja saama oma eeskostjalt
nõusoleku, mis vormistatakse digitaalselt ja mis kehtib kuni kasutaja 18-aastaseks saamiseni. Seejuures
alla 18-aastase isiku tekitatud kahju hüvitab tema eestkostja.56 Alaealise kasutaja seos tema eestkostjaga
kontrollitakse üle Rahvastikuregistrist.57 Lähtuvalt süsteemi tänasest ülesehitusest kontrollitakse
eestkostja olemasolu kasutaja registreerimisel. Kui eestkostja on muutunud või lapsevanema ja lapse
vaheline suhe on muutunud, siis selle kohta informatsioon kasutajate andmebaasi ja MIRKO süsteemi ei
jõua. Kuna eestkostja või lapsevanema andmeid pärast kasutaja loomist ei kontrollita, siis ei pruugi
esitatud kasutajaandmed vastata hiljem tegelikkusele.
Kui kasutaja registreeritakse raamatukogus kohapeal, siis praktikas ei küsita alati eraldi volitust
kasutajaks registreerimisel. Näiteks kui alla 13-aastane ennast kasutajaks registreerib, siis kirje võidakse
raamatukogutöötaja poolt luua ilma vastavat volitust küsimata. Ühtlasi erineb raamatukoguti praktika,
millisel viisil volitusi säilitatakse ja kas säilitatakse.
Volituste kasutamine ja määramine raamatukoguteenuse osas on veel arendamisel – MIRKO-s ei ole
täna volituse teenust. Hetkel kui isik ennast kasutajaks registreerib, siis pole osapoolte hinnangul
võimalik kontrollida, kas tegelikult on isikul õigus võtta varalist vastutust. Praktikas on esinenud
juhtumeid, kus laenutusteenust kasutas isik teise kasutaja eest, kuigi tal puudus selleks tegelik õigus.
Kuna tegemist on riskiga, mis hõlmab varalise kahju tekkimist, peetakse oluliseks selle olukorra
56 Minu Raamatukogu (MIRKO) kasutustingimused
57 Minu Raamatukogu (MIRKO) isikuandmete töötlemise kord
32 Lõpparuanne
lahendamist. RaRa-s ei ole hetkel kasutusel andmebaasi päringuid eestkostjate kohta (va alaealised),
mistõttu puudub info, kas eestkostja on määratud või kas eestkostja on muutunud.
Eestkostja määramise praktikast lähtuvalt asub eestkostja enda ülesandeid täitma alates kohtumääruse
kätte saamisest. Seejuures kohus edastab kohtumääruse rahvastikuregistrisse ja rahvastikuregistrist
nähtub eestkostja määramise järel eestkoste seadmise ulatus ning kes on eestkostjaks määratud.58 Mh
Rahvastikuregistri seaduse § 21 lg 1 näeb ette, et rahvastikuregistrisse kantavad isikuandmed on ka
eestkoste andmed ning ametiasutustel on õigus pärida andmeid eestkoste kohta.59
2.5.4. Kokkuvõte
Järgnevalt on välja toodud erikasutajate lõikes peamised sihtrühmad, nõuded kasutaja loomiseks ja
hetkeolukorda kirjeldavad asjaolud. Tegemist on 2.4 peatüki kokkuvõtva osaga, mille alusel on koostatud
tulevikukontseptsiooni alused (sisend andmevahetuse skoobile ja ulatusele, sh vajadusele). Järgmises
tabelis on kirjeldatud kasutajad, kasutaja segmendid ja kasutaja loomise alused ehk millise
informatsiooni alusel kasutaja luuakse.
Tabel 2. Kasutajad ja kasutaja loomise alused
Tabel 3 Tabel 2kirjeldab kasutajate haldamisega seonduvat hetkeolukorda ja soovitud lahendusi andmete
vahetuseks ning kasutajateekonna sujuvamaks muutmisele. Mh ei ole täna kasutusel andmenõusoleku
teenust, mis võimaldaks regulaarselt teostada andmepäringuid registritest.
58 Eestkostja teejuht [Link]
59 Rahvastikuregistri seadus [Link]
Kasutaja Kasutaja segment Kasutaja loomise alus
Soodustusega kasutaja • Nägemispuudega • Nägemiskahjustusega vaegnägija • Taju- või lugemispuudega • Võimetu raamatut
hoidma/käsitsema/silmi lugemiseks vajalikul määral fookustama või liigutama
• Puudega isiku kaart • Pensionitunnistus • Sotsiaalkindlustusameti tõend • Arstitõend puude liigi ja kestvusega • Muu seaduse, rahvusvahelise lepingu või
EL-i õigusest lähtuv tõend
Haridussüsteemi kasutaja • Õpilane • Õppejõud • Õpetaja • Koolitöötaja • Tudeng
Minu Raamatukogu (MIRKO): • Isikut tõendav dokument (autentimine) • Kooliraamatukogu:
– Õpilaspilet – Õppeklassi nimekiri
• Teadusraamatukogu (ülikoolid): – Isikut tõendav dokument
Volitatud kasutaja • Eestkostja • Seaduslik esindaja (lapsevanem) • Volitatud isik
• Rahvastikuregistri päring • Lapsevanema/eestkostja volitus • Muu isiku esitatud volikiri
33 Lõpparuanne
Tabel 3. Kasutajate haldamise hetkeolukord ja soovitud lahendused
Kasutaja Hetkeolukord Soovitud lahendused
Soodustusega kasutaja • Õigust peab kasutaja ise tõendama igas raamatukogus
• Ühtne vorm tõenditele puudub • Raamatukogutöötaja kontrollib iga
tõendit ja otsustab • Ei ole selgelt reguleeritud, kes on
õigustatud isik • Tõend ei oma alati kehtivuse lõppu • Kasutajakontosid ei suleta va kui
kasutaja ise pöördub
• Puude tõendi päring SKA-st • Päring terviseandmetest • Andmete edastamine raamatukoguvõrku • Ülevaade isikuandmetega sooritatud
toimingutest
Haridussüsteemi kasutaja • EHIS andmebaasi päringut kasutaja registreerimisel ei teostata, päring teostatakse väljaande laenutamisel
• EHIS-ses puudub alla 3AP koormusega õpetaja/õppejõud ja õppetööga mitteseotud töötajad
• Töösuhet tuleb kontrollida ülikooliga kontakteerudes
• Välismaalane registreeritakse ülikoolis ilma isikukoodita, e-kataloogis kasutaja tegemisel võib tekkida kaks kasutajat
• HarID kasutajakonto on ainult parooli põhine
• Õppematerjalid võivad olla kooli spetsiifilised (EHIS päring MIRKO-s)
• EHIS päring õppejõu, õpetaja, õpilase või tudengi osas
• Töötajate registrist päring haridusasutuses töötamise kohta
• Andmete edastamine raamatukoguvõrkku • Ülevaade isikuandmetega sooritatud
toimingutest
Volitatud kasutaja • Volitada MIRKO ei võimalda, üldjuhul on teistes raamatukogudes kasutusel kirjalikud volitused (st ühtne praktika puudub)
• Volitatud isiku esindusõiguse lõppemise info puudub
• Eestkostja määramise kohta info puudub
• Lapsevanema ja lapse vahelist suhet ei kontrollita periooditi
• Rahvaraamatukogudes võib alla 13- aastane luua ilma volituseta ja lapsevanema nõusolekuta laenutuse korral ei saa varalist kahju välja nõuda
• Ainult võlgnevuse korral kontrollitakse rahvastikuregistrist isiku andmeid
• Rahvastikuregistri päring • Volitamise võimaldamine • Andmete edastamine raamatukoguvõrkku • Ülevaade isikuandmetega sooritatud
toimingutest
Üldine • Kasutaja andmete liikumist ei ole võimalik jälgida
• Üleriigiline kasutaja ja raamatukogu kasutaja ei ole omavahel ühendatav
• Ainult võlgnevuse korral kontrollitakse käsitsi rahvastikuregistrist isiku elusolekut ja andmeid
• Personaalseid pakkumisi tellida ei saa • Kasutajatingimustega mittenõustumise
korral 3 aasta möödumisel kasutaja konto kustutakse
• Iga-aastaselt on nõutav kasutajakonto uuendamine
• Rahvastikuregistri päring • Andmejälgija teenuse rakendamine • Nõusolekuteenuse rakendamine
34 Lõpparuanne
3. Tulevikukontseptsioon
Järgmises peatükis antakse ülevaade tulevikukontseptsiooni alustest, raamatukoguteenustest
sündmusteenuste lõikes ja raamatukogu võimalikest kasutajateekondadest. Tulevikukontseptsiooni
peatükk hõlmab endast ka õiguslikke aluseid, IT arhitektuurilist visiooni ja tegevuskava ning teenuste
arenduse võimalikku maksumust.
3.1. Tulevikukontseptsiooni alused
Peamine eesmärk on tulevikukontseptsioonist lähtuvalt automatiseerida andmevahetust MIRKO
(tuleviku ÜÜRS-i E-kataloog) ja registrite vahel ning võimaldada raamatukogude vahelist kasutajate
andmete edastamist. Selline lahendus vähendab andmete dubleerimist ning vähendab oluliselt kasutajate
koormust seoses vajalike toimingute teostamisega. Kavandatav süsteem toetab ka ühekordse
andmeesitamise põhimõtet (once-only principle), mille kohaselt ei pea kodanikud ja ettevõtted esitama
sama teavet riigiasutustele korduvalt. See põhimõte on sätestatud Avaliku teabe seaduses (§ 43¹)60 ning
on kooskõlas Euroopa Liidu digitaalse ühtse värava määrusega (EL) 2018/172461, mis nõuab
liikmesriikidelt piiriülese andmevahetuse võimaldamist ja proaktiivsete teenuste arendamist. Lisaks
kehtestab Vabariigi Valitsuse 25.05.2017 määrus nr 8862 teenuste korraldamise ja teabehalduse nõuded,
sh sündmusteenuste ja proaktiivsete teenuste rakendamise põhimõtteid.
Selleks, et andmevahetus toimuks automaatselt ja kasutajatele läbipaistvalt on oluline rakendada
andmenõusolekuteenust63 ja andmejälgijat64, mis annab kasutajale ülevaate tema isikuandmetega seotud
toimingutest. Andmevahetuse võimaldamine eeldab kasutajapoolset nõusolekut ja temapoolset
võimalust määrata andmete kasutuse ulatust, sh anda luba ühekordselt või perioodiliselt ning
tähtajaliselt või tähtajatult. Lisaks eeldab andmenõusolekuteenuse kasutamine kasutaja õigust oma
andmete töötlemise volitus igal hetkel peatada.
Üleriigilise kasutaja osas on RaRa vaatest oluline, et laenutusteenuse kasutamisel tekib kasutajal
võimalus saada konkreetse raamatukogu kasutajaks, see tähendab, et vastutus laenutuse osas tekib
isikule konkreetse raamatukogu ees, kust kasutaja raamatu laenutab. Samuti tekiks võimalus, et MIRKO-
s registreerimisel saaks kasutaja anda nõusoleku oma andmete edastamiseks teistele raamatukogudele,
mille tulemusel saaks ta olla nö kõigi või valitud raamatukogude kasutaja.
60 Riigi Teataja. Avaliku teabe seadus [Link]
61 Euroopa Liidu määrus (EL) 2018/1724 [Link]
62 Riigi Teataja. Teenuste korraldamise ja teabehalduse alused [Link]
63 Andmenõusoleku teenuse kirjeldus [Link]
64 Andmejälgija [Link]
35 Lõpparuanne
Käesolev tulevikukontseptsioon lähtub kolmest peamisest kasutajagrupist (st soodustusega kasutaja,
haridussüsteemi kasutaja ja volitatud kasutaja) ja näeb ette, et nende kasutajagruppide lõikes on
MIRKO-le võimaldatud ligipääs kasutajatega soetud informatsioonile neid iseloomustavate tunnuste
identifitseerimiseks. Järgnevas tabelis (Tabel 4) on kirjeldatud kasutajagruppide lõikes neid kirjeldavad
tunnused ja ärivajadused nende tunnuste olemasolu kontrollimiseks teistest riigi andmekogudest.
Kasutajagrupp Tunnus Ärinõuded
Soodustusega kasutaja Määratud on puue SKAIS2-s või väljastatud tervisetõend Tervise Infosüsteemist
1. Kasutaja registreerimisel või kasutaja poolt oma andmete muutmisel tehakse andmepäring.
2. Kontrollitakse SKAIS2-is määratud puude liiki ja selle kehtivust. 3. Kontrollitakse tervisetõendi olemasolu Tervise Infosüsteemis.
Tervisetõend peab olema väljastatud standardiseeritud kujul lugeja eriõiguse taotlemise eesmärgil.
4. Iga-aastasel kasutaja andmete uuendamisel küsitakse nõusolekut korduspäringute teostamiseks.
Haridussüsteemi kasutaja
Kantud EHIS-sesse või märgitud haridusasutuse töötajaks TÖR-is
1. Kasutaja registreerimisel ja laenutamisteenuse kasutamisel tehakse andmepäring.
2. Kontrollitakse EHIS-sest kasutaja olemasolu, õppeasutust, õppeklassi või kursust.
3. Kontrollitakse TÖR-is töösuhte olemasolu õppeasutusega, st töökoha aadress ja töösuhte kehtivut. Kui tööandjaks on KOV (nt vallavalitsus), saab kooli tuvastada töökoha aadressi põhjal, võrreldes seda EHIS-es registreeritud kooli aadressiga.
4. Iga-aastasel kasutaja andmete uuendamisel küsitakse nõusolekut korduspäringute teostamiseks.
Volitatud kasutaja Märgitud on eestkostja või lapsevanem/esindaja RR-s
1. Kasutaja registreerimisel tehakse andmepäring. 2. Kontrollitakse RR-s, kas kasutajal on kehtiv eestkoste- või
esindusõigus ning kas isik, kes on märgitud eestkostjaks või esindajaks, omab tegelikult vastavat õigust seoses konkreetse kasutajaga.
3. Regulaarset kontrolli (nt igal teenuse kasutamisel või autentimisel) ei rakendata – volituse kehtivust hinnatakse üksnes registreerimisel. Tulevikus võiks kaaluda automaatse korduskontrolli rakendamist, et tagada volituse kehtivus kogu teenusekasutuse vältel.
Tabel 4. Päringute teostamine kasutajatunnuste identifitseerimiseks.
Päringute teostamise eelduseks on andmevahetuse olemasolu andmekogudega, kus vastav informatsioon
kasutajate kohta on olemas. Selleks kaardistati võimalikud andmekogud ja valideeriti nende asjakohasust
ja sobivust andmeallikatena. Järgnevalt on välja toodud andmekogude kaardistuse tulem (vt Tabel 5),
mis käsitleb potentsiaalseid andmekogusid, kus on kasutajate tunnuste tuvastamiseks asjakohane
andmestik olemas. Mh analüüsiti e-õppeinfosüsteemide andmekogude asjakohasust, aga tulenevalt
rahvaraamatukogude andmete hoiustamise killustatusest, otsustati nende raamatukogude andmekogusid
detailsemalt mitte vaadelda.
Asutus Andmekogu Kogutavad andmed analüüsi seisukohast
Maksu- ja Tolliamet Töötamise register • Isikukood • Ees- ja perekonnanimi • Sünniaeg (kui isikukood puudub) • Töötamise alustamise kuupäev • Töötamise liik • Tööaja määr • Töötaja ametinimetus • Töökoha aadress
36 Lõpparuanne
Asutus Andmekogu Kogutavad andmed analüüsi seisukohast
Haridus- ja Teadusministeerium
Eesti haridus- ja õppeinfosüsteem (sh HarID)
• Isikukood või sünniaeg • Ees- ja perekonnanimi • Töökohaks oleva õppe- või teadusasutuse registreerimiskood ja
nimi • Ametikoht või ametikohad (akadeemiline töötaja) • Töötamise algus töökohaks olevas õppeasutuses • Akadeemilise töötajana töötamise alus (lepingu liik), algus ja
lõpp ning ametikoha koormus (…) • Töölepingu kestus • Töötamise lõpp (kuupäev lahkumisel) • Elukohamaa • Välisüliõpilane • Rahvastikuregistri järgne kohaliku omavalitsuse üksus • Rahvastikuregistri järgne aadress või sideaadress • Õppeasutusse õppima asumine või immatrikuleerimine (kood)
ja õppeasutusse õppima asumise või immatrikuleerimise kuupäev
• Õpingutega seotud andmed (nt klass, kursus jne)
Sotsiaalkindlustusamet Sotsiaalkaitse Infosüsteem • Eesnimi • Perekonnanimi • Isikukood/sünniaeg • Puude määramise otsus, sh puude liik, puude raskusaste,
funktsiooni kõrvalekalle, diagnoos jm • Puude määramise otsuse kehtivus
Tervise ja Heaolu Infosüsteemide Keskus
Tervise infosüsteem • Isikukood või muu ID • Isikut tõendava dokumendi number • Isikut tõendava dokumendi liik • Ees- ja perekonnanimi • Sünniaeg • Diagnoos
Siseministeeriumi infotehnoloogia- ja arenduskeskus
Rahvastikuregister • Eestkostja andmed • Lapse esindaja andmed
Ülikoolid Õppeinfosüsteem Andmete koosseis on samalaadne võrrelduna Eesti haridus- ja õppeinfosüsteemiga. Käesolevas analüüsis detailsemalt õppeinfosüsteeme ei vaadeldud.
Tabel 5. Andmekogud ja kogutavad andmed
Alljärgnevalt on esitatud andmekogude detailsem ülevaade, sealhulgas andmete struktuur,
kasutuspraktikad ning tuleviku liidestusvõimalused ja arendusvajadused. Ülevaade põhineb Riigi
Infosüsteemi Haldussüsteemi andmetel ning asutustega läbiviidud intervjuude sisendil.
3.1.1. Töötamise register (TÖR)
Töötamise registri andmete struktuur ja kasutuspraktikad
Töötamise register on töötamisega seotud infot koondav register, mida peab Maksu- ja Tolliamet.
Töötamise registris registreeritakse töötamise alus/liik, ametinimetus, tööaja määr, töökoha asukoht
(aadress), töötamise peatamine, riigikaitselise ametikoha (RKA) märge, tööle asumise ja töö lõpetamise
aeg, tööd võimaldav isik, tööd tegev isik ja elutähtsa teenuse osutaja taustakontrollile allutatud isiku
(TKA) märge.65
65 Riigi Infosüsteemi haldussüsteem, Töötamise register (TÖR) [Link]
37 Lõpparuanne
Andmete täpsus ja ajakohasus sõltub tööandja sisestamise praktikast ning kehtivatest reeglitest. Kuigi
tööandja võib olla üldisemalt märgitud (nt kohaliku omavalitsuse üksus), peab töökoha asukoht olema
registreeritud reaalse töökoha aadressina, näiteks konkreetse haridusasutuse aadressina. See nõue
tuleneb TÖR-i struktuurist, kus asukoht viitab füüsilisele töö tegemise kohale, mitte tööandaja
juriidilisele aadressile.
Andmete usaldusväärsus sõltub sisestamise täpsusest ja kontrollmehhanismide olemasolust, mis
haridusvaldkonnas võivad olla paremini rakendatud, kui mujal. Töötamise registri kontaktisikuga
intervjuud läbi viies selgus, et andmete sisestamise järelkontrolli TÖR-is ei teostata, st andmete õigsuse
eest vastutab täielikult andmete sisestaja.
Tuleviku liidestusvõimalused ja arendusvajadused
Maksu- ja Tolliameti sõnul TÖR-i andmete liidestamine teiste teenustega eeldab selget õiguslikku alust,
mis on hetkel eelnõuna menetlemisel. Liidestuse ajakava sõltub andmevajaduse täpsest määratlemisest
ja rahastusest, kuid Maksu- ja Tolliamet ei näe võimalust enne 2027. aastat antud arendustööd ette võtta
eelkõige lähtuvalt sellest, et arendustööde nimekiri on pikk ning asutusi, kes soovivad andmeid liidestada
TÖR-iga on palju. See tähendab, et antud arendustööd on võimalik ette võtta alates 2027. aastast, millega
peab RaRa arvestama.
Andmete jagamine RaRa ja TÖR-i vahel peab toimuma sündmuspõhiselt ja minimaalselt, keskendudes
ainult vajalikele andmekategooriatele. REST66-teenuste kasutamine on levinud arhitektuuriline stiil API-
de67 kujundamisel ning see on eelistatud tehniline lahendus RaRa ja TÖR-i omavaheliseks liidestamiseks,
võimaldades paindlikumat andmevahetust võrreldes klassikalise X-tee lahendusega.
Õiguslik volitus ja nõusolekuteenuse rakendamine on kriitilised komponendid, mis määravad, kas ja
kuidas andmeid saab edastada. Süsteemi arendamisel tuleb arvestada, millises protsessis andmeid
kasutatakse, millised andmed on vajalikud ja kuidas tagada nende sihipärane liikumine.
3.1.2. Eesti Hariduse Infosüsteem (EHIS)
Eesti Hariduse Infosüsteemi andmete struktuur ja kasutuspraktikad
Eesti Hariduse Infosüsteem (EHIS) on riiklik andmekogu, mis koondab haridussüsteemi puudutavaid
andmeid.68 Registrisse kantakse andmed (üli)õpilaste, õpetajate ja õppejõudude, lõpudokumentide,
66 Vikipeedia, REST [Link]
67 Vikipeedia, Rakendusliides [Link]
68 Eesti Hariduse Infosüsteem [Link]
38 Lõpparuanne
õppetoetuste ja stipendiumite, õppe- ning koolitusasutuste, õppekavade ning koolitus- ja tegevuslubade,
majandustegevusteadete ning õppe läbiviimise õiguse kohta.69
EHIS on üles ehitatud mitmetasandiliselt, hõlmates erinevaid registreid ja alamregistreid, mis
võimaldavad struktureeritud andmehaldust. Selline ülesehitus toetab andmete tõhusat haldamist ja
juurdepääsu, võimaldades kasutajatel teha päringuid konkreetsete haridusvaldkondade kohta.
Andmete tõesus EHIS-es sõltub sisestamise ajastusest. Õppeaasta alguses võivad andmed olla
puudulikud või hilinenud, mistõttu kasutatakse ajutisi andmeid või prognoose süsteemi toimimise
tagamiseks. Kasutajad on leidnud lahendusi, rakendades alternatiivsed andmeallikad või ajutisi
meetmeid, kuni aktuaalsed andmed on kättesaadavad.
EHIS võimaldab pärida õpetajana töötamise andmeid, sealhulgas kohaliku omavalitsuse alla kuuluvates
põhikoolides ja gümnaasiumides, samuti õppejõuna töötamise andmeid. Samas ei kajastu EHIS-es
töötajad, kelle koormus on alla 3 ainepunkti või kes ei ole otseselt seotud õppetööga, nagu tugipersonal ja
haldustöötajad.
Andmete liikumine EHIS-e ja teiste süsteemide vahel toimub riigi andmevahetuskihi (X-tee) vahendusel
liideste (API) kaudu, mis võimaldavad andmete sünkroonimist ja vahetust. EHIS-ega on liidestunud
mitmed haridusasutused, kohalikud omavalitused ja teised haridusega seotud organisatsioonid.
Tuleviku liidestusvõimalused ja arendusvajadused
Eesti Hariduse Infosüsteemi (EHIS) arenduste suund liigub järjest enam kasutajamugavuse,
funktsionaalsuse ja süsteemidevahelise koostöö parandamise suunas. Üheks oluliseks arengusuunaks on
EHIS-e liidestamine teiste riiklike infosüsteemidega, sealhulgas Eesti Rahvusraamatukogu
infosüsteemidega, et tagada haridusandmete tõhus haldus, säilitamine ja taaskasutus.
Liidestamine EHIS-e ja Eesti Rahvusraamatukogu vahel on tehniliselt võimalik läbi X-tee
andmevahetusplatvormi, mis võimaldab turvalist ja standardiseeritud andmevahetust. Selleks tuleb
tagada süsteemide arhitektuuriline sobivus, dokumenteerida liidestusnõuded ning kooskõlastada
andmevahetus vastavalt riiklikele infosüsteemide haldusprotseduuridele. Arendusprotsess hõlmab
liideste loomist või kohandamist, testimist ning turvanõuete täitmist. Kui kõik tehnilised ja õiguslikud
eeldused on täidetud, saab liidestuse kasutusele võtta ning tagada selle jätkusuutlik toimimine. Alla 3
EAP-e ametikoha koormusega ning muude akadeemiliste ja mitte-akadeemiliste töötajate puhul peab
RaRa tegema ligipääsuõiguse tuvastamiseks päringu TÖR-i.
Liidestusprojekti ajakava sõltub osapoolte valmisolekust ja ressurssidest. Haridus- ja
Teadusministeeriumi sõnul tuleb varakult arendusplaanidesse sisse planeerida RaRa soovid, kuid tuleb
69 Riigi Infosüsteemi haldussüsteem, EHIS [Link]
39 Lõpparuanne
arvestada, et liidestusprojekti elluviimine võib võtta aega 6-12 kuud, mida on näidanud sarnased
projektid. Arenduste käigus pööratakse tähelepanu ka andmenõusolekuteenusega liitumisele, mis tagab
andmete kasutamise läbipaistvuse ja turvalisuse. Samuti on fookuses autentimis- ja
autoriseerimismehhanismide täiustamine, et kaitsta andmeid volitamata juurdepääsu eest.
Lisaks tehnilistele arendustele rõhutatakse vajadust kasutajate koolituse ja tugiteenuste järele, et tagada
süsteemi tõhus kasutamine. Kavandatakse koolitusprogramme ja tuge, mis aitavad kasutajatel paremini
mõista süsteemi võimalusi ja piiranguid. Samuti on oluline pidev andmete kvaliteedi parandamine,
milleks rakendatakse erinevaid tööriistu ja meetodeid. Koostöö teiste asutustega, sealhulgas kultuuri- ja
teadusasutustega, on võtmetähtsusega, et tagada andmete ühtsus ja sujuv liikumine erinevate
infosüsteemide vahel.
3.1.3. Sotsiaalkaitse Infosüsteem (SKAIS)
Sotsiaalkaitse Infosüsteemi andmete struktuur ja kasutuspraktikad
Sotsiaalkaitse infosüsteem (SKAIS) on Eesti riiklik andmekogu, mida haldab Sotsiaalkindlustusamet.
Infosüsteemi eesmärk on toetada avalike ülesannete täitmist, sealhulgas riiklike toetuste, pensionide,
hüvitiste ja elatisabi määramine ja maksmine, ohvriabi korraldamine, puude raskusastme tuvastamine,
abivahendite, sotsiaalse rehabilitatsiooni ja erihoolekandeteenuste haldamine.70 SKAIS on osa riigi
infosüsteemist ja selle kasutamine toimub vastavalt Sotsiaalkaitse infosüsteemi põhimäärusele71 ja
Sotsiaalseadustiku üldosa seadusele.72
SKAIS2 süsteemis on talletatud mitmed puude tuvastamisega seotud andmed, sealhulgas puude liik,
raskusaste ja funktsioonihäired. Samas ei kajastu süsteemis need isikud, kes ei ole puuet taotlenud,
mistõttu ei pruugi andmestik olla täielik, kui eesmärk on tuvastada potentsiaalselt soodustatud
kasutajaid, kellel on eriõigus teenustele.
Andmete ajakohasus sõltub otsuste kehtivusest ja muudatustest. Kui puude otsus lõpetatakse
ennetähtaegselt ja tehakse uus otsus, kajastub see infosüsteemis, sealjuures on nähtavad nii uue otsuse
alguskuupäev kui kehtivuse lõpp. Seega on andmed süsteemis olemas, kuid praegune X-tee teenus ei
võimalda pärida puudeotsuse kehtivuse kuupäevi, vaid tagastab ainult jah/ei vastuse isikukoodi alusel.
See tähendab, et kuigi SKAIS2-s on vajalikud andmed olemas, ei ole nende detailne pärimine tehniliselt
veel võimalik olemasoleva teenuse kaudu.
Tuleviku liidestusvõimalused ja arendusvajadused
70 Sotsiaalkaitse Infosüsteem [Link]
71 Sotsiaalkaitse infosüsteemi põhimäärus [Link]
72 Sotsiaalseadustiku üldosa seadus [Link]
40 Lõpparuanne
RaRa jaoks on oluline, et tulevikus oleks võimalik ÜÜRS liidestada SKAIS2 infosüsteemiga, et
automatiseerida soodustatud kasutajate staatuse kontrolli ning pakkuda teenuseid tõhusamalt neile,
kellel on tervislikel põhjustel erivajadused. Selline liidestus võimaldaks vähendada käsitsi tehtavaid
toiminguid ja parandada andmete kvaliteeti raamatukoguteenuste pakkumisel.
Liidestus Sotsiaalkindlustusameti SKAIS2 ja ÜÜRS vahel eeldab selget õiguslikku alust (nt avaliku
ülesande täitmine või seadusjärgse kohustuse täitmine vastavalt IKÜM artiklile 6, täpselt määratletud
andmekoosseise ja eesmärke ning vastavust X-tee ja RIHA (Riigi infosüsteemi halduse infosüsteem73)
tehnilistele ja halduslikele nõuetele. Andmevahetus peab olema sihipärane ja õigustatud, keskendudes
üksikisiku staatuse valideerimisele. Masspäringuid tuleb vältida. Praegu on olemas X-tee teenus, mis
võimaldab isikukoodi alusel kontrollida puude olemasolu, kuid ei anna infot otsuse kehtivuse ega
sisuliste detailide kohta. Kuigi SKAIS2-s on puudeotsuse kehtivuse andmed olemas, ei võimalda
praegune X-tee teenus neid pärida – seega ei ole andmete automaatne edastamine RaRa ja SKAIS2 vahel
tänasel hetkel tehniliselt ega õiguslikult võimalik.
Tulevikus tuleb arendusvajaduste kavandamisel arvestada eelkõige sellega, et igasugune liidestus peab
olema kooskõlas kehtiva õigusraamistikuga ning andmetöötluse alused peavad olema selgelt määratletud
ja dokumenteeritud.
Arendusvajaduste lisamine SKAIS-i teekaardile eeldab nende kaitsmist juhtrühmas ning
arendusprotsessi integreerimist seadusloomega. Arenduste ajakava on tihe – 2026. ja 2027. aasta
plaanid on sisuliselt täis, mistõttu suuremad muudatused on realistlikud alles alates 2028. aastast.
Arendustööde maksumus sõltub teenuse keerukusest, kuid keskmiselt võib see ulatuda 50 000 euroni,
millele lisandub käibemaks. Tulevikus võivad Euroopa Liidu puudega isiku digikaardi lahendused
pakkuda uusi võimalusi andmete valideerimiseks, kuid need on hetkel alles disainifaasis.
3.1.4. Tervise Infosüsteem (TIS)
Tervise infosüsteem (TIS) on keskne riiklik andmekogu, mille kaudu saavad tervishoiuteenuste osutajad,
näiteks arstid ja õed omavahel andmeid vahetada ning tutvuda teiste spetsialistide poolt patsiendi kohta
edastatud terviseandmetega. Tervishoiuteenuse osutajatel on kohustus andmeid Tervise infosüsteemi
(TIS) edastada.74
RaRa projektis kavandati TIS-i liidestamist ÜÜRS-iga, et võimaldada isiku tervisetõendi päringut ning
selle alusel soodustatud kasutaja staatuse määramist. Sotsiaalministeeriumi sõnul on TIS sulgemisel ning
arutamisel on eri süsteemide ühendamine, mistõttu ei ole lähiajal võimalik terviseandmeid
73 RIA andmevahetuse abikeskus, RIHA olemus ja põhimõtted [Link]
74 Tervise infosüsteem [Link]
41 Lõpparuanne
infosüsteemist automaatselt pärida. RaRa peab oma liidestusvajadused tulevikus esitama
Sotsiaalministeeriumile, kes koordineerib sotsiaalvaldkonna infosüsteemide arendusi.
3.1.5. Rahvastikuregister (RR)
Rahvastikuregistri andmete struktuur ja kasutuspraktikad
Rahvastikuregister on andmekogu, mis koondab rahvastikuregistri andmesubjektiks olevate isikute
peamised isikuandmed. Rahvastikuregistri andmeid kasutatakse riigile, omavalitsusele ning füüsilistele
või juriidilistele isikutele pandud avalike ülesannete täitmiseks. Nende täitmisel lähtutakse
rahvastikuregistrisse kantud põhiandmetest. Registrit haldab ja arendab vastutava töötlejana
Siseministeerium ja volitatud töötlejana Siseministeeriumi infotehnoloogia- ja arenduskeskus (SMIT).75
Rahvusraamatukogu juurdepääsulahendus on liidestatud Rahvastikuregistri X-tee teenusega RR86, mis
võimaldab tuvastada alaealised lapsed ning kõik eestkostetavad, sealhulgas täisealised. Teenus ei piirdu
ainult alaealiste eestkostetavate või eestkostjatega, vaid annab laiemat infot. Kasutusel on ka päring
RR86LapseVanemad.v1, mis võimaldab tuvastada lapse vanema või eestkostja. Andmed on juba hetkel
kättesaadavad ja kasutatavad reaalajas.
Isiku surma tuvastamiseks on võimalik kasutada teenust RR404, mis sisaldab surma kuupäeva, isiku
staatust (E-elus, S-surnud, P-andmed puuduvad). Teenuse RR404_isik kaudu kontrollitakse täna isiku
sissekirjutuse aadressi kohaliku omavalitsuse (KOV) täpsusega. KOV andmeid kasutatakse statistilistel
eesmärkidel, näiteks kord aastas kindla kuupäeva seisuga. Surmaandmeid saab seega regulaarselt
kontrollida sama teenuse kaudu. Kui üksikpäring ei ole piisav, on võimalik arendada täiendav teenus, mis
väljastab kõikide surnud isikute isikukoodid kindla kuupäeva seisuga. Sellise teenuse kasutamiseks tuleb
taotleda eraldi juurdepääsu.
Tuleviku liidestusvõimalused ja arendusvajadused
Rahvastikuregistri süsteemid on liidestatud mitmete X-tee teenustega, mis võimaldavad reaalajas
andmepäringuid. Hetkel on testimisel uued REST-põhised X-tee teenused, millele tuleb üle minna
hiljemalt 31.12.2026. See muudatus tähendab vajadust olemasolevate SOAP-põhiste teenuste
ümberkujundamiseks REST-teenusteks, süsteemide testimist ning valideerimist uue liidestusloogika
alusel. Arendustöö maht sõltub liidestatavate teenuste arvust, olemasolevate süsteemide valmisolekust
ning vajadusest arendada uusi päringumooduleid.
Täielik liidestus Rahvastikuregistriga eeldab kõigi vajalike päringute kaardistamist, REST-teenuste
rakendamist ning süsteemide valmisolekut andmete reaalajas töötlemiseks. Koostöö Siseministeeriumi ja
SMIT-i esindajatega on vajalik juurdepääsude taotlemiseks ja arenduste koordineerimiseks.
75 Rahvastikuregister [Link]
42 Lõpparuanne
Rahvastikuregister on liitunud andmejälgija teenusega, mis suurendab andmekasutuse läbipaistvust
ning tagab andmekaitse nõuete täitmise.
3.1.6. Õppeinfosüsteemid (ÕIS)
ÕIS-2 on ametlik õppeinfosüsteem, mida kasutavad õpingute planeerimiseks, õppetöö läbiviimiseks ja
selles osalemiseks üliõpilased, õppejõud ning mitteakadeemiline personal. Infosüsteemi eesmärk on
ühtse ja turvalise internetipõhise infokeskkonna võimaldamine kõrg- ja kutsekoolidele õppetööga seotud
informatsiooni haldamiseks.
Õppeinfosüsteemide arendamine ei toimu keskselt, mistõttu sõltuvalt õppeasutustest on jooksvalt
teostatud erinevaid süsteemi edasiarendusi. Valdkond on seetõttu killustunud ja võimalikud liidestused
õppeinfosüsteemiga tähendavad iga osapoolega eraldiseisva andmevahetuse loomist, mis võib osutuda
ebamõistlikult ressursikulukaks. Samuti on teadaolevalt ülikoolid välja töötamas kava uue
õppeinfosüsteemi loomiseks, mis vastaks paremini nende tänastele vajadustele.
Eeltoodust tulenevalt käesoleva projekti raames õppeinfosüsteemidega andmevahetuse loomist
täiendavalt ei ole käsitletud, kuivõrd sama andmestik on kättesaadav ka Eesti Hariduse Infosüsteemis.
3.2. Raamatukoguteenused sündmusteenuste kontseptsioonis
3.2.1. Sündmusteenused raamatukoguteenuste kontekstis
Sündmusteenused on osa sündmuspõhisest arhitektuurist (Event-Driven Architecture, EDA), mis
kujutab endast tarkvaraarhitektuuri mustrit, kus süsteemi komponendid suhtlevad üksteisega
sündmuste kaudu. Sündmus on süsteemis toimunud märkimisväärne muutus – näiteks kasutaja tegevus,
andmeoleku muutus või süsteemisisene sündmus. EDA eesmärk on luua lahtiselt seotud, paindlikke ja
reaalajas reguleerivaid süsteeme, mis võimaldavad komponentidel töötada sõltumatult ja paralleelselt.
EDA tugineb kolmele põhikomponendile:
1. Sündmuse tootja (producer) – komponent, mis genereerib sündmuse.
2. Sündmuse edastaja (event broker/router) – vahendaja, mis suunab sündmuse edasi.
3. Sündmuse tarbija (consumer) – komponent, mis reageerib sündmusele.
Sündmusteenuste kontseptsioon rakendab EDA põhimõtteid avalike teenuste pakkumisel, eesmärgiga
muuta nende kasutamine inimese jaoks võimalikult lihtsaks ja mugavaks. Teenused koondatakse üheks
43 Lõpparuanne
sujuvaks elu- või ärisündmusteenuseks, kus riigi toimimise keerukus jääb kasutajale nähtamatuks.
Teenuse osutamine initsieeritakse võimalusel automaatselt, kui vajalikud andmed on olemas. 76
Raamatukoguteenused, nagu laenutamine ja kasutaja haldamine, sobituvad sündmusteenuste
raamistikku kui osa elusündmusest, näiteks:
• Laenutamine võib olla seotud inimeste terviseandmete muutumisega või muutustega, mis on
seotud eestkostja määramisega või lapsevanema andmete muutumisega.
• Kasutaja haldamine võimaldab sündmuse kontekstis automaatselt uuendada kasutaja olekut (nt
aktiivne/mitteaktiivne kasutaja, eriõiguse olemasolu või lõppemine, alaealise täisealiseks saamine,
eestkostja olemasolu või muutumine) ja kontaktandmeid (nt aadressi, e-posti või telefoninumbri
muutus) või ligipääsuõigusi (nt laenutusõiguse kehtivus, juurdepääs piiratud kogudele), kui need on
andmekogudes muutunud.
Selline lähenemine võimaldab raamatukoguteenustel olla aktiivne osa sündmusteenusest, pakkudes
kasutajale sujuvat ja olukorrale vastavat teenust. Näiteks abiellumise sündmusteenuse puhul saab
inimene lisaks digitaalsele abieluavaldusele automaatselt uuendada oma raamatukogu kasutajakonto uue
nimega. Samuti võib süsteem soovitada pereeluga seotud kirjandust, mis sobib uue eluetapiga. Kasutaja
ei pea ise erinevate asutuste poole pöörduma ning teenus toimib taustal ja on kasutajale nähtamatult
mugav.
Sarnane lähenemine kehtib ka laenutamise puhul. Näiteks kui inimene jääb pensionile, võib
sündmusteenus automaatselt pakkuda talle võimalust pikendada raamatukogu laenutamise tähtaegu,
saada ligipääsu eritingimustega teenustele (nt pikem laenutusaeg või tasuta e-raamatud) ning soovitada
temaatilist kirjandust, mis toetab uue eluetapi vajadusi ja huve. Teenus kohanduks kasutajaolukorrale,
ilma, et ta peaks ise eraldi taotlusi esitama.
Raamatukoguteenuste sidumine sündmusteenustega aitab kaasa Eesti digiühiskonna eesmärkidele:
vähem bürokraatiat, rohkem kasutajakesksust ja kulutõhusust.77
3.2.2. Laenutamine ja kasutaja haldamine sündmuspõhises raamistikus
Sündmuspõhises kontseptsioonis käsitletakse raamatukoguteenustena järgnevaid lugejatele suunatud
teenuseid: laenutamine ja kasutaja haldamine.
Raamatukoguteenuste kasutamisel tehakse avaliku ülesande täitmiseks ja päringud teistesse
andmekogudesse, et tuvastada kasutaja eriõiguste olemasolu soodustuste saamiseks või ligipääsu
76 Event-Driven Arhitecture (EDA) [Link]
77 Riigi Infosüsteemi Amet, Sündmusteenuste platvorm [Link], Justiits- ja Digiministeerium, Sündmusteenused [Link]
44 Lõpparuanne
andmiseks neile suunatud materjalidele (nt kooli õppematerjalid), samuti teovõime olemasolu
materiaalse vastutuse võtmiseks (sh vajadusel volitus või lapsevanema nõusolek), mis laenutusega
kaasneb. Kui päringu käigus selgub, et kasutajal on määratud eeskostja, ei ole tema antud nõusolek
kehtiv ning päringut ei tohiks teha ilma eestkostja loata. Alaealise puhul tuleb päringu tegemiseks
üldjuhul küsida lapsevanema või eeskostja nõusolekut või peab päringu tegemise õiguslik alus tulenema
seadusest.
Järgnevas tabelis (Tabel 6) kirjeldatud teenused ja kasutatavad süsteemid.
Teenus Kirjeldus Süsteemid
Laenutamine Laenutusteenuse kasutaja on end raamatukogusüsteemis või raamatukogu jaoks tuvastanud ning saab teha teavikute ja esemete laenutamise, reserveerimise ja tagastamisega seotud tegevusi. Laenutamisteenus hõlmab kojulaenutust, kodulaenutust, raamatukogudevahelist laenutust (RVL), seadmete ja asjade kojulaenutust, raamatukapi või pakiautomaadi kasutamise ning iseteeninduskioski kasutamist. Laenutamisteenuse kasutamisel kontrollitakse kasutaja õigusi – näiteks, kas on määratud eestkostja või kas alaealisel kasutajal on kehtiv volitus. Kui tuvastatakse, et kasutajal on eeskostja, tuleb päringu tegemiseks saada eeskostja nõusolek. Samuti tuleb alaealise puhul päringu tegemiseks küsida lapsevanema või eestkostja nõusolekut, va juhul, kui päringu tegemise õiguslik alus tuleneb seadusest.
• URRAM • RIKS • Sierra • ÜÜRS • Raamatukogu kodulehekülg • Raamatukapp • Iseteenindus Andmekogu kuhu tehakse päring: • EHIS • TÖR • RR
Kasutajate haldamine
Kasutajate haldamine sisaldab raamatukogu lugejate kasutajakontode haldamisega seotud tegevusi: kasutajaks registreerimine, andmete vaatamine ja muutmine, kasutaja kustutamine, kasutaja tegevuste registreerimine ja analüüs ning kasutajaga kontakteerumine. Kasutajate haldamine hõlmab ka RR-i andmekogu päringuid, et tuvastada kasutaja eestkoste ja alaealise/lapsevanema seoseid, sh kasutajakonto sulgemise alused kui isiku kohta on registrisse esitatud surmateade.
• ÜÜRS • Telefon • E-kiri • Sotsiaalmeedia Andmekogu kuhu tehakse päring: • RR • SKAIS • EHIS • TÖR • Tervise infosüsteem
Tabel 6. Sündmuspõhise kontseptsiooni raamatukoguteenused
Järgmises peatükis on detailsemalt kirjeldatud raamatukoguteenuste kasutajateekonnad võttes aluseks
eelnevalt kirjeldatud teenused.
3.3. Raamatukoguteenuste võimalikud kasutajateekonnad
Kasutajateekonna kirjelduse eesmärgiks on aidata tuvastada kasutaja vajadused, et mõista kasutaja
eesmärke ja konteksti, visualiseerida interaktsioone süsteemiga ning tuua välja võimalikud kitsaskohad
ja parendusvõimalused.
Käesolevas peatükis on kasutajateekonnad kirjeldatud teenuste lõikes. Iga teenuse puhul on välja toodud
peamised etapid ja tegevused, sh andmekogu päringud ning riskikohad ja väljakutsed. Teenuste käsitlus
45 Lõpparuanne
on struktureeritud sihtrühmade kaupa: soodustatud kasutaja, haridussüsteemi kasutaja ja volitatud
kasutaja.
3.3.1. Kasutajakonto loomine ja haldamine
Kasutaja loomine
Raamatukoguteenuste kasutamiseks peab isikul olema kehtiv kasutajakonto. Konto loomine hõlmab
autentimist, isikuandmete registreerimist ning vajadusel eriõiguse taotlemist. Eriõiguse taotlemine ei ole
kohustuslik konto loomise hetkel – see võib toimuda ka hiljem, kui kasutaja vajadused või õiguslik alus
muutuvad.
Soodustusega kasutaja puhul tuvastatakse eriõigus RaRa poolt avaliku ülesande täitmise raames,
tuginedes isikuandmete kaitse üldmääruse (IKÜM) artikli 6 lõike 1 punktile e. Kuna tegemist on avaliku
ülesandega, ei ole nõusolek terviseandmete töötlemiseks sobiv õiguslik alus.
Eriõiguse tuvastamiseks tehakse otsepäringud:
• SKAIS2- puude määramise otsuste kontrollimiseks;
• TIS- tervisetõendite kontrollimiseks, mis viitavad lugemisraskusele.
Kui kasutaja soovib eriõigust, tehakse päring vastavalt seadusele. Kasutajal ei ole võimalust päringust
keelduda, kuna päringu tegemise õiguslik alus tuleneb avaliku ülesande täitmisest. Kui päringud ei anna
tulemust, tuleb kasutajal esitada eriõigust tõendav dokument. RaRa töötaja hindab dokumendi sobivust,
lähtudes kehtivatest juhistest ja kriteeriumitest. Eriõiguse kehtivuse kontrolli võib teostada ka hiljem,
näiteks konto uuendamise käigus, tuginedes samale õiguslikule alusele.
Haridussüsteemi kasutaja õigusi ei tuvastata konto loomisel, vaid laenutamise hetkel (vt 3.3.2).
Erandiks on olukorrad, kus RaRa teenustega liituvad kooliraamatukogud (nt MIRKO kaudu). Sellisel
juhul toimub kasutajakontode loomine automaatselt EHIS-e andmete alusel, tuginedes haridusasutuse
volitusele ja seaduslikule alusele. Tegemist on eraldi töövööga, kus EHIS-est tehakse masspäring liitunud
kooli õpilaste ja õpetajate kohta ning luuakse kontod e-kataloogi alla vastava kooli raamatukogu
lugejatena.
Kõigi kasutajate puhul tehakse päring Rahvastikuregistrisse, et kontrollida eestkoste olemasolu, volituse
kehtivust, alaealise ja tema seadusliku esindaja seoseid. Alates 13. eluaastast saab Eesti isikukoodi omav
isik end registreerida. Kui konto luuakse volitatud isiku poolt, tuleb volitus esitada konto loomisel.
Kasutaja loomise protsess on välja toodud alljärgneval skeemil Joonis 5.
46 Lõpparuanne
Joonis 5. Kasutaja loomise protsessiskeem
Kasutaja loomise etapid on välja toodud Tabel 7. Kasutaja loomine etappide lõikes, mis täpsustab iga
sammu sisulise kirjelduse ja seotud süsteemid.
Etapp Kirjeldus Süsteem
1. Autentimine Logib sisse (ID-kaart, Smart-ID, mobiil-ID, salasõna). • RR
2. Taotluse täitmine Kasutaja täidab taotluse. Eritingimuse osas teeb vastava märke.
3. Päringu teostamine
Soodustuse saamiseks päritakse andmed. Kui andmed tõendavad soodustust, luuakse soodustusega kasutaja. Kui andmed ei tõenda soodustust, siis valib kasutaja, kas registreerib end tavakasutajaks või laeb üles eriõigust tõendava dokumendi.
• SKAIS2 • TIS
3.1. Dokumendi lisamine Kasutaja laeb üles eriõigust tõendava dokumendi, kui päringu käigus andmed soodustust ei tõendanud.
3.2. Menetlus Raamatukogu töötaja teeb otsuse.
4. Eriõiguse määramine
Kasutajakontole märgitakse kehtivusajaga eriõigus, kui alus selleks on andmekogudes olemas või raamatukogu töötaja poolt valideeritud. Kui esitatud dokument ei vasta nõuetele, ei rakendata erisoodustust ja luuakse tavakasutaja konto.
5. Teavitus Saab kinnituse, et kasutaja on loodud (kas soodustusega või soodustuseta).
Tabel 7. Kasutaja loomine etappide lõikes
47 Lõpparuanne
Kasutajakonto haldamine
Kasutajakonto haldamine hõlmab andmete perioodilist ülevaatamist ja uuendamist, sh vajadusel
nõustumist muutunud kasutajatingimustega. RaRa eeldab, et kasutaja vaatab oma andmed üle vähemalt
kord aastas.
Andmete uuendamise algatus võib tulla nii kasutajalt kui süsteemilt. Näiteks juhul, kui kasutaja ei ole
aasta jooksul sisse loginud, algatab süsteem päringu Rahvastikuregistrisse, et kontrollida isiku staatuse
muutusi (nt surm, eestkoste, vanemlik seos). Kui kasutaja logib ise sisse, saab ta andmeid üle vaadata ja
vajadusel täiendada. Kui kasutaja ei ole sisse loginud 3 aasta jooksul, kustutab süsteem automaatselt
kasutajakonto.
Kui kasutajal on määratud eriõigus, kontrollib süsteem selle kehtivust avaliku ülesande täitmise alusel
(IKÜM art. 6(1)(e)) otsepäringutega SKAIS2 ja TIS infosüsteemidesse. Nõusolekut ei küsita, kuna see ei
ole sobiv õiguslik alus terviseandmete töötlemiseks. Erandiks on mugavusteenused, kus kasutaja saab ise
otsustada, kas soovib andmete kontrolli.
Kooliraamatukogude kontekstis (nt MIRKO kaudu) tuleb arvestada, et puhtalt koolisisene raamatukogu
ei teeninda väljaspool kooli isikuid. Seetõttu peab süsteem perioodiliselt kontrollima, kas õpilane või
õpetaja on koolist lahkunud. Kui isik, ei kuulu enam kooli sihtrühma, suletakse tema konto.
Rahvaraamatukogu, mis tegutseb ka kooliraamatukoguna, võib andmeid uuendada, mitte kontot
sulgeda, sõltuvalt teenuse ulatusest.
Kasutajakonto haldamise protsess on välja toodud alljärgneval skeemil Joonis 6.
48 Lõpparuanne
Joonis 6. Kasutajakonto haldamise protsessiskeem
Järgnevalt on välja toodud kasutaja konto uuendamine etappide lõikes Tabel 8.
Etapp Kirjeldus Süsteem
1. Autentimine Logib sisse (ID-kaart, Smart-ID, mobiil-ID, salasõna). • RR
2. Kasutajakonto andmetega tutvumine ja uuendamine
Tutvub enda andmetega, uuendab.
3. Päringu teostamine Kontrollitakse eritingimuste vastavust süsteemidest
• SKAIS2 • TIS
4. Teavitus Saab kinnituse, et kasutaja andmed on uuendatud.
Tabel 8. Kasutajakonto uuendamine etappide lõikes
Kui kasutaja ei ole sisse loginud ühe aasta möödudes, siis teostatakse andmete automaatne päring
Rahvastikuregistrist. Kui süsteem vastas surmafaktile jah või kasutaja on olnud mitteaktiivne kolm
aastat, siis raamatukogutöötaja saab automaatteavituse süsteemist, mille järgselt sulgeb
raamatukogutöötaja kasutajakonto.
Riskid ja väljakutsed
Kasutajakontode haldamisega seotud riskid tulenevad eelkõige andmete ajakohasuse tagamise vajadusest
ning sellega seotud õiguslikest ja tehnilistest piirangutest. Kui kasutaja andmed muutuvad pärast konto
49 Lõpparuanne
loomist, näiteks eestkoste lõpeb, isik lahkub haridusasutusest või surma fakt registreeritakse, ei pruugi
see info jõuda RaRa-ni enne korralist andmete uuendamist allikregistris. Sellest tulenevalt on oluline, et
süsteem suudaks algatada perioodilisi päringuid registritesse, et tagada teenuse õiguspärasus ja vältida
teenuse osutamist isikutele, kes enam tingimustele ei vasta.
3.3.2. Laenutusteenuse kasutamine
Laenutusteenuse kasutajateekonnad on kirjeldatud käesoleva analüüsi sihtrühmade lõikes (soodustatud
kasutaja, haridussüsteemi kasutaja, volitatud kasutaja). Laenutusteenust saavad kasutada üle 18-
aastased teovõimelised kasutajad. Kui kasutaja on alla 18-aastane, peab tal teenuse kasutamiseks olema
eestkostja või lapsevanema nõusolek. Tuleb arvestada, et ka täisealisel kasutajal võib olla määratud
eestkoste, mis tähendab, et tal ei pruugi olla õigust laenutusteenust iseseisvalt kasutada – teenuse
kasutamiseks on vajalik eestkoste seadusliku esindaja nõusolek.
Laenutusteenuse kasutamisel kasutaja kontrollib ja kinnitab vormistamisel oleva tellimuse ehk välja
valitud väljaanded. Sõltuvalt väljaannete formaadist saab kasutaja tellitud materjalile kas digitaalse
juurdepääsu või peab selle kättesaamiseks minema etteantud asukohta, näiteks raamatukokku,
pakiautomaati või raamatukappi. Kui kasutaja valib kohaletoimetamise viisiks kulleri, toimetatakse
väljaanne tema tellimisel märgitud aadressile. E-laenutuse puhul toimub laenutuse alustamine kohe
nupu „Laenuta“ vajutamisel, mis käivitab kuulamise või lugemise ning vajadusel kontrolli, kas kasutajal
on õigus väljaannet laenutada.
Laenutusteenuse protsess on välja toodud alljärgneval skeemil Joonis 7.
Joonis 7. Laenutusteenuse protsessiskeem
50 Lõpparuanne
Soodustusega kasutajal on eriõigus märgitud kasutajakontole ja laenutamisel päringuid
andmekogudesse selle õiguse kontrollimiseks ei teostata. Õigus on eelnevalt tuvastatud ja salvestatud
RaRa andmekogus.
Haridussüsteemi kasutaja puhul teostatakse laenutamise hetkel päring EHIS-esse või TÖR-i, kui
tellimuses sisalduvad väljaanded, mille laenutamise õigus on ainult teatud sihtrühmadel (nt kooli
õppematerjalid). Õiguslik alus ei saa tuleneda koostöölepingus antud volitustest, sest EHIS-e andmekogu
vastutav töötleja ei ole haridusasutus vaid Haridus- ja Teadusministeerium. Kui ERRS-ist tulenevat RaRa
üldeesmärki tõlgendada laialt, saba sobilikuks aluseks lugeda avaliku ülesande täitmist. TÖR-i puhul
kehtib sama loogika ehk päring tehakse avaliku ülesande täitmise eesmärgil.
Volitatud kasutaja puhul on oluline eestkostja nõusoleku olemasolu, mida on võimalik vormistada
digitaalselt enne laenutamise teenuse kasutamist. Alaealisele vormistatud nõusolek kehtib kuni kasutaja
18-aastaseks saamiseni. Täisealise piiratud teovõimega isiku puhul tuvastatakse seaduslik esindaja
Rahvastikuregistri päringu kaudu.
Kõigi kasutajate puhul tehakse laenutamise hetkel päring Rahvastikuregistrisse, et kontrollida eestkoste
olemasolu. Kui isikul on eestkoste, ei saa ta võtta materiaalset vastutust – selle saab teha ainult
eestkostja.
Järgnevalt on välja toodud laenutamise teenus etappide lõikes Tabel 9.
Etapp Kirjeldus Süsteem
1. Väljaannete valimine Kasutaja valib e-laenutuse ja tavalaenutuse korral väljaande.
2. Laenutamine Tavalaenutusel lisab kasutaja väljaande laenutuskorvi. E- laenutusel laenutuskorv puudub.
3. Eritingimuste kontroll Kui tellimuses sisalduvad raamatud, mida saavad laenutada ainult teatud tingimustele vastavad kasutajad (õpilane, õpetaja), teostatakse päringud EHIS-sest, TÖR-ist ja RR-ist laenutamisega seotud piirangute kontrollimiseks.
• EHIS • TÖR • RR
4. Laenutuse vormistamine
Kui eritingimuste kontrolli alusel võib kasutaja väljaandeid laenutada, saab kasutaja alustada väljaande lugemist/kuulamist. Vastasel juhul ei ole võimalik väljaandeid laenutada. Tavalaenutusel valib kasutaja kohaletoimetamise viisi: pakiautomaadi/kulleri või ise järele tulemise. Valikute tegemise järel kuvatakse kasutajale, et tellimus on edukalt tehtud.
Tabel 9. Laenutamise teenus etappide lõikes
Riskid ja väljakutsed
Laenutamisteenusega seotud peamised riskid tulenevad andmekogude võimalikust ebatäpsusest, kus
kasutaja kohta tehtud päringud ei vasta tegelikkusele (nt õpilane on eksmatrikuleeritud). Sellised
juhtumid võivad põhjustada teenuse osutamist isikutele, kes ei vasta enam sihtrühma tingimustele.
51 Lõpparuanne
3.4. Õiguslikud alused
Käesolev peatükk annab ülevaate läbiviidud õigusanalüüsist. Analüüs keskendub sellele, millistel
õiguslikel alustel võib RaRa ÜÜRS-i haldajana töödelda terviseandmeid ja muid isikuandmeid, et
võimaldada ligipääs teavikutele erivajadustega inimestele, haridussüsteemi kasutajatele ning volitatud
kasutajale. Eraldi vaadeldakse ka andmetöötluse proportsionaalsuse, eesmärgipärasuse ja minimaalsuse
põhimõtteid. Analüüsis võrreldakse erinevaid õiguslikke aluseid, nagu nõusolek, lepingu täitmine,
seadusjärgse kohustuse täitmine ja avaliku ülesande täitmine, ning hinnatakse nende sobivust
konkreetsete teenuste osutamisel. Eraldi käsitletakse ka andmevahetust riiklike registritega (SKAIS, TIS,
EHIS, TÖR) ning sellega seotud õiguslikke ja praktilisi küsimusi. Lisaks analüüsitakse kasutajate surma
korral teenuste lõpetamist ning teavituste saatmise õiguslikke aluseid. Terviklik käsitlus võimaldab
RaRa-l hinnata oma andmetöötluspraktikate vastavust kehtivatele andmekaitsenõuetele ning kavandada
tulevikus vajalikke muudatusi teenuste kvaliteedi ja õiguspärasuse tagamiseks.
Soodustatud isikute õigus saada juurdepääs autoriõigusega kaitstud teostele
Autoriõiguse seaduse alusel on soodustatud isikutel õigus saada juurdepääs autoriõigusega kaitstud
teostele neile ligipääsetaval kujul ilma autori loata. Andmete töötlemise eesmärk on kontrollida isiku
õigust seadusest tulenevale erandile, st. veenduda, et teos antakse ligipääsetaval kujul isikule, kellel on
seadusest tulenev õigus seda saada.
Raamatukogu töötleb andmeid, mis annavad teavet isiku tervisliku seisundi kohta, mis kuuluvad
isikuandmete kaitse üldmääruse (IKÜM) artikli 9 lg 1 alusel eriliigiliste isikuandmete hulka. Artikkel 4
punkt 15 määratleb terviseandmed kui isikuandmed, mis on seotud inimese füüsilise või vaimse
tervisega, sh andmed, mis tekivad tervishoiuteenuste osutamisel ja mis annavad teavet inimese tervisliku
seisundi kohta. Koos määruse põhjendusega 35 tähendab see, et terviseandmeteks loetakse kõik
isikuandmed, mis annavad teavet inimese varasema, praeguse või tulevase tervisliku seisundi kohta, sh
andmed, mis on seotud talle osutatud tervishoiuteenustega.
RaRa töötleb isikute terviseandmeid osana oma avalikust ülesandest, pakkudes nendele ligipääsetavas
vormis teavikuid. Kuna isikuandmete töötlemine toimub avaliku ülesande täitmise raames, ei ole RaRa-l
õigust lisaks küsida samade andmete töötlemiseks isiku nõusolekut, kuna see oleks eksitav ning ei
vastaks IKÜM-i nõuetele. Nõusoleku kui õigusliku aluse rakendamine isikuandmete töötlemisel on
asjakohane vaid juhtudel, kus isikutel on täielik otsustamisvabadus oma andmete töötlemise üle ja see ei
kaasa negatiivseid tagajärgi. Nõusolek peaks olema vabatahtlik, informeeritud ja tagasivõetav, sobitudes
hästi mugavusteenuste kontekstiga.
Üheks oluliseks probleemkohaks on ERRS § 7 lõike 4 sõnastus, mis on üldine ega sisalda piisavalt
konkreetseid juhiseid. Antud seaduse punkt näeb ette üldise informatsiooni dokumentide kohta, millega
määratakse isiku õigus teavikutele ligipääsuks, kuid jätab täpsustamata konkreetsed diagnoosid või
tingimused, mille alusel isikul tekib ligipääsuõigus. Praegu vastutab terviseandmete töötlemisel tõendi
52 Lõpparuanne
sisulise hindamise eest RaRa töötaja, kellel ei pruugi olla piisavat meditsiinilist ekspertteadmist, et
objektiivselt ja asjatundlikult hinnata diagnoosi sobivust. See võib kaasa tuua vigu õiguse tuvastamisel
ning mõjutada erivajadustega isikute teenuse kvaliteeti ja kättesaadavust. Sellisest ekspertiisi
puudumisest tulenevad riskid võivad kahjustada teenuse kasutaja õigusi ja suurendada ebatäpsuste ning
vigade ohtu terviseandmete käsitlemisel. Oluline oleks täiendada seadust täpsustavate tingimuste ja
kriteeriumitega, mis lihtsustaksid töötajatel õigete otsustuste tegemist ning vähendaksid subjektiivsuse
mõju.
Vastavalt tulevikukontseptsioonile on üheks oluliseks eesmärgiks võimaldada andmevahetust SKAIS2-i
ja TIS-i või tulevikus loodava uue infosüsteemiga, et lihtsustada soodustatud kasutajate tuvastamist ja
teenuste pakkumist neile, kellel on tervislikel põhjustel erivajadused. Liidestus SKAIS2 ja/või TIS-i ja
RaRa vahel eeldab selget õiguslikku alust, milleks on tuginedes eeltoodule kaks võimalust, kas:
1. seadusjärgse kohustuse täitmine (art. 6(1)(c)) või
2. avalik ülesanne (art. 6(1)(e)).
Õigusanalüüsi tulemusel tuleb pidada sobivaimaks õiguslikuks aluseks otsepäringu tegemisel
SKAIS-i ja/või TIS-i RaRa poolt avaliku ülesande teostamist (art. 6(1)(e)).
Vastavalt eelpool toodud tulevikukontseptsioonile on RaRa poolt SKAIS2-st kogutavate andmete hulgas
ka puude määramise otsuse kehtivus või TIS-ist diagnoosi kehtivus. Proportsionaalsuse kontroll isiku
terviseandmete korduvaks töötlemiseks RaRa poolt avaliku ülesande alusel (IKÜM art. 6(1)(e)) hõlmab
mitmeid olulisi aspekte. Korduv kontroll peaks tagama, et andmed on ajakohased ja teenused on
erivajadustega isikutele jätkuvalt kättesaadavad vastavalt nende vajadustele. Tuleb hinnata, kas sama
eesmärki saab saavutada vähem sekkuvama meetodi kaudu. Arvestades, et puude või diagnoosi kehtivuse
kontroll on kõige efektiivsem viis tagada teenuse asjakohasus, siis võib seda pidada proportsionaalseks.
Töötlemine peab olema piiratud ainult vajalike andmetega, st ainult andmetega, mis on hädavajalikud
teenuse osutamise eesmärgi täitmiseks. Peavad olema tagatud piisavad turvameetmed, et kaitsta
isikuandmeid väärkasutuse, volitamata juurdepääsu ja lekkimise eest. Andmesubjektidele peab olema
läbi andmejälgija teenuse tagatud läbipaistev teavitus nende andmete töötlemise eesmärgist, ulatusest ja
ajakohastamisest. Nad peaksid olema teadlikud sellest, kui nende andmeid kontrollitakse ning miks seda
tehakse. Kokkuvõttes võib korduvat kontrolli pidada proportsionaalseks, kui see vastab ülaltoodud
kriteeriumitele ning on selgelt sidus raamatukogu avaliku ülesande täitmisega. Oluline on tagada, et
korduv töötlemine aitaks reaalselt kaasa teenuse kvaliteedi ja kättesaadavuse säilitamisele erivajadustega
isikutele ning oleks kooskõlas isikuandmete kaitse põhimõtetega.
Haridussüsteemi kasutaja
Haridussüsteemi kasutajatele teenuse osutamiseks andmetöötluse eesmärk on tuvastada, kas piiratud
kättesaadavusega õppematerjalide laenutusteenust sooviv isik kuulub vastavasse sihtrühma. Samuti
tuleb õigusliku aluse tuvastamiseks jaotada teenuse kasutajad kaheks:
53 Lõpparuanne
1. õppurid ja vähemalt 3 EAP ametikoha koormusega õppejõud, kelle kohta on EHIS-es andmeid ning
kelle sihtrühma kuuluvuse tuvastamiseks saab teha vastava päringu EHIS-est, ning
2. õppejõud alla 3 EAP ametikoha koormusega ning muud akadeemilised ja mitte-akadeemilised
töötajad, kelle andmeid ei ole EHIS-es ja kelle sihtrühma kuuluvuse tuvastamiseks peab tegema
päringu TÖRi.
Piiratud ligipääsuga väljaannete laenutamise teenuse pakkumiseks on RaRa sõlminud vastava
haridusasutusega koostöölepingu, mille kohaselt volitab haridusasutus kui vastutav töötleja RaRa-d
töötlema koostöölepingu täitmisel isikuandmeid. Olukorras on keskne küsimus, kas haridusasutus võib
IKÜM-i alusel volitada RaRa-d tegema päringuid EHIS-esse õppurite ja õpetajate piiratud sihtrühma
kuuluvuse kohta. IKÜM artikli 28 lõike 3 kohaselt võib volitatud töötleja töödelda isikuandmeid üksnes
vastutava töötleja nimel ja dokumenteeritud juhiste alusel. Selleks peab vastutava ja volitatud töötleja
vahel olema sõlmitud leping, milles on sätestatud töötlemise sisu ja kestus, töötlemise laad ja eesmärk,
isikuandmete liigid, andmesubjektide kategooriad ning mõlema poole õigused ja kohustused. Vastav
leping on tänases Mirkos osapoolte vahel sõlmitud. Antud juhul on probleemiks asjaolu, et EHIS on
riiklik register, mille vastutav töötleja on Haridus- ja Teadusministeerium. Kui RaRa teeb päringuid otse
EHISest, ei toimu andmete töötlemine enam üksnes haridusasutuse nimel, vaid RaRa omandab iseseisva
juurdepääsu registrile. Sellisel juhul ei saa RaRa-d käsitleda pelgalt volitatud töötlejana, vaid tema roll
võib kvalifitseeruda iseseisvaks või kaasvastutavaks töötlejaks, mis eeldab eraldi õiguslikku alust.
Lepingu täitmine saab olla isikuandmete töötlemise õiguslikuks aluseks vaid juhul, kui isik, kelle
andmeid töödeldakse, on lepingu pool, mistõttu ei ole käesolev koostööleping haridusasutuse ja RaRa
vahel piisav õiguslik alus EHIS-andmete töötlemiseks RaRa poolt.
Haridussüsteemi kasutajatele piiratud ligipääsuga õppematerjalide laenutusteenuse osutamiseks peab
RaRa tuvastama, kas isik kuulub sihtrühma ja leidma selleks õigusliku aluse. Õppurid ja vähemalt 3 EAP
ametikoha koormusega õppejõud saavad nende kuuluvust tuvastada läbi EHIS-e päringu. Vastava
päringu sobilikuks õiguslikuks aluseks võib olla avalikus huvis oleva ülesande täitmine, eeldusel, et
ERRS § 3 lg-s 1 sätestatud RaRa üldeesmärki tõlgendatakse laialt ning selle hulka arvestatakse ka
kooliraamatukogudele teenuse osutamine. Kehtiva õigusraamistiku järgi on kooliraamatukogude
ülesande täitmise selgesõnaline säte Põhikooli- ja gümnaasiumiseaduses § 41, mis käsitleb ainult
rahvaraamatukogusid. Õiguskindluse tagamiseks oleks siiski otstarbekas täiendada ERRS § 4 sättega,
mis määratleks kooliraamatukogudele teenuse pakkumise RaRa ülesandena, nagu on sätestatud
pimedate raamatukogu või parlamendiraamatukoguna tegutsemise puhul.
Alla 3 EAP koormusega õppejõudude ning teiste haridusasutuse töötajate puhul on teenuse olemus
võrreldav õppuritele ja üle 3 EAP koormusega õppejõududele pakutava teenusega. Kuigi päring tehakse
sel juhul TÖR-ist, jääb töötlemise õiguslik alus (avalikus huvis oleva ülesande täitmine) samaks.
Volitatud kasutaja
54 Lõpparuanne
Volitatud kasutajate puhul on vaja eristada kaks juhtumit:
1. alla 18-aastase isiku esindamine lapsevanema või eestkostja poolt;
2. täisealise isiku volitus kolmandale isikule tema eest toimingute tegemisel.
RaRa teenuste osutamise eesmärgil on vajalik isikusamasuse kontroll ning piiratud teovõimega isikute
puhul ka nende seadusliku esindaja tuvastamine. Alla 18-aastane isik võib teha tehingu seadusliku
esindaja nõusolekul või heakskiiduga. IKÜM artikkel 6 lg 1 punkt b võimaldab isikuandmete töötlemist
lepingu täitmiseks, mille pooleks on andmesubjekt. Alaealiste puhul on vajalik seadusliku esindaja
nõusolek või heakskiit lepingu sõlmimise kehtivuse tagamiseks, kuid esindaja ise ei ole lepingu pool.
Selle seadusliku aluse põhjal on võimalik töödelda alaealise isikuandmeid lepingu täitmiseks, kuid
seadusliku esindaja andmete töötlemise aluseks on seadusjärgse kohustuse täitmine nende konkreetsete
toimingute jaoks, mida selge ja täpne seadus kohustab tegema (nt alla 18-aastase esindusnõusoleku
olemasolu tuvastamine/registreerimine ja selle kontroll rahvastikuregistrist tehingu hetkel). ERRS
annab RaRa-le konkreetse seadusliku aluse nii alaealise lugeja kui ka seadusliku esindaja
isikuandmete säilitamiseks, tingimusel, et alaealine isik on RaRa lugeja.
Kehtivas õigusraamistikus puudub säte, mis annaks RaRa-le õigusliku aluse töödelda rahvaraamatukogu
alaealise lugeja ja tema seadusliku esindaja isikuandmeid. Seevastu 08.05.2025 esitatud
rahvaraamatukogu seaduse muudatuse eelnõu näeb ette ERRS-i täiendamist sättega, mis võimaldaks
RaRa-l kui raamatukogude andmekogu haldajal töödelda ka rahvaraamatukogude alaealiste lugejate ja
nende seaduslike esindajate isikuandmeid ning teha vastavate andmete saamiseks ka päringuid teistesse
registritesse.
Proportsionaalsuse kontrolli puhul on oluline hinnata, kas iga-aastaste korduspäringute tegemine
seadusliku esindaja andmete õigsuse tagamiseks on vajalik ja põhjendatud. Esimene aspekt on juriidiline
alus: ERRS ei maini otseselt andmete õigsuse kontrolli, kuid raamatukogu teenust võib käsitleda avalikes
huvides oleva ülesandena. Seadusliku esindaja andmete täpsus võib aidata maandada varalise kahju
riske, mis on raamatukogu jaoks oluline. Siiski, proportsionaalsuse kriteeriumi rakendamisel peab
kaaluma, kas korduv päring on tõepoolest teenuse osutamiseks hädavajalik. Kui tehingu kehtivus ja
teenuse pakkumine ei sõltu otseselt iga-aastasest andmete kontrollist, siis võib sellist tegevust pidada
ebaproportsionaalseks. Kuigi varalise kahju vältimine on oluline, ei pruugi massiline, tehinguväline ja
perioodiline kontroll olla õigustatud, eriti kui selline kontroll ei mõjuta otseselt tehingu legitiimsust või
teenuse katkematut pakkumist. Lõpuks, kaalutlus tuleb viia tasakaalu: kas iga-aastased päringud seavad
ohtu isikuandmete kaitse mõõdukuse põhimõtte ja kas täiendav kaitse varaliste riskide vastu õigustab
sellist ulatuslikku andmete töötlemist. Kui andmete täpsust ei kontrollita just tehingu hetkel, võib
ülemäärase kontrolli läbi viimine olla ebaefektiivne ja liigne.
Rahvusraamatukogu töötleb täisealiste piiratud teovõimega isikute eestkostja andmeid avaliku ülesande
täitmiseks, milleks on teavikute kättesaadavaks tegemine. Kuna andmete töötlemine toimub avaliku
55 Lõpparuanne
ülesande raames, ei ole vajalik küsida isikute nõusolekut nende andmete töötlemiseks. Nagu ka alaealise
lugeja ja tema seadusliku esindaja isikuandmete puhul ei ole ka rahvaraamatukogu täisealise lugeja ja
tema eestkostja isikuandmete töötlemiseks kehtivas õigusraamistikus õiguslikku alust andvat sätet. Kui
Rahvaraamatukogu seaduse muudatus võetakse vastu 8. mai 2025 eelnõus esitatud kujul, saab RaRa
saab toetuda §-le 75 ERRS kui õiguslikule alusele.
Proportsionaalsuse kontrolli teostamisel andmete säilitamise ja iga-aastaste korduspäringute osas tuleb
hinnata, kas need tegevused on tõepoolest vajalikud avalikus huvis oleva ülesande täitmiseks.
Arvestades, et täisealise isiku eestkostja andmete säilitamist otseselt seadusega nõutud ei ole, on
võimalik tugineda 6(1)(e) artiklile, mis käsitleb andmete töötlemist avalikus huvis oleva ülesande
täitmiseks. Andmete säilitamine võib olla põhjendatud tehingu kehtivuse tõendamiseks või muude
seadusest tulenevate kohustuste täitmiseks. Näiteks võib andmeid vaja minna hilisemate vaidluste
lahendamiseks või tõendamaks, et esindussuhe oli tehingu hetkel kehtiv. Siiski peab säilitamisaeg olema
piiratud vaid sellega, mis on vajalik nende eesmärkide saavutamiseks, vältides liigset andmete kogumise
perioodi. Iga-aastaste korduspäringute osas tuleb analüüsida, kas selline kontroll on tõesti vajalik, et
tagada raamatukogu teenuse osutamine ja seotud varaliste riskide juhtimine. Kui perioodiline kontroll ei
mõjuta otseselt tehingu kehtivust ega paranda teenuse kvaliteeti, võib selline tegevus olla
ebaproportsionaalne. Massiliste ja sagedaste päringute läbiviimine ilma selge vajaduseta võib
ülemääraselt sekkuda isikuandmete kaitse õigusesse. Kokkuvõttes peab proportsionaalsuse põhimõtte
rakendamine tasakaalustama andmete säilitamise ja korduspäringute kasulikkust avaliku huvi ülesande
täitmise kontekstis, tagades, et isikuandmete töötlemine toimub viisil, mis ei ületa vajalikku varalise riski
maandamise ulatust ja on kooskõlas andmekaitse põhimõtetega.
Oluline on täpsustada seaduslikku alusraamistikku, täiendades ERRS § 7 ning Rahvaraamatukogu
seaduse muudatuste kavandatavat §75 juhiseid konkreetsete situatsioonide ja andmetöötluse tingimuste
kohta, et vältida vigade ja subjektiivsuse mõju, samuti tagada teenuse kvaliteet.
Raamatukoguteenuste kasutaja surma korral teenuste lõpetamine Raamatukogu poolt
Isikuandmete kaitse seaduse kohaselt kehtib isiku nõusolek tema eluajal ja 10 aastat pärast surma,
alaealise puhul 20 aastat, kuid teatud andmete, nagu isiku nimi ja surma fakt, töötlemisel ei ole vaja
eraldi õiguslikku alust. Raamatukoguteenuse kontekstis tähendab see, et kasutaja nime ja surma fakti
töötlemine Rahvastikuregistrisse päringu tegemiseks on lubatud, ilma et oleks vajadus eraldi õigusliku
aluse tuvastamiseks.
Proportsionaalsuse hinnang surma fakti perioodiliste päringute osas eeldab nende sageduse ja ulatuse
põhjendamist, lähtudes teenuse järjepidevuse tagamise vajadusest. Sage ja massiline kontroll võib olla
liigne, kui see ei ole konkreetsete põhjuste, näiteks teenuse aastase uuendamise, alusel. Päringud võiksid
keskenduda aktiivsetele kasutajatele, kellel on kehtivad lepingulised kohustused ja õigused. Kokkuvõttes
tuleks päringute tegemisel tagada, et andmete töötlemine ei ületaks vajalikku mahtu ja vältida
tehinguväliste, massiliste päringute ülemäärast sekkumist.
56 Lõpparuanne
Kasutajatele teadete saatmine
Lisaks eelnevale teenusele soovib RaRa saata kasutajatele teateid, mille õiguslik alus tuleb tuvastada
eraldiseisvalt. Siinkohal tuleb eristada kahte sorti teateid:
• põhiteenuse teated (nt laenutähtaegade meeldetuletused); ja
• teated personaalse ja/või proaktiivse sisuga (nt personaalsed teavikute soovitused või
sihtrühmapõhised lugemissoovitused).
RaRa saadab kasutajatele kahte tüüpi teateid: põhiteenuse teated (nt laenutähtaegade meeldetuletused)
ja personaalsed/proaktiivsed teated (nt lugemissoovitused). Põhiteenuste teadete jaoks on sobivaks
õiguslikuks aluseks lepingu täitmine, kuna selliste teadete saatmine on vajalik lepinguliste kohustuste
täitmiseks. Personaalse ja proaktiivse sisuga teadete saadetiste jaoks on nõusolek sobiv õiguslik alus, kui
see on vabatahtlik ja konkreetne, kuna muud tavalised alused, nagu seadusjärgne kohustus või avalikes
huvides olev ülesanne, ei ole siinkohal rakendatavad.
Kokkuvõtteks
Isikuandmete töötlemise peamine õiguslik alus on avaliku ülesande täitmine RaRa seadusjärgsete
ülesannete raames. Kui andmeid ei saa töödelda muul alusel, kasutatakse kasutaja nõusolekut. Joonis 8
on välja toodud kokkuvõtlikult RaRa teenuste kasutajad ja nende õiguslikud alused.
Soodustusega kasutajate puhul on aluseks autoriõiguse seadus, mis võimaldab ligipääsu kaitstud teostele
ilma autori loata. Haridussüsteemi kasutajate puhul kasutatakse EHIS-e ja TÖR-i andmeid nende
kuuluvuse tuvastamiseks. Lepingu täitmine on sobilik õiguslik alus, kuna see tagab eesmärgipärasuse ja
andmete minimaalsuse. RaRa teenuste osutamiseks on vajalik isikusamasuse kontroll ning piiratud
teovõimega isikute puhul ka seadusliku esindaja tuvastamine. Alla 18-aastane isik võib teha tehingu
seadusliku esindaja nõusolekul või heakskiiduga. Eesti Rahvusraamatukogu seadus annab RaRa-le aluse
nii alaealise lugeja kui ka seadusliku esindaja isikuandmete töötlemiseks.
57 Lõpparuanne
Joonis 8. Õiguslikud alused isikuandmete töötlemiseks
Detailsem õigusanalüüs on leitav Lisa 4. Detailne õigusanalüüs.
58 Lõpparuanne
3.5. Tuleviku raamatukoguteenuste IT arhitektuuriline visioon
Ühtne üleriigiline raamatukogude süsteem (ÜÜRS) koosneb kahest komponendist:
raamatukogusüsteemi tarkvarast ja e-kataloogist (vt Joonis 9). ÜÜRS on liidestatud teiste
raamatukogusüsteemidega, näiteks URRAM, SIERRA ja RIKS. ÜÜRS-i komponent e-Kataloog kasutab
kaheastmelist autentimist ja olemasolevat Single Sign-On (SSO) rakendust, mis on liidestatud riigi poolt
pakutud autentimislahendustega, näiteks Eesti haridus- ja teadusasutuste vahelise autentimise ja
autoriseerimise taristu (TAAT), HarID ja Riigi autentimisteenus (TARA).
E-kataloog oma funktsionaalsuse tagamiseks on liidestatud järgmiste riigi poolt pakutud X-tee teenuste
ja infosüsteemidega: Tervise Infosüsteem (TIS), Sotsiaalkaitse Infosüsteem (SKAIS2), Töötamise register
(TÖR), Eesti Hariduse Infosüsteem (EHIS), Rahvastikuregister (RR), Andmejälgija ja Nõusolekuteenus.
Nende teenuste vahendusel on võimalik süsteemil saada informatsiooni raamatukogu kasutaja kohta,
näiteks: kas isik on nägemispuudega, tema eestkostja informatsioon, isiku poolt edastatud
aadressiandmete valiidsus, samuti informatsioon selle kohta, kas raamatukogu kasutaja on
õpetaja/õppejõud.
Samuti omavad funktsionaalsuse tagamiseks tähtsust liidestused järgmiste väliste teenustega:
raamatukogude juhtimistöölaud, iseteeninduskiosk, raamatute tagastusautomaat, maksekeskus,
postipaki teenus, avaandmete teenus ning VIAF. Lisaks eelnevale on olemas ka liidestused
raamatupidamissüsteemiga, dokumendihaldussüsteemiga (DHS) ning e-posti ja SMS saatmise
teenustega.
Mitmed süsteemiga liidestatud komponendid, näiteks SSO ja E-kataloog, on tarnitud avalikku pilve,
täpsemini Microsoft Azure pilve78.
78 Microsoft riskianalüüsi1 lisa, Microsoft Azure [Link]
59 Lõpparuanne
Joonis 9. RaRa raamatukogude infosüsteemi arhitektuur
Riigi registritesse tehtavate päringute osas on hinnatud riigi poolt pakutavate standardkomponentide ehk
andmejälgija ja nõusolekuteenuse rakendusvõimalusi.
Andmejälgija on mõeldud nii riigi andmekogude sisese kui ka nende vahelise andmevahetuse logimiseks
(X-tee liiklus). Andmejälgija juurutamise eeldus on X-tee versiooni 6 kasutamine. Erasektori
teenusepakkujatega (nt makselahendus, logistikateenus) ei toimu andmevahetus üle X-tee. Seesugust
andmevahetust peab logima e-kataloogi siseselt.
Kuna ÜÜRSi komponent raamatukogusüsteem on eeldatavasti “karbitoode”, siis on andmejälgija
kasutuselevõtt tõenäoliselt ebamõistlikult keerukas ja kallis. Andmejälgija liidestamine teise ÜÜRS-i
komponendi, e-Kataloogiga, on teostatav. Isikuandmete kaitse üldmääruse (GDPR) kontekstis on oluline,
et vähemalt süsteemi siseselt toimuks isikuandmete töötlemist puudutavate toimingute logimine.
Seetõttu tuleks eelkõige tagada isikuandmete töötlemise logimine süsteemi poolt ning andmejälgija
60 Lõpparuanne
rakendamine võib olla hilisem prioriteet. Süsteemi vaates tuleb andmejälgija kasutuselevõttu kaaluda
juhul, kui süsteemis talletatud isikuandmeid hakkab üle liideste kasutama mõni muu kolmanda osapoole
süsteem.
Nõusolekuteenuse abil saab inimene anda riigile loa jagada oma isikuandmeid kindla teenusepakkujaga.
Teenus on eelkõige mõeldud olukorra lahendamiseks, kus inimene soovib riigi poolt tema kohta kogutud
andmeid jagada mõne (era)ettevõttega.
ÜÜRS-i kasutaja alustab süsteemi kasutamist, sisenedes E-kataloogi ning autentides end riigi
autentimisteenuse vahendusel. Autentimisteenus kasutab TARA teenust. Võimalikeks
autentimisvahenditeks on Euroopa Liidu liikmesriigi eID, ID-kaart, Smart-ID ja Mobiil-ID, millest kõik
peale esimese eeldavad Eesti isikukoodi olemasolu. Eduka autentimise tulemusel tagastatakse ÜÜRS-ile
kasutaja Eesti isikukood ning kasutaja saab hakata kasutama raamatukogu teenuseid.
Uue kasutaja loomine ja olemasoleva kasutaja andmete uuendamine ÜÜRS-is algab kasutaja
autentimisest autentimisteenuse vahendusel. Protsess jätkub taotluse täitmise alustamisega kasutaja
poolt. Järgmisena, juhul kui kasutaja on alaealine, tehakse päring Rahvastikuregistrisse, selgitamaks
välja kasutaja lapsevanema või eestkostja andmed. Järgmise sammuna uue kasutaja loomise protsessis
saab kasutaja teavituse, et soodustusele kvalifitseerumiseks või andmete uuendamiseks, on vajalik tema
nõusolek tema kohta lisaandmete pärimiseks. Juhul kui kasutaja keeldub nõusoleku andmisest, jätkub
protsess kasutaja poolt eriõigust tõendava dokumendi üleslaadimisega, mida asub käsitsi menetlema
raamatukogu töötaja. Juhul kui dokument vastab nõuetele, määrab raamatukogu töötaja eriõiguse
kasutajakontole kehtivusajaga ja kasutaja saab teavituse, et soodustusega kasutaja on loodud, vastasel
juhul erisoodustust ei rakendata ja kasutaja saab vastava teate. Kui kasutaja keeldub nõusoleku
andmisest tema kohta lisaandmete pärimiseks kasutaja andmete uuendamise protsessis, uuendab
kasutaja ise oma andmed ja saab teavituse, et andmed on uuendatud. Juhul kui kasutaja annab oma
nõusoleku, edastatakse see Nõusolekuteenusele. Protsess jätkub isiku eriõiguse aluseks olevate andmete
andmepäringuga Tervise Infosüsteemist ning SKAIS2-st. Protsess lõpeb soodustatud kasutaja loomisega
või kasutaja andmete uuendamisega ja kasutajale vastava teavituse edastamisega (Joonis 10).
61 Lõpparuanne
Joonis 10. Uue kasutaja loomine/kasutaja andmete uuendamise jadaskeem
Väljaannete laenutamisega seonduv protsess ÜÜRS-is algab kasutaja autentimisest E-kataloogis SSO
vahendusel. Protsess jätkub väljaannete valimisega ja laenutuskorvi lisamisega. Järgmisena kinnitatakse
valik kasutaja poolt. E-kataloogi rakendus teostab kontrolli, selgitamaks välja, kas kasutajale rakendub
eritingimusi, nt vanusest tulenev eestkoste kontroll või laenutuspiiranguga väljaannete valikust tulenev
sihtrühma kuuluvuse kontroll. Kui kontrolli tulemusena selgub, et kasutajale eritingimusi ei rakendu,
vormistatakse pakiautomaat või kuller ja kasutajale saadetakse teavitus tellimuse sooritamise kohta.
Juhul kui valitud väljaandel on laenutuspiirang, saab kasutaja teavituse, et eritingimuste kontrolliks on
vajalik tema nõusolek tema kohta lisaandmete pärimiseks. Juhul kui kasutaja keeldub nõusoleku
andmisest, protsess katkeb. Juhul kui kasutaja annab oma nõusoleku, edastatakse see
Nõusolekuteenusele. Protsess jätkub isiku töösuhte andmepäringuga TÖR-ist ning haridustöötaja
töösuhte päringuga EHIS-est. Järgmise sammuna täidab kasutaja makseandmete ja pakiautomaadi
vormi. Seejärel leiab aset makse kinnitamine ja kasutaja makse- ja pakiautomaadi andmete logimine.
Protsess jätkub logiandmete edastamisega Andmejälgija teenusele, seejärel pakiautomaadi andmete
edastamisega Postipakiteenusele ning makseandmete edastamisega Maksekeskusele. Protsess lõpeb
tellimuse kinnitamisega ja kasutajale teavituse edastamisega tellimuse sooritamise kohta (Joonis 11).
62 Lõpparuanne
Joonis 11. Laenutamise jadaskeem
Andmevahetus
Süsteemi arendusfaasis on tarvis luua ühesuunalised ühendused. Andmevahetus riigi infosüsteemi
kuuluvate andmekogudega toimub läbi riigi infosüsteemi andmevahetuskihi (X-tee), kus see võimalus
juba loodud on. Andmete ühepoolne päring toimub mitmetest riiklikest registritest, vajalikud ühendused
lepitakse kokku enne arendust.
Turvalisus
Kogu andmeliiklus süsteemi erinevate komponentide vahel toimub X-tee vahendusel79 üle HTTPS
protokolli. Kasutusele tuleb võtta e-Kataloogi jaoks loodud turvasertifikaat ning seadistada e-Kataloog X-
tee teenusena, mis suhtleb üle HTTPS protokolli.80 Turvasertifikaat tuleb lisada turvaserverisse. Kasutaja
autentimiseks kasutatakse riigi autentimisteenust (TARA). Süsteemi mugavamaks kasutamiseks on
soovituslik liidestuda ka riikliku SSO (GovSSO, riiklik Single Sign-On) teenusega ning lähtuda SLO
(Single Logout) vajadustest. Kasutajate autoriseerimiseks kasutada OAuth 2.0 autoriseerimise
raamistikku ja OpenID Connect'i (OIDC). OAuth 2.0 puhul edastatakse komponentide vahel JWT
tokenit.
79 E-riigi ristfunktsionaalsed nõuded [Link]
80 X-tee: Eesti keskkonna dokumentatsioon [Link]
63 Lõpparuanne
Süsteemis peavad olema realiseeritud sisemised rollid koos privileegidega. Kasutaja tegevus on piiratud
talle omistatud rolli ja sellega seonduvate privileegidega. Kasutaja siseneb süsteemi autentimislahenduse
vahendusel, mis autendib kasutaja. Kui kasutaja siseneb süsteemi kasutajaliidese kaudu, jõuab
kasutajaga seotud informatsioon Kasutajate halduse rakenduseni, mis kontrollib andmebaasist, kas
selline kasutaja on loodud, milline roll on talle määratud ning kas rollil on ligipääs kasutajaliidesele ja
selles kuvatud spetsiifilisele vaatele. Kui ligipääs on olemas, kuvatakse kasutajale kasutajaliidese vastav
vaade, vastasel juhul kuvatakse kasutajale veateade.
Süsteemis tuleb tagada turvalisuse vastavus OWASP ASVS 3.0 tasemele 1 või uuemale testimise
metoodikale ning järgida OWASP 2017 ja uuemaid Top Ten lahendusi ning soovitusi. Samuti on vajalik
teostada turvatestimine eraldi sõltumatu turvatestimise teenust pakkuva ettevõtte vahendusel. Lisaks
eelnevale peab olema tagatud tekkinud vigade logimine ja vigadest kasutajate, sh administraatorite
teavitamine.
Arendusjuhised ja tehnoloogiavalikud
Tehnoloogiate ja raamistike valikul on soovituslik piirduda vabavaraliste tehnoloogiate ja raamistikega
ning lähtuda pilvepõhisusest (nn cloud native lähenemine - loodavad rakendused peavad olema
konteineriseeritavad ja võimalik jooksutada pilveplatvormidel). Süsteem on soovituslik realiseerida
selliselt, et loodavad komponendid koosneksid Java tehnoloogial ja Spring Boot raamistikku kasutavast
API kihist, mis pakub kasutamiseks REST liideseid ning kasutajaliidesest. Süsteem võiks kasutada
relatsioonilist andmebaasi, eelistatult PostgreSQL. On soovituslik kasutada Apache Tomcat või Nginx
rakendusserverit. Kasutada ka jälgimissüsteemi Zabbix, mis jälgib põhiliselt infrastruktuuri. Samuti
sisaldab komponent /health otspunkti, mille poolt jagatud info alusel jälgib Zabbix teenuse olekut – kas
teenus on töökorras või mitte. Samuti on selle otspunkti kaudu võimalik saada infot komponendi
versiooni ja ehitamise aja osas.
Mittefunktsionaalsed nõuded
ÜÜRS-i arendamisel tuleb aluseks võtta mittefunktsionaalsed nõuded, mis puudutavad vastavust
seadusandlusele ja standarditele, arhitektuuri, turvalisust, lähtekoodi, andmebaasi, logimist ja
monitooringut, kasutajaliidest, testimist, dokumentatsiooni ja tehnoloogilist profiili (vt Lisa 2. RaRa
mittefunktsionaalsed nõuded ja Lisa 3. RaRa tehnoloogiline profiil).
Logimine ja logide analüüs
Kogu rakenduse andmeliiklus, sh veateated ja süsteemi konfiguratsiooni muudatused jms logitakse
avaliku pilve Elastic Search-i. Logide analüüsimiseks on võimalik Elastic Search integreerida nii Kibana
logide analüüsimise kui ka Grafana hoiatuste tegemise või mõõdikute visualiseerimisega.
Vajalikud arendused ja liidestused
64 Lõpparuanne
Lisaks erinevate riiklike asutuste poolt pakutavate teenustega liidestamisele on veel mõned liidestused,
mis on vajalikud e-Kataloogi arendamisel. Need on esitatud allolevas tabelis Tabel 10.
Liidestus Kirjeldus
GovSSO Süsteemi mugavaks toimimiseks on vajalik, et kõik e-Kataloogiga seotud keskkonnad liidestuksid GovSSO-ga, et ei oleks vajadust keskkondadesse sisenemisel uuesti sisse logida.
X-tee liidestus
E-Kataloog tuleb liidestada riigi infosüsteemi andmevahetuskihiga (X-tee) ehk seadistada vastavas X-tee turvaserveris (Joonis xx) teenusena ning lisada turvaserverisse rakenduse turvasertifikaat.
Tabel 10. Liidestused ja nende kirjeldused
SSO ehk ühtne sisselogimine on vajalik süsteemi mugavamaks kasutamiseks, võimaldades süsteemi
kasutajal liikuda süsteemi erinevate keskkondade vahel ilma igakordselt sisse logimata. E-kataloog on
tarvis liidestada riigi andmevahetuskihiga (X-tee), kuna on nõue, et kõik Eesti riigi digiteenused
suhtleksid omavahel turvaliselt riigi andmevahetuskihi vahendusel.
65 Lõpparuanne
3.6. Tulevikukontseptsiooni tegevuskava
Peatükk annab ülevaate ÜÜRS-i tulevikukontseptsiooni juurutamiseks vajalikest töödest koos ajaraami,
seotud osapoolte ja vastutajate ning hinnangulise arendusmahuga kuudes. Tabel 11 on kirjeldatud
süsteemi juurutamiseks vajalikud arendustööd (nr 1-8), mis hõlmavad raamatukogusüsteemi arendamist
ning päringuid teistesse süsteemidesse üle X-tee ning muud juurutamist toetavad tööd (nr 9-10).
Töö Töö kirjeldus
Seotud osapool / vastutaja
1. Andmebaasi uute tabelite loomine ja olemasolevate täiendused
ÜÜRS andmebaasi uute tabelite loomine ja olemasolevatesse vajalike täienduste/muudatuste sisseviimine
RARA
2. ÜÜRS rakenduse arendus ÜÜRS rakenduse REST liidesed ja kogu äriloogika RARA
2.1. Arendustööd seoses töövõime päringuga
ÜÜRS rakenduses tehtavad arendused seoses TIS terviseandmete pärimise teenuse liidestusega
RARA
2.2. Arendustööd seoses töötamise päringuga
ÜÜRS rakenduses tehtavad arendused seoses TÖR isiku töötamise pärimise teenuse liidestusega
RARA
2.3. Arendustööd seoses puude tuvastamise päringuga
ÜÜRS rakenduses tehtavad arendused seoses SKAIS2 puude tuvastamise teenuse liidestusega
RARA
2.4. Arendustööd seoses haridustöötaja töösuhte päringuga
ÜÜRS rakenduses tehtavad arendused seoses EHIS haridustöötaja töösuhte pärimise teenuse liidestusega
RARA
2.5. Arendustööd seoses õppuri päringuga
ÜÜRS rakenduses tehtavad arendused seoses EHIS õppuri pärimise teenuse liidestusega
RARA
2.6. Arendustööd seoses lapsevanema / eestkostja päringuga
ÜÜRS rakenduses tehtavad arendused seoses RR lapsevanema / eestkostja pärimise teenuse liidestusega
RARA
2.7. Arendustööd seoses surma fakti päringuga
ÜÜRS rakenduses tehtavad arendused seoses RR surma fakti pärimise teenuse liidestusega
RARA
3. ÜÜRS kasutajaliideses uute vaadete loomine ja olemasolevate täiendamine
ÜÜRS haldamise, lugejate ja töötajate vaadete loomine ja olemasolevate vaadete täiendamine
RARA
4. Päringud teistesse süsteemidesse üle X-tee
Päringud RRi, TÖRi, TISi, EHISesse, SKAIS2 ja seotud arendus ÜÜRSis
RARA
4.1. Töövõme päring TISs Päring TISis isiku diagnoosi välja selgitamiseks TEHIK
4.2. Töötamise päring TÖRs Päring isiku töötamise osas, välja selgitamaks tööandja asutuse, töökoormuse jms informatsioon.
EMTA
4.3. Puude tuvastamise päring SKAIS2s Päring isiku puude tuvastamiseks soodustuste saamiseks SKA
4.4. Haridustöötaja töösuhte päring EHISst
Päring haridussüsteemi töötaja seose välja selgitamiseks haridusasutustega
EHIS
4.5. Õppuri päring EHISst Päring õppuri kuuluvuse seose haridusasutusega välja selgitamiseks
EHIS
4.6. Lapsevanema/eestkostja päring RRst
Päring välja selgitamaks isiku lapsevanema/eestkostja informatsiooni
RR
4.7. Surma fakti päring RRst Päring välja selgitamaks, kas isik on elus RR
5. ÜÜRS liidestamine GovSSOga ÜÜRSi liidestamine GOVSSO teenusega RARA
6. ÜÜRS liidestamine Andmejälgijaga ÜÜRSi liidetamine Andmejälgija teenusega RARA
7. ÜÜRS liidestamine Nõusolekuteenusega ÜÜRSi liidetamine RIA Nõusolekuteenusega RARA
8. ÜÜRS liidestamine riigi andmevahetuskihiga
ÜÜRSi seadistamine X-tee teenusena riigi infosüsteemi andmevahetuskihi turvaserveris
RARA
9. Turvatestid Viia läbi ÜÜRSi puudutav turvatestimine RARA
10. Tehnilise dokumentatsiooni ja kasutusjuhendite loomine
ÜÜRSi tehnilise dokumentatsiooni ja kasutusjuhendite loomine RARA
Tabel 11. Tulevikukontseptsiooni arenduste nimekiri
66 Lõpparuanne
Tabelis 11 kirjeldatud töödest on võimalik koheselt alustada töödega 1-3, kuid need on sõltuvuses
päringutest teistesse süsteemidesse üle X-tee, seega neid ei saa täielikult enne lõpetada kui tööd 4.1 - 4.7
on samuti valminud. Tööd 5-8 ei ole X-tee päringutest sõltuvuses, seega neid on võimalik teostada ka
varem. Turvatestid ja dokumentatsiooni ning juhendite koostamine (tööd 9-10) sooritatakse süsteemi
valmimisel.
Soovitame tööd jagada kahte etappi ning selgitatud järgnevalt:
I. Etapi fookus on rakenduse MVP realiseerimisel ning etapi tähtaeg 2026. aasta sügis. Oluline osa
MVP realiseerimise töödest on seotud ÜÜRS rakenduse ja kasutajaliidese väljaarendamisega.
MVP raames teevad päringutega seotud arendustöid EHIS ja RR, et võimaldada pärida
haridustöötaja töösuhte ja õppuri informatsiooni ning lapsevanema/eestkostja ning surma fakti.
Lisaks eelnevale on fookuses ÜÜRS liidestamine Andmejälgija ja Nõusolekuteenusega ja GovSSO
ning riigi andmevahetuskihiga.
II. Etapi fookus on ÜÜRS rakenduse ja kasutajaliidese arenduste lõpetamine, muuhulgas teevad ka
päringutega seotud arendustöid TEHIK, EMTA ja SKA, et võimaldada pärida informatsiooni isiku
tervisliku seisundi, töötamise ning puude osas. Tööde lõpetamisele järgnevad turvatestid ja
tehnilise dokumentatsiooni ning kasutusjuhendite koostamine.
Arenduste teekaart on välja toodud Lisa 5. RaRa arendustööd ja maksumused.
67 Lõpparuanne
3.7. Tulevikukontseptsiooni teenuste arenduste võimalik
maksumus
Teenuste arenduste võimaliku maksumuse hindamiseks on kaardistatud arendustööd, mida teostab
RaRa ning teised seotud asutused, kellelt eeldatakse vajalike liidestuste ja funktsionaalsuste arendamist.
Hindamine tugineb metoodikale, kus töömahtu on esmalt hinnatud inimkuudes (ühik kirjeldamaks aega,
mis kulub töö teostamiseks ühel arendajal), seejärel täpsust suurendades ja hinnates tööde teostamiseks
kuluvat aega ka töötundides. Arendustööde hinnastamisel on kasutatud arvestuslikku töötunni
maksumust 80 eurot, millele lisandub käibemaks.
Arendustööde kogumahuks on arvestatud hinnanguliselt 41 inimkuud ehk 6 560 töötundi ning
kogumaksumuseks 524 800 eurot, millele lisandub käibemaks. Kuna hinnastamine on tehtud 2025.
aasta seisuga, tuleb hilisemal teostamisel (nt 2026-2027) arvestada ka tarbijahinnaindeksi (THI) kasvu.
Vastavalt Rahandusministeeriumi prognoosile on THI kasvuks hinnatud 3,5% aastal 2026 ja 2,4% aastal
2027. Sellest lähtuvalt peab arvestama 2026. aastal arendustööde maksumuseks orienteeruvalt 673 528
eurot ja 2027. aastal 689 693 eurot koos KM-ga.
Joonis 12 on välja toodud arendustööde maksumus asutuste lõikes.
Joonis 12. Arendustööde hinnanguline maksumus asutuste lõikes
Tulevikukontseptsiooni teenuste arenduste võimalik maksumus detailsemalt ja töö teostamise teekaart
on välja toodud Lisa 5. RaRa arendustööd ja maksumused.
68 Lõpparuanne
Lisad
Lisa 1. Läbiviidud intervjuud ja kohtumised
Kuupäev Tegevus Kaasatud osapooled
04.06.2025 Eelkohtumine tellijaga Anneli Nappus
11.06.2025 Avakohtumine projektirühmaga Anneli Nappus, Urmas Sinisalu, Heleen Karja, Marianne Meiorg, Anett Pärismaa, Hannes Uik
16.06.2025 RaRa IT-süsteemide tutvustamise kohtumine Anneli Nappus, Hannes Uik, Urmas Sinisalu
16.06.2025 RaRa teenuste tutvustamise ja juurdepääsu süsteemi kohtumine
Anneli Nappus, Heleen Karja, Urmas Sinisalu, Anett Pärismaa
18.06.2025 Materjalide ülevaatamise kohtumine Anneli Nappus
19.06.2025 Kohtumine pimedate raamatukogu esindajaga Anneli Nappus, Heleen Karja, Marja Kivihall
26.06.2025 RaRa seadusandluse ja piirangute tutvustamise kohtumine Marianne Meiorg, Anneli Nappus
03.07.2025 Projektirühma kohtumine Anneli Nappus, Urmas Sinisalu, Heleen Karja, Marianne Meiorg, Hannes Uik
17.07.2025 Projektirühma kohtumine Anneli Nappus, Hannes Uik, Urmas Sinisalu, Heleen Karja
29.07.2025 RaRa süsteeminõuded arhitektuurilise lahenduse vaatest Hannes Uik
31.07.2025 Projektirühma kohtumine Anneli Nappus, Hannes Uik
06.08.2025 Kohtumine Maksu- ja Tolliameti esindajaga teemal TÖR päringud RaRa teenuse pakkumisel
Katre Roosilill, Madis Laas, Janek Rozov (MTA), Anneli Nappus (RaRa)
13.08.2025 Projektirühma kohtumine Anneli Nappus, Urmas Sinisalu, Hannes Uik
19.08.2025 Kohtumine Haridus- ja Teadusministeeriumi esindajaga teemal EHIS päringud RaRa teenuse pakkumisel
Margus Kärner (HTM), Anneli Nappus (RaRa)
21.08.2025 Liidestuste ülevaade ja mittefunktsionaalsete nõuete arutelu Urmas Sinisalu, Hannes Uik, Anneli Nappus
29.08.2025 Aruande arutelu MIRKO täpsustused Anneli Nappus, Heleen Karja
03.09.2025 Kohtumine Sotsiaalkindlustusameti esindajatega teemal SKAIS-i võimalikud liidestumised
Kristina Pähkel, Kalev Hark, Uljana Gussarova, Tatjana Portnova (SKA)
09.09.2025 Projektirühma kohtumine Anneli Nappus, Marianne Meiorg
25.09.2025 Projektirühma kohtumine Anneli Nappus, Urmas Sinisalu, Hannes Uik, Heleen Karja
15.10.2025 IT arhitektuuri joonise ülevaatamine ja täiendamine Hannes Uik
24.10.2025 Kasutajateekondade jooniste ülevaatamine ja täiendamine Anneli Nappus, Marianne Meiorg, Hannes Uik
Tabel 12. Läbiviidud intervjuud ja kohtumised
69 Lõpparuanne
Lisa 2. RaRa mittefunktsionaalsed nõuded
Esitatud eraldi failina.
Lisa 3. RaRa tehnoloogiline profiil
Esitatud eraldi failina.
Lisa 4. Detailne õigusanalüüs
Esitatud eraldi failina.
Lisa 5. RaRa arendustööd ja maksumused
Esitatud eraldi failina.
© 2025 AS PricewaterhouseCoopers Advisors. Kõik autoriõigused kaitstud. “PwC” viitab Eesti seaduste
alusel asutatud ja tegutsevale äriühingule AS PricewaterhouseCoopers Advisors või kontekstist lähtuvalt
teistele PricewaterhouseCoopers International Limited rahvusvahelise võrgustiku liikmetele, kellest
igaüks on eraldiseisev ja sõltumatu juriidiline isik.
AS PricewaterhouseCoopers Advisors, Tatari 1, 10116 Tallinn, t 614 1800, [email protected]
www.pwc.ee
Hankija nimi: Eesti Rahvusraamatukogu
Riigihanke nimetus ja viitenumber: „Raamatukogude sündmus-, proaktiivse- ja nõusolekuteenuse ärianalüüs“ (292286)
HANKELEPING
Tallinnas, (lepingu kuupäev digitaalallkirjas)
Eesti Rahvusraamatukogu, registrikood 74000139, Tõnismägi 2, 15189 Tallinn, peadirektori Martin Öövel isikus, kes tegutseb seaduse alusel (edaspidi hankija),
ja
AS PricewaterhouseCoopers Advisors, registrikood 10325507, asukoht Tatari tn 1, 10116 Tallinn, juhatuse liikme Erki Mägi isiksus, kes tegutseb põhikirja alusel (edaspidi töövõtja), edaspidi koos nimetatud pooled,
lähtudes asjaoludest, et:
- Eesti Rahvusraamatukogu korraldas riigihanke „Raamatukogude sündmus-, proaktiivse- ja nõusolekuteenuse ärianalüüs“ (292286)
- hanke käigus tunnistati edukaks AS PricewaterhouseCoopers Advisors poolt esitatud pakkumus nr 557572;
sõlmivad hankelepingu (edaspidi Leping) alljärgnevas:
1. Lepingu dokumendid
1.1. Leping koosneb Lepingu põhiosast ja Lepingu lahutamatuteks osadeks olevatest lisadest ja Lepingu muudatustest, milles võidakse kokku leppida pärast Lepingu allkirjastamist.
1.2. Lepingu lisadena kuuluvad Lepingu juurde alljärgnevad dokumendid ning nendes esinevate vastuolude korral tõlgendatakse Lepingu tingimusi vastavalt alljärgnevale tähtsuse järjekorrale:
1.2.1. „Raamatukogude sündmus-, proaktiivse- ja nõusolekuteenuse ärianalüüs“ (292286) tehniline kirjeldus ja muud hanke objekti puudutavad dokumendid koos hankija poolt nende suhtes antud kirjalike selgitustega (asuvad riigihangete registris).
1.2.2. AS PricewaterhouseCoopers Advisors registrikood 10325507 poolt esitatud ja hankija poolt edukaks tunnistatud pakkumus (asub riigihangete registris);
1
1.2.3. Leping;
1.2.4. pärast Lepingu sõlmimist täiendavalt allkirjastatud Lepingu lisad.
1.3. Lepingu tõlgendamisel lähtutakse osapoolte ühisest tegelikust tahtest, isegi kui see erineb sõnade tavapärasest tähendusest. Kui osapoolte ühist tegelikku tahet ei õnnestu kindlaks teha, tuleb Lepingut tõlgendada nii, nagu eriarvamusel oleva osapoolega samasugune mõistlik isik pidi Lepingut samade asjaolude esinemise korral mõistma.
2. Lepingu ese, eesmärk ja töövõtja kinnitused
2.1. Lepingu esemeks on raamatukogu lugejateenuste osutamise ja kasutamise hetkeolukorra ning tulevikuvaate analüüs ja teenuste tulevikukontseptsiooni loomine Lepingu põhiosas ja selle lisades sätestatud tingimustel ja tähtaegadeks (edaspidi töö).
2.2. Lepingu eesmärgiks on määrata kindlaks osapoolte õigused, kohustused, tööde üleandmine, vastuvõtmine, garantii, autoriõigused ja vastutus Lepingu täitmisel.
2.3. Pooled kinnitavad, et ta on Lepinguga tutvunud ning mõistab täielikult enesele võetavate kohustuste sisu ja tagajärgi ning on nõus Lepingus ja selle lisades toodud tingimustega.
2.4. Töövõtja kinnitab, et Lepingu täitmisega ei kahjustata kolmandate isikute õigusi ja huve ning puuduvad mistahes asjaolud, mis välistaksid tema õiguse sõlmida Leping ja seda nõuetekohaselt täita.
3. Töö üldine käik
3.1. Töövõtja kohustub arvestama töö tegemisel hankija arvamuste ja juhistega, v.a juhul, kui see seab ohtu töö vastavuse Lepingu tingimustele. Kui töövõtja leiab, et hankija arvamus või juhis võib seada ohtu töö vastavuse Lepingu tingimustele, peab ta sellest hankijat koheselt kirjalikku taasesitamist võimaldavas vormis teavitama. Vajadusel vormistavad pooled hankija arvamusest ja/või juhisest tuleneda võiva Lepingu tingimus(t)e muudatuse Lepingu lisana, kui see ei ole vastuolus riigihangete seadusega.
3.2. Juhul, kui töövõtjal on vajadus teostada Lepingus kokkulepitud Tööd hankija asukoha ruumides, kohustuvad tööd teostavad töövõtja meeskonnaliikmed järgima hankija asukoha ruumide kasutamise korda, tuleohutusnõudeid ja muid turvalisusega seotud nõudeid ja piiranguid, mida hankija on neile tutvustanud enne Lepingu täitmisele asumist ja/või Lepingu täitmise ajal.
2
3.3. Juhul, kui töövõtja meeskonnaliikmed puutuvad Lepingu täitmise käigus kokku hankija varaga, kohustuvad nad kasutama hankija vara otstarbekohaselt ja heaperemehelikult ning tagama vara kaitstuse ja säilimise.
3.4. Hankijal on õigus igal ajal kontrollida Lepingu eseme vastavust Lepingule, nõuda töövõtjalt informatsiooni Lepingu täitmise kohta. Samuti on töövõtja meeskonnaliikmed kohustatud hankija nõudmisel andma hankijale jooksvalt ülevaate juba teostatud või teostamisel olevate tööde kohta.
3.5. Kui töö tegemise ajal nähtub selgelt, et töövõtja tehtav töö ei vasta Lepingus ja selle lisades kokkulepitud tingimustele, teavitab hankija sellest töövõtjat kirjalikult, näidates ära põhjendatud puudused ja määrates mõistliku tähtaja puuduste tasuta kõrvaldamiseks. Kui töövõtja ei kõrvalda puudusi kirjalikus teates määratud tähtpäevaks, on hankijal õigus Leping ühepoolse kirjaliku ülesütlemisavaldusega üles öelda, teatades sellest teistele osapooltele ette vähemalt 7 (seitse) kalendripäeva ja nõuda põhjendatud kahju hüvitamist.
3.6. Pooled kooskõlastavad omavahel Lepingut puudutavad PR-tegevused (näiteks pressiteated, pressikonverentsid, kriisikommunikatsioon, kliendireferentsid jms) enne nende ellu rakendamist ja avalikkuseni jõudmist. Pooled ei kahjusta Lepingu pinnalt tekkinud erimeelsuste või vaidluste lahendamisel teineteise mainet meedia kaudu. Töövõtja tagab eelnimetatud kohustuse täitmise ka kõikide kolmandatest isikutest teostajate poolt.
4. Töövõtja kohustused
Töövõtja kohustub:
4.1. teostama töö lähtuvalt ärianalüüsi, teenusedisaini ja infotehnoloogia parimas praktikas rakendatavatest normidest ja standarditest kvaliteetselt ja efektiivselt, majanduslikult kõige otstarbekamal viisil, vastavuses hankija poolt koostatud riigihanke alusdokumentides kirjeldatud nõuetega ja pidama kinni enda poolt töö teostamise käigus esitatud ja hankija poolt kinnitatud töö teostamise tähtaegadest. Juhul, kui hankijal tekib põhjendatud kahtlus eelnimetatud kohustuste täitmise osas, on hankijal õigus esitada töövõtjale vastavasisuline arupärimine, millele töövõtja peab vastama hiljemalt 3 (kolme) tööpäeva jooksul. Juhul, kui töövõtja põhjendused ei ole hankija jaoks piisavad, on hankijal õigus küsida sõltumatu kolmanda isiku seisukohta;
4.2. Lepingu alusel ja selles kokkulepitud maksumuse eest teostama ka nn sidustöid, mis ei ole Lepingus sõnaselgelt sätestatud, kuid mille teostamine on headest tavadest ja töövõtja ametialasest professionaalsusest lähtudes nõutavad ja/või vajalikud Lepingu esemeks oleva töö teostamiseks. Eelkirjeldatud sidustööde all ei peeta silmas hankijast tulenevat lähteülesande ja töömahu muutmist;
4.3. teatama viivitamatult kirjalikku taasesitamist võimaldavas vormis hankija esindajale kõikidest asjaoludest, mis võivad ohustada Lepingu eseme loomist vastavuses esitatud nõuetele, tööde teostamist või kvaliteeti või põhjustada fikseeritud tähtaegade ületamist, samuti muudest
3
Lepingu täitmist mõjutavatest asjaoludest ja andma omapoolseid soovitusi vigade kõrvaldamiseks;
4.4. teavitama viivitamatult kirjalikku taasesitamist võimaldavas vormis hankija esindajat hankija poolt esitatud informatsiooni ebatäpsusest või esitatud nõuete ebasobivusest ja andma omapoolseid soovitusi puuduste kõrvaldamiseks;
5. Hankija kohustused
Hankija kohustub:
5.1. korraldama töövõtjale juurdepääsu töö teostamiseks vajalikule informatsioonile;
5.2. teatama töövõtjale kõikidest planeeritavatest ja/või teadaolevatest muudatustest, mis võivad oluliselt mõjutada töö teostamist;
5.3. pidama kinni töövõtja poolt töö teostamise käigus esitatud ja hankija poolt kinnitatud tähtaegadest;
5.4. kontrollima töövõtja poolt esitatud töö nõuetele vastavust ja nõuetele vastava töö vastu võtma.
5.5. maksma töövõtjale Lepingus kokkulepitud tasu.
6. Lepingu maksumus ja maksetingimused
6.1. Lepinguga kokkulepitud töö kogumaksumus on 54 800 (viiskümmend neli tuhat kaheksasada) eurot, millele lisandub käibemaks (edaspidi tasu).
6.2. Hankija tasub töövõtjale punktis 6.1. sätestatud tasu 1 (ühes) osas peale töö vastuvõtmist.
6.3. Hankija tasub töövõtjale töövõtja poolt esitatud arve alusel 14 (neljateistkümne) kalendripäeva jooksul alates arve kättesaamisele järgnevast päevast. Arve esitamise õiguse annab töövõtjale hankija poolt allkirjastatud töö üleandmise-vastuvõtmise akt.
6.4. Töövõtja esitab hankijale Eesti e-arve standardile vastavad e-arved. E-arve tuleb esitada hankija e-arve operaatori (Unifiedpost AS) ostuarvete halduskeskkonda. E-arves peab lisaks standardis nimetatud andmetele olema toodud ka hankija kontaktisiku ees- ja perekonnanimi.
7. Töö teostamise aeg, töö üleandmine ja vastuvõtmine
7.1. Töö teostatakse ajavahemikul 02. juuni 2025 kuni 31. oktoober 2025.a.
4
7.2. Töö vastuvõtmine hankija poolt toimub üleandmise-vastuvõtmise akti alusel.
7.3. Töövõtja esitab hankijale teostatud töö koos tema poolt digitaalselt allkirjastatud töö üleandmise-vastuvõtmise aktiga.
7.4. Puuduste mitteavastamisel tagastab hankija töövõtjale digitaalselt allkirjastatud akti 15 (viieteistkümne) tööpäeva jooksul akti saamisele järgnevast päevast. Töö loetakse vastuvõetuks alates hankija poolt akti allkirjastamisest. Hankija poolt allkirjastab akti lepingu punktis 13.1.1. nimetatud esindaja.
7.5. Juhul, kui töö üle vaatamisel leiab hankija töös (k.a parandatud tööde üleandmisel) puudusi, esitab hankija töövõtjale punktis 7.4. nimetatud tähtaja jooksul kirjaliku põhjenduse puudustega töö vastuvõtmisest keeldumise kohta. Juhul, kui hankija on pidanud sama viga või puudust üle vaatama rohkem, kui kaks korda, siis on hankijal õigus nõuda töövõtjalt üle vaatamisega seotud kulutuste ja kahju hüvitamist. Hankijal on õigus eelnimetatud kulutused ja kahjusummad kinni pidada töövõtjale välja makstavast tasust.
7.6. Töövõtja kohustub töös esinevad puudused parandama oma kulul hankijaga eelnevalt kooskõlastatud tähtajaks. Parandatud tööd annab töövõtja hankijale üle punktis 7.4. sätestatud korra kohaselt. Kui töövõtja leiab, et hankija esitatud pretensioon on alusetu, esitab ta hankijale kirjalikult põhjendatud vastuväite.
7.7. Juhul, kui hankija punktis 7.4. fikseeritud tähtaja jooksul töö üleandmise-vastuvõtmise akti allkirjastatult ei tagasta, ega esita ka motiveeritud põhjendust töö vastuvõtmisest keeldumise kohta seoses töös esinevate oluliste puudustega, loetakse töö hankija poolt vastuvõetuks punktis 7.4. sätestatud ajast ning töövõtjal on õigus kokkulepitud tasule.
7.8. Töö juhusliku hävimise või kahjustumise riisiko läheb töövõtjalt hankijale üle töö vastuvõtmisel hankija poolt. Kui töö sisaldab töövõtja poolt hankijale üleantavaid asju, läheb asja omandiõigus töövõtjalt hankijale üle vastavat asja sisaldava töö vastuvõtmise hetkest hankija poolt.
7.9. Hankija poolt töö vastuvõtmine ei vabasta töövõtjat vastutusest üleandmisel-vastuvõtmisel avastamata jäänud vigade ja töö mittenõuetekohasuse eest. Töövõtja parandab ilmnenud vead omal kulul lähtudes Lepinguga kokkulepitud garantii tingimustest.
7.10. Töövõtja annab hankijale koos üleandmise-vastuvõtmise aktiga üle Lepingu eseme juurde kuuluvad dokumendid elektroonilises vormis. Dokumentide edastamise asukoha/andmekandja lepivad töövõtja ja hankija kokku vahetult enne dokumentide üle andmist.
8. Poolte vastutus ja rikkumise vabandatavus
8.1. Pooled vastutavad oma Lepinguliste kohustuste rikkumise eest seaduses ja Lepingus sätestatud korras. Töövõtja vastutab ka Lepingu rikkumise eest, mis tuleneb poole poolt tööde teostamisele kaasatud alltöövõtjate tegevusest/tegevusetusest.
5
8.2. Oluliseks lepingurikkumiseks loetakse lisaks VÕS § 116 lõikes 2 nimetatule ka garantiiperioodil töövõtja poolsete lepinguliste kohustuste rikkumist, töövõtja viivitust tööde või selle osades üleandmisega rohkem kui 30 (kolmkümmend) kalendripäeva ja hankija viivitust vastuvõetud tööde või selle osade eest tasumisega rohkem kui 30 (kolmkümmend) kalendripäeva.
8.3. Poolte rahaline koguvastutus on piiratud Lepingu kogumaksumusega, väljaarvatud juhul, kui on tõendatud poole tahtlik Lepingu rikkumine.
8.4. Pooled ei vastuta kohustuse rikkumise eest kui rikkumine on tingitud Lepinguga mitteseotud kolmandate isikute tegevusest või tegevusetusest ning juhul, kui rikkumine on tingitud vääramatu jõu asjaolust võlaõigusseaduse tähenduses ja pool teavitab mainitud asjaolust kohe kirjalikult teist poolt.
8.5. Kui kohustuse rikkumist tingiv vääramatu jõu asjaolu kestab kauem kui 2 (kaks) kuud, on kummalgi poolel õigus Leping ülesütlemisavalduse alusel üles öelda, teatades sellest teisele poolele ette vähemalt 7 (seitse) kalendripäeva.
8.6. Lepingut rikkunud pool kohustub hüvitama kannatanud poolele Lepingu rikkumisega või lepingu ülesütlemisega tekitatud varalise kahju. Varaliseks kahjuks loevad pooled ka õigusabikulusid, kulusid ekspertidele, kulusid võlgnevuste sissenõudmisele ja muid seesuguseid kulusid.
8.7. Hankijal on õigus nõuda ja töövõtja on nõude saamisel kohustatud tasuma hankijale leppetrahvi 0,2 % (null koma kaks) protsenti Lepingu kogumaksumusest (koos käibemaksuga) iga üleandmisega viivitatud kalendripäeva eest, kuid mitte rohkem kui 30% Lepingu kogumaksumusest, kui töövõtja ei anna hankijale tööd üle töö üleandmise lõpptähtajaks.
8.8. Juhul, kui hankija viivitab vastuvõetud töö eest tasu maksmisega, kohustub ta töövõtja kirjalikul nõudel maksma iga viivitatud kalendripäeva eest viivist 0,2% (null koma kaks) protsenti Lepingu kogumaksumusest (koos käibemaksuga), kuid mitte rohkem, kui 30% Lepingu kogumaksumusest.
8.9. Punktides 8.7. ja 8.8. nimetatud leppetrahvi või viivise nõude peab selleks õigustatud pool esitama hiljemalt 3 (kolme) kuu jooksul nõudeõiguse tekkimisest, mis leppetrahvi puhul algab töö üleandmise tähtajale järgnevast päevast ja viivise puhul lepingu punktis 6.3. sätestatud tähtaja saabumisele järgnevast päevast. Hankijal on õigus töövõtjale makstavat tasu vähendada leppetrahvi summa võrra.
8.10. Töövõtja on kohustatud tasuma hankijale leppetrahvi 0,2 % (null koma kaks) protsenti Lepingu kogumaksumusest iga rikkumise korral, kui töövõtja ei täida garantiiperioodil Lepingust tulenevaid kohustusi.
9. Garantii
6
9.1. Töövõtja annab kogu üle antud töö tulemile garantii. Garantiitähtaja pikkus on 6 (kuus) kuud. Garantiitähtaeg hakkab kehtima hankija poolt töö lõpliku üleandmise-vastuvõtmise akti allkirjastamisele järgnevast päevast.
9.2. Kui teostatava töö tulem hõlmab lisaks töövõtja poolt loodud tulemile ka kolmanda isiku poolt loodud tulemit, siis laieneb töövõtja garantii ka kolmanda isiku poolt loodud tulemile.
9.3. Garantiiperioodil töös ilmnevad ja töö Lepingu tingimustele mittevastavuse kaasa toovad puudused kõrvaldab töövõtja oma kulul 30 (kolmekümne) kalendripäeva jooksul. Puuduseks peetakse töö mittevastavust riigihanke alusdokumentidele, samuti töös esinevaid vastuvõetamatuid asjaolusid, mida töövõtja sai või oleks pidanud ennetavalt ette nägema vastavalt hanke objektiga seotud vajalike kompetentsi nõuete suhtes. Kui töös ilmnevad puudused on tingitud teostatud töö tulemis sisalduva kolmanda isiku poolt loodud lahendusest (selle muutmine, vigade ilmnemine jmt), siis on töövõtja kohustatud garantiiperioodil kõrvaldama või organiseerima ka selliste puuduste kõrvaldamise.
10. Konfidentsiaalsus
10.1. Pooled kohustuvad mitte avalikustama kolmandatele isikutele Lepingu sisu ja tingimusi ning muud lepingu alusel saadud konfidentsiaalset informatsiooni, mis on seotud osapoolte tegevusega ning mida pooled või ükskõik milline osapoolte selleks volitatud isik otseselt või kaudselt, suuliselt või kirjalikult, enne või pärast Lepingu sõlmimist teiselt osapoolelt või ükskõik milliselt tema poolt selleks volitatud isikult saanud, välja arvatud informatsioon, mis on vabalt kättesaadav avalikke kanaleid kasutades või mille avalikustamise nõue tuleneb õigusaktidest. Lisaks eeltoodule võivad pooled avaldada Lepingu sisu ja tingimusi ning muud Lepingu alusel saadud konfidentsiaalset informatsiooni osapoolte õigusnõustajatele, pankadele, audiitoritele ja kindlustusandjatele ning lisaks töövõtja poolt teistele töövõtja ülemaailmsesse võrgustikku kuuluvatele juriidilistele isikutele või seltsingutele, alltöövõtjatele või teenusepakkujatele, kes on seotud konfidentsiaalsuskohustusega.
10.2. Pooled informeerivad lepingu punkti 10.1. sisust iga oma töötajat, kes võivad tööülesannetest tulenevalt konfidentsiaalse informatsiooniga kokku puutuda.
11. Intellektuaalse omandi õigused
11.1. Lepingu alusel loodud töö omandiõigus ning autori varalised õigused antakse õiguste kogumina peale töö eest täielikku tasumist üle hankijale kogu autoriõiguse kehtivuse tähtajaks ilma territoriaalsete piiranguteta. Kõik tasud autori varaliste õiguste loovutamise ja autori isiklike õiguste kasutamise eest sisalduvad Lepingu maksumuses.
7
11.2. Töövõtja annab hankijale ainulitsentsi kõigi autori isiklikke õiguste kasutamise kohta, sealhulgas autoriõigusega kaitstavat tööd oma vajadustest muuta, täiendada ja/või edasi arendada ilma töövõtja (autori) nõusolekuta.
11.3. Varaliste õiguste üleandmisel (loovutamisel) ei sea töövõtja hankijale mingeid piirangud, sh isiklike õiguste litsentseerimise ja edasiloovutamise (all-litsents), kasutamise eesmärgi, tähtaja, kasutamise territooriumi, ulatuse, viisi ja vahendite osas.
11.4. Töövõtja informeerib hankijat kõikidest autoriõigusega seotud piirangutest, mis on seotud töös kasutatavate kolmandate isikute poolt loodud materjalidega. Kui hankija annab töövõtjale töö või selle osa teostamiseks mistahes materjale, vastutab hankija nende materjalide osas materjalide sisulise õigsuse ning vajalike autori- ja muude õiguste olemasolu eest.
11.5. Kui hankija kasutab tööd viisil, mis toob kaasa töö või selle osade olulises mahus töötlemise, siis peab hankija töövõtjale kui töö autorile viitamise eelnevalt töövõtjaga kooskõlastama.
12. Lepingu jõustumine, muutmine ja lõppemine
12.1. Leping jõustub, kui poolte esindajad on sellele allkirjastanud.
12.2. Lepingut võib muuta poolte kirjalikul kokkuleppel riigihangete seaduse § 123 lõikes 1 sätestatud tingimustel ja korras.
12.3. Leping lõppeb lepinguliste kohustuste täitmisel, poolte kokkuleppel, ühepoolsel lõpetamisel Lepingus nimetatud alusel või muul seaduses nimetatud alusel.
12.4. Hankijal või töövõtjal on õigus lõpetada Leping ennetähtaegselt ühepoolselt alljärgnevatel juhtudel:
12.4.1. teise poole likvideerimisel või pankrotistumisel;
12.4.2. teine pool rikub oluliselt Lepinguga endale võetud kohustusi ja ei lõpeta rikkumist pärast kohustuse rikkumise lõpetamiseks määratud mõistliku tähtaja tulemusteta lõppemist.
12.5. Hankijal on õigus Leping igal ajal sõltumata põhjusest üles öelda, teatades sellest töövõtjale kirjalikku taasesitamist võimaldavas vormis ette vähemalt 7 (seitse) kalendripäeva. Sellisel juhul maksab hankija töövõtjale Lepingu ülesütlemise momendiks faktiliselt tehtud tööde eest. Nimetatud ülesütlemisel annab töövõtja hankijale üle ülesütlemise momendiks faktiliselt tehtud tööd. Nimetatud töödele laienevad kõik lepingus ja selle lisades sätestatud tingimused.
13. Lõppsätted
8
13.1. Lepingu täitmisega seotud teabe vahetamine, nõuete ja dokumentide edastamine toimub kirjalikus või kirjalikku taasesitamist võimaldavas vormis Lepingus sätestatud esindajate kontaktandmete kaudu. Pool, kelle esindaja või kontaktandmed muutuvad, kohustub sellest teisi osapooli kohe teavitama.
13.1.1. Hankija esindaja on:
Anneli Nappus, tel: 501 9272, e-post: [email protected]
13.1.2. Töövõtja esindaja on:
Tarmo Meresmaa, tel: 5819 3443, e-post: [email protected]
13.2. Lepingust tulenevad vaidlused lahendatakse poolte kokkuleppel. Vaidluste mittesaavutamisel lahendatakse vaidlus Harju Maakohtus.
13.3. Leping on sõlmitud digitaalselt.
Hankija: Töövõtja:
Eesti Rahvusraamatukogu AS PricewaterhouseCoopers Advisors
e-post: [email protected] e-post: [email protected]
telefon: 630 7502 telefon: 614 1800
/allkirjastatud digitaalselt/ /allkirjastatud digitaalselt/
Martin Öövel Erki Mägi
peadirektor juhatuse liige
9
| Nimi | K.p. | Δ | Viit | Tüüp | Org | Osapooled |
|---|---|---|---|---|---|---|
| Kiri | 15.01.2026 | 1 | 13-5/43-3 🔒 | Sissetulev kiri | kum | Muinsuskaitseamet |
| Kiri | 13.01.2026 | 1 | 13-5/34-2 | Sissetulev kiri | kum | Eesti Rahvusraamatukogu |
| Kiri | 12.01.2026 | 1 | 13-5/43-2 | Sissetulev kiri | kum | Muinsuskaitseamet |
| Kiri | 12.01.2026 | 1 | 13-5/2-1 | Sissetulev kiri | kum | Muinsuskaitseamet |
| Leping | 10.12.2025 | 5 | 13-5/101-1 | Leping | kum | |
| Leping | 09.12.2025 | 10 | 13-5/100-1 | Leping | kum | |
| Kiri | 03.11.2025 | 1 | 13-5/37-3 | Sissetulev kiri | kum | Eesti Rahvusringhääling |
| Leping | 07.01.2025 | 6 | 13-5/43-1 | Leping | kum | |
| Leping | 23.12.2024 | 316 | 13-5/37-1 | Leping | kum | |
| Leping | 23.12.2024 | 309 | 13-5/36-1 | Leping | kum | |
| Leping | 19.12.2024 | 361 | 13-5/34-1 | Leping | kum | |
| Kiri | 11.10.2024 | 3 | 1-12/1027-2 | Sissetulev kiri | kum | Majandus- ja Kommunikatsiooniministeerium |
| Leping | 08.01.2024 | 371 | 13-5/2 | Leping | kum |